四、知识产权归属说明
- 本次活动结束后参与者项目开源在电子森林,网友可以参考学习;
- 本次活动提交的项目及视频归属原作者、硬禾科技共同拥有,硬禾科技拥有使用这些项目和视频的权利;
- 关于活动规则最终解释权归硬禾所有。
2026年第6届“寒假在家一起练”共推出4款平台,涵盖FPGA、树莓派(RP2040、RP2350B)、ESP32-S3人工智能平台,采用“完成全额返”方针,参与者可自由选择感兴趣的一款/多款板卡购买参与,不限制参与对象,规定时间内使用规定板卡完成各平台指定的任务即可全额退还购板金额(原路退还),板卡不寄回。
今年寒假练奖励升级,每款平台增加以下数额优秀项目奖,优秀项目奖可获得奖金+淘宝官方店铺优惠券的奖励。活动期间所有板卡包邮寄送,数据线按需购买。

请注意:
2026年寒假练已顺利结束,共4个平台,每个平台的优秀项目获奖名单如下,祝贺各位获奖者:
平台1:人工智能硬件实验套件平台
| 奖项 | 电子森林昵称 | 项目链接 |
| 一等奖 | huahuali | 基于人工智能硬件实验套件平台实现AI自平衡巡航车 |
| 二等奖 | pysn2012 | 基于ESPHOME实现智能语音助手 |
| Flying费 | 用Seeed XIAO ESP32S3 Sense实现智能门禁与报警系统 | |
| 三等奖 | 业余的猫 | 用人工智能硬件实验套件平台实现智能门禁与报警系统 |
| Hang42 | 基于人工智能实验套件平台实现智能视觉追踪小车 | |
| 枫雪天 | 基于XIAO ESP32S3实现语音控制的MP3播放器 | |
| 优秀奖 | zzy | 基于ESP32‑S3 Sense的智能门禁与报警系统 |
| happy | 基于人工智能硬件实验套件平台制作的氛围灯 | |
| Xu Dachui | 基于人工智能硬件实验套件平台实现智能门禁与报警系统 | |
| ohofly | 基于人工智能硬件实验套件平台实现智能语音点歌音乐盒 | |
| 一两风 | 基于ESP32-S3实现语音点歌音乐盒 | |
| Wang Chong | 基于人工智能硬件实验套件平台实现的环境预测与场景联动桌搭 |
平台2:RP2350B核心板及套件
| 奖项 | 电子森林昵称 | 项目链接 |
| 二等奖 | 振青666 | 基于RP2350B核心板实现体感鼠标与演示控制器 |
| 三等奖 | 知足常乐 | 用RP2350B核心板完成光效与调光实验 |
| Phragmund | 基于RP2350B核心板实现体感鼠标与演示控制器 | |
| 优秀奖 | LGX | 基于RP2350B核心板实现体感鼠标 |
| 孟广栋 | 用RP2350B实现OLED数字温度与电压表 | |
| Happy An | 基于RP2350B核心板实现的LED与数码管多功能计时器 | |
| magmadimsum | 基于树莓派RP2350B核心板制作体感鼠标与演示控制器 | |
| bigzhu | 基于RP2350实现OLED数字温度与电压表 |
平台3:RP2040游戏机
| 奖项 | 电子森林昵称 | 项目链接 |
| 二等奖 | 15945 | 基于树莓派RP2040游戏机实现AI关卡生成推箱子迷宫游戏 |
| 三等奖 |
鲜de芒果 | 基于树莓派RP2040游戏机实现重力迷宫滚球小游戏 |
| L-LIKE | 基于树莓派RP2040实现音高检测与音准训练功能 | |
| 朱文航 | 基于MicroPython设计AI关卡生成迷宫游戏 | |
| 优秀奖 | 冲向天空的猪 | 基于RP2040游戏机+麦克风模块实现声控小游戏 |
| tinySDR | 基于RP2040的音高音准训练器 |
平台4:小脚丫FPGA的电赛训练平台
| 奖项 | 电子森林昵称 | 项目链接 |
| 一等奖 | _池鱼 | 基于小脚丫FPGA的自适应幅度控制的任意波形发生器与失真度评估 |
| 二等奖 | 小小洋洋 | 基于小脚丫FPGA实现实时音量表与频谱显示 |
| 三等奖 | 飞到床头钻你被窝 | 基于小脚丫FPGA的电赛训练平台实现声波数据通信收发器 |
| 枫雪天 | 基于FPGA的麦克风实时音量表与频谱显示 | |
| 优秀奖 | Dijudicator | 基于小脚丫FPGA实现基于麦克风的实时音量表与频谱显示 |
| asdfasdfasdfasf | 基于小脚丫FPGA实现基于高速ADC的数字频率计与幅度测量仪 | |
| 7Lnanoda | 基于小脚丫FPGA实现可扫频DDS信号源与幅频响应测量 |
一、活动规则
二、材料提交
指定时间内完成任务,并按照以下要求在截止日期前提交项目并发送邮件关联项目。
1. 项目提交
注:项目发布在电子森林(电子森林为硬禾科技官网),发布前请先注册/登录电子森林账号:https://www.eetree.cn/,电子森林使用说明详见
a. 项目标题:2026寒假练 - 用/基于xxx实现/完成/设计/制作xxx(例:2026寒假练 - 基于小脚丫FPGA实现秒表)
b. 3-5分钟项目视频(要求横屏且1080p及以上,可长但不能短于3分钟)
- 简短的自我介绍
- 项目介绍和设计思路
- 项目所用硬件简介
- 软件代码介绍(主要代码片段)
- 实物功能展示
注:视频太短(仅几十秒),介绍不全,视频无活动板卡演示功能,拍摄不清晰,镜头太晃均不合格。请先上传到自己的bilibili账号上(或优酷/腾讯视频),并复制iframe代码插入在视频代码处
c. 项目总结报告(放在我的项目-基本信息-内容描述处,报告包含但不限于以下内容,并不少于1500字):
- 所选任务介绍
- 项目介绍
- 简短的所有使用到的硬件介绍
- 方案框图和项目设计思路介绍
- 调试软件及使用的编程语言说明、软件流程图及关键代码介绍
- 功能展示图及说明(可包含实物展示/软件/串口/工具调试结果图等)
- 项目中遇到的难题及解决方法
- 心得体会
请注意:若是FPGA板卡,请截取FPGA资源占用报告放在【功能展示图及说明】部分
d. 附件
- 完整的代码文件(放在我的项目-设计资源-附件处,若附件放不下,可在项目尾部放网盘下载链接)
注:项目封面图可拍摄实现功能的硬件演示图上传,附件中没有上传源代码均被退回,抄袭的项目不予退款。
项目案例参考:https://www.eetree.cn/activity/15、https://www.eetree.cn/activity/118
2. 邮件提交内容
项目提交后需发送以下材料到training@eetree.cn邮箱,以作项目关联和顺利返款
a. 邮件请命名:2026寒假练+参加的平台+真实姓名
b. 正文内容:
- 电子森林昵称(十分重要,不发无法与项目关联)
- 下单时所留姓名和电话
- 订单号
注:订单查看方式:请扫码关注“硬禾学堂”公众号,移动端点击底部硬禾学堂 - 课程入口 - 我的 - 查看全部订单 - 点击查看本次活动商品复制订单编号

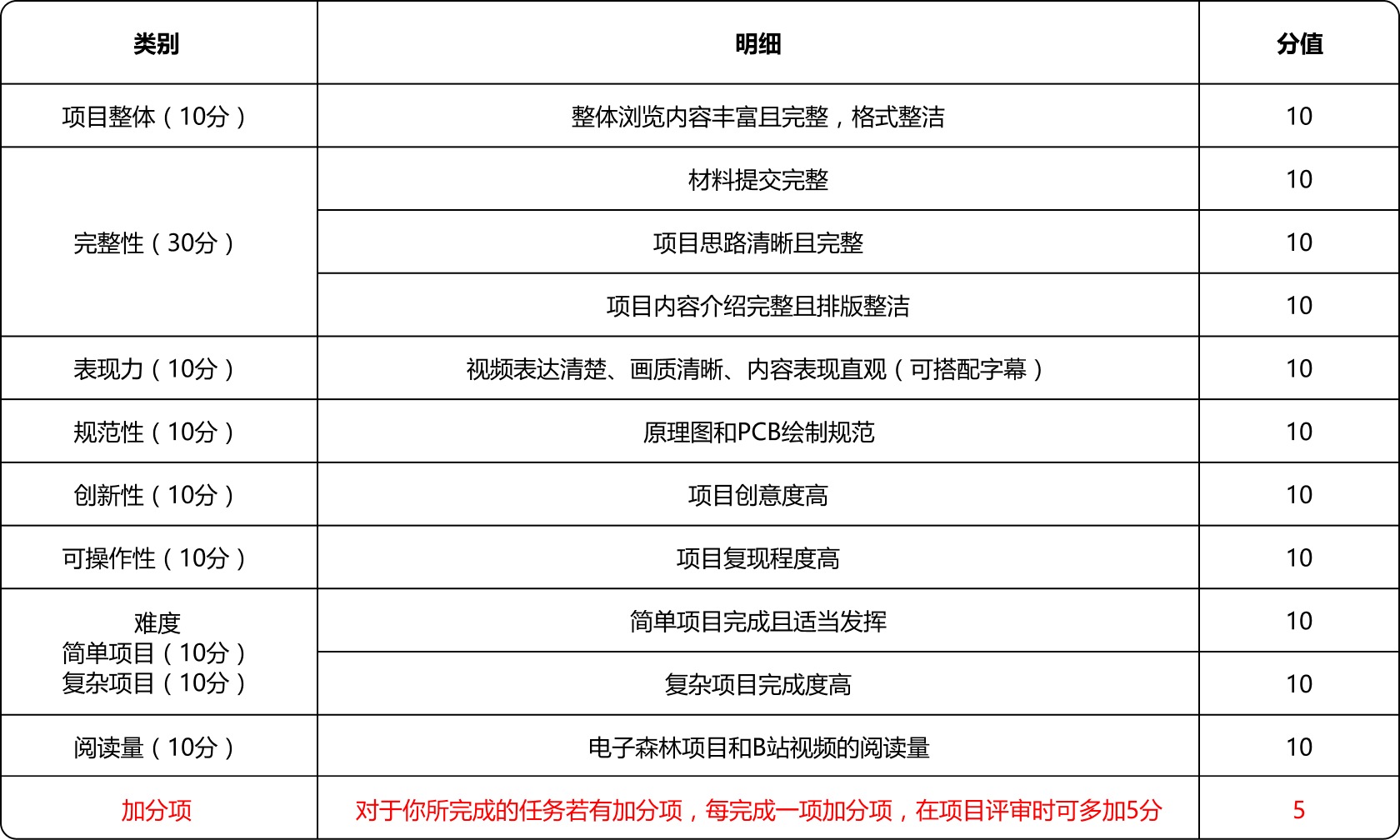
三、优秀项目评审标准
项目和视频介绍越完整,评选为优秀项目的可能性更高。

四、知识产权归属说明
Q1:什么时候发货?
A1:所有平台发货时间为工作日,周末和法定节假日不发货,介意者慎拍,下单前请确定填写的地址能顺利收货,已经下单的同学有改地址的需求,支持更改,下单页面联系客服即可。
Q2:有教学视频吗?
A2:每个平台安排1场直播,通过直播帮助同学们快速熟悉板卡,上手开发环境,并有技术交流群一起交流探讨,硬禾工程师和厂商工程师也会在群里答疑。活动模式是完成任务即返还,无法做到手把手教学,介意的同学谨慎参加。活动目的希望大家学会认真且独立做项目,养成独立思考的能力,硬禾助力每一个硬件禾苗茁壮成长。
Q3:今年有多少个平台?
A3:本次共有4平台,在上方可以查看每个平台的资料汇总、任务详情、直播和规则,支持参加多个平台,完成任务均返还实际购板金额,请根据个人情况、时间和板卡难度选择参加的板卡。
Q4:下单之后订单和物流信息如何查询?
A4:请关注硬禾学堂订阅号-点击消息框底部硬禾学堂-课程入口,点击我的,查看全部订单,获取订单号和物流信息。