任务介绍
题目要求:
- 设计一款2.4GHz无线收发器模块
- 包含SPI接口、射频匹配电路和PCB倒F天线或外置天线座。
- 主要器件:需在DigiKey官网上有货且正常售卖
请注意:PCB设计工具需用KiCad(官方邮件赠送了课程),或最终提交的文件需是KiCad文件,详见大赛主页阶段1要求和项目提交内容。
模块介绍
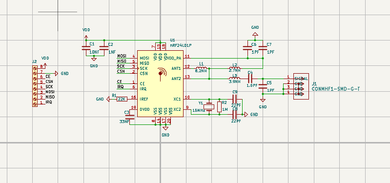
根据任务要求本次我选用的是NRF24L01P-R芯片设计了一款2.4GHz无线收发器模块,本电路为基于 nRF24L01P 无线收发芯片的射频通信模块,适用于2.4GHz ISM频段的数据无线传输。该模块通过SPI接口与主控MCU通信,支持多种无线应用场景,如无线传感器网络、远程控制、数据采集等。
主要设计结构与功能说明:
- 核心芯片
- 采用 nRF24L01P,支持2Mbps高速率,低功耗,内置PA和LNA,适合短距离无线通信。
- 射频前端匹配
- L1、L2、L3 及 C4、C5、C6、C7 组成天线匹配网络,优化射频信号的发射与接收效率。
- J1为射频天线接口(MHF1型),可外接天线。
- 时钟电路
- Y1为16MHz晶振,C8、C9为负载电容,R2为并联电阻,保证芯片时钟稳定。
- 电源管理
- C1、C2、C3为去耦电容,分别滤除不同频段的电源噪声,提升系统稳定性。
- VDD与GND为主电源输入,适配3.3V供电。
- 接口定义
- J2为8Pin排针,包含SPI总线(/CSN, SCK, MOSI, MISO)、控制信号(/CE, /IRQ)、电源(VDD, GND),便于与主控板连接。
- 其他功能
- R1为IREF电阻,设定芯片内部参考电流,影响射频性能。
NRF24L01P-R芯片DigiKey链接:https://www.digikey.cn/zh/products/detail/nordic-semiconductor-asa/NRF24L01P-R/4691696
原理图和PCB模块介绍
原理图模块介绍
- 射频部分(RF Section)
- nRF24L01P(U1):核心无线收发芯片,负责2.4GHz频段的数据收发。
- 天线匹配网络:L1、L2、L3(8.2nH、2.7nH、3.9nH)和C4、C5、C6、C7(1.5pF、1pF)组成π型匹配网络,连接芯片天线端口(ANT1/ANT2)与射频天线接口(J1),确保射频信号最大化传输效率,降低反射损耗。
- 天线接口(J1):MHF1型同轴射频座,便于外接天线。
- 时钟电路(Crystal Oscillator)
- Y1(16MHz晶振):为nRF24L01P提供主时钟信号。
- C8、C9(22pF):晶振负载电容,保证振荡稳定。
- R2(1M):并联于晶振两端,抑制自激和杂散振荡。
- 电源管理(Power Supply)
- 去耦电容(C1 10nF、C2 1nF、C3 33nF):分别滤除不同频段的电源噪声,提升供电纯净度,防止高频干扰影响射频性能。
- VDD/GND:为模块提供3.3V电源和地。
- 数字接口(Digital Interface)
- J2(8Pin排针):SPI总线(/CSN, SCK, MOSI, MISO)、控制信号(/CE, /IRQ)、电源(VDD, GND),方便与主控MCU连接。
- 参考电流设定(IREF)
- R1(22K):连接U1的IREF引脚,设定内部参考电流,影响射频输出功率和性能。

原理图
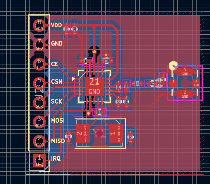
PCB模块介绍
- 布局结构
- 射频区:nRF24L01P芯片、天线匹配网络、天线接口集中布置,走线尽量短直,减少射频损耗和干扰。
- 时钟区:晶振及其负载电容靠近芯片时钟引脚,避免时钟信号串扰。
- 电源区:去耦电容紧贴芯片电源引脚,形成最小回路,提升滤波效果。
- 接口区:J2排针位于PCB一侧,便于与主板或外部设备连接。
- 走线与地平面
- 射频走线:天线及匹配网络部分采用50Ω微带线设计,保证阻抗连续性。
- 地平面:射频区下方完整铺铜,减少地回路阻抗,提升抗干扰能力。
- 电源走线:宽线供电,降低压降。
- EMC与信号完整性
- 关键信号线远离高噪声区,射频区与数字区适当隔离。
- 重要去耦电容靠近芯片引脚,减少高频噪声耦合。
- 模块尺寸与封装
- 采用0402/0603等小型SMD封装,适合高密度、紧凑型无线模块设计。
- QFN封装芯片需注意焊盘散热和可靠焊接。

PCB

3D效果图
模块主要性能指标和管脚定义
主要性能指标
- 工作频率
- 2.4GHz ISM频段,支持2400~2525MHz多信道选择
- 数据速率
- 支持250kbps、1Mbps、2Mbps三种速率模式
- 发射功率
- 最大+4dBm(可编程调节)
- 接收灵敏度
- 约-85dBm(2Mbps模式),-94dBm(250kbps模式)
- 供电电压
- 1.9V~3.6V,推荐3.3V
- 功耗
- 发送模式:约11.3mA(0dBm)
- 接收模式:约13.5mA
- 待机模式:900nA(Power Down)
- 接口类型
- SPI总线,最高8Mbps
- 天线接口
- MHF1同轴座,外接天线
- 封装尺寸
- QFN20 4x4mm,适合高密度PCB设计
管脚定义(J2 8Pin排针)
管脚号 | 信号名 | 连接说明 | 功能描述 |
|---|---|---|---|
1 | /IRQ | U1.6 | 中断输出,低电平有效 |
2 | MISO | U1.5 | SPI主输入从输出 |
3 | MOSI | U1.4 | SPI主输出从输入 |
4 | SCK | U1.3 | SPI时钟 |
5 | /CSN | U1.2 | SPI片选,低电平有效 |
6 | /CE | U1.1 | 芯片使能,控制收发状态 |
7 | GND | U1.14/17/20/8等 | 电源地 |
8 | VDD | U1.15/18/7等 | 电源输入(推荐3.3V) |
eZ-PLM上新建物料和项目的截图
使用了eZ-PLM系统上传了自己的工程文件,方便保存记录各个版本,也可随时查阅,系统里查阅不到的物料也支持手动添加。

物料添加展示图

项目详情图
心得体会
在本次nRF24L01P无线通信模块的原理图与PCB设计过程中,深刻体会到射频电路设计对细节的极高要求。射频部分的匹配网络、天线接口布局、地平面完整性等,直接影响通信距离和稳定性。电源去耦、电源与信号线的合理布局,有效降低了噪声干扰,提升了模块整体性能。通过SPI接口与主控MCU的连接,模块实现了高效、低功耗的数据传输。整个设计过程不仅加深了对射频原理的理解,也锻炼了多层PCB布局和高密度封装的实战能力,为后续更复杂的无线产品开发打下了坚实基础。