### **NRF24L01R 2.4GHz无线收发器模块介绍**
**NRF24L01R**是Nordic Semiconductor推出的**2.4GHz ISM频段无线收发芯片**,集成了射频收发、功率放大、调制解调等功能,适用于短距离低功耗无线通信场景(如物联网、智能家居、遥控系统等)。
得捷电子(Digi-Key)元件链接**
NRF24L01R对应的得捷电子料号及链接:https://www.digikey.com/en/products/detail/nordic-semiconductor-asa/NRF24L01P-R7/1935694

### **原理图设计说明**
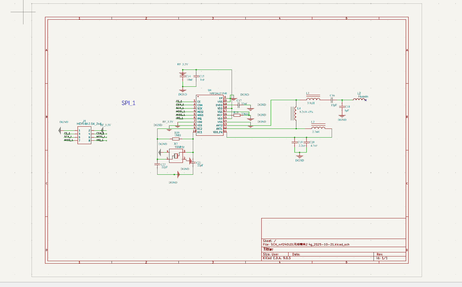
1. **核心芯片**:U4为NRF24L01R,是模块的核心收发单元。
2. **接口电路**:
- **SPI接口**:通过`CE`、`CSN`、`SCK`、`MOSI`、`MISO`与外部主控(如MCU)通信,支持最高10Mbps的SPI速率。
- **电源电路**:`RF_3.3V`为芯片供电(电压范围1.9~3.6V),并配备去耦电容(如C14、C15)稳定电源。
3. **射频电路**:
- 天线接口(`ANT1`/`ANT2`)外接匹配网络(L1~L2、C16~C20),实现50Ω阻抗匹配,提升射频信号传输效率。
4. **辅助电路**:
- 16MHz晶振(X1)为芯片提供时钟信号,配合C22、C23实现稳定振荡。
- `IRQ`引脚用于中断输出,反馈数据收发状态。
### **PCB模块设计说明**
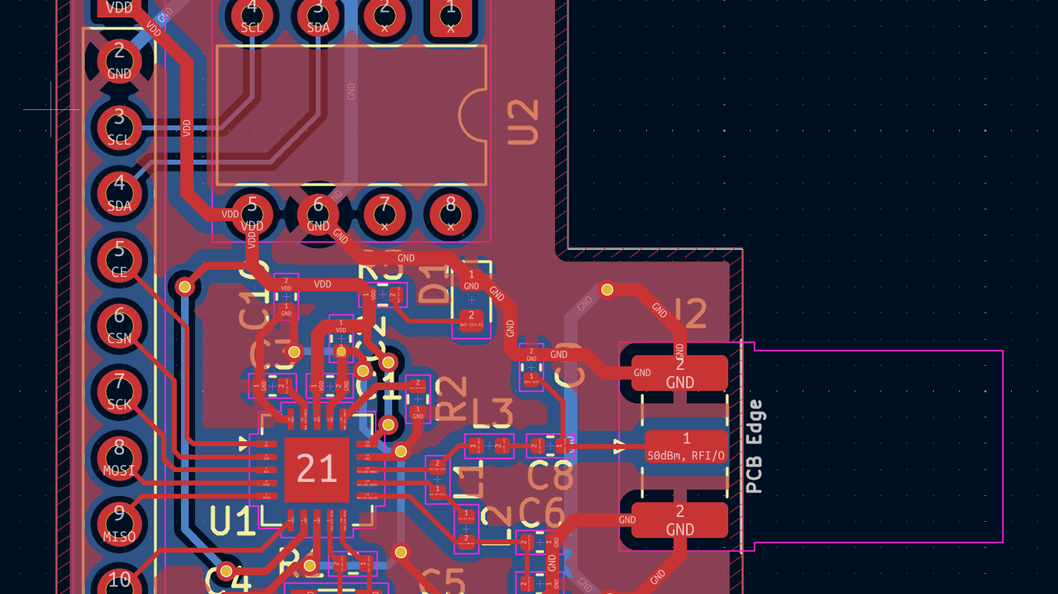
1. **布局**:
- 核心芯片NRF24L01R居中布局,射频电路(天线、匹配网络)靠近芯片,缩短高频信号路径,减少干扰。
- SPI接口(J1)位于边缘,便于外接主控设备。
2. **布线**:
- 射频走线(如天线到芯片的路径)采用**短、直、阻抗匹配**设计,避免90°拐角,减少信号损耗。
- 电源与地线采用**铺地处理**,增强抗干扰能力;高速信号(如SPI)与射频信号分开布线,降低串扰。
3. **元件选型**:
- 射频匹配元件(电感、电容)选用高频特性好的型号,确保2.4GHz频段性能稳定。
### **模块主要性能参数**
| 特性 | 参数 |
|---------------------|---------------------------------------|
| 工作频段 | 2.400~2.4835GHz(ISM频段)|
| 调制方式 | GFSK(高斯频移键控)|
| 数据速率 | 250Kbps / 1Mbps / 2Mbps(可选)|
| 通信频道 | 125个可选频道(间隔1MHz)|
| 发射功率 | -18dBm~0dBm(可选)|
| 接收灵敏度 | -94dBm(2Mbps)、-100dBm(1Mbps)|
| 供电电压 | 1.9~3.6V |
| 功耗 | 接收模式12.3mA,发射模式(0dBm)11.3mA,待机模式26μA |
| 通信距离 | 空旷环境下可达100米(标配天线)|
| 通信协议 | 增强型ShockBurst™(支持自动应答、重发)|
### **NRF24L01R管脚定义**
NRF24L01R为20引脚QFN封装,核心管脚功能如下:
| 管脚 | 功能描述 |
|--------|-------------------------------------------|
| `CE` | 模式控制线,高电平使能发射/接收模式 |
| `CSN` | SPI片选信号,低电平选中芯片 |
| `SCK` | SPI时钟输入(由主控提供)|
| `MOSI` | SPI数据输入(主控→芯片)|
| `MISO` | SPI数据输出(芯片→主控)|
| `IRQ` | 中断输出(低电平触发,反馈收发状态)|
| `VDD` | 电源输入(1.9~3.6V)|
| `VSS` | 电源地 |
| `ANT1`/`ANT2` | 天线接口,外接50Ω匹配网络 |
| `XC1`/`XC2` | 晶振接口(外接16MHz晶振)|
