任务介绍
该项目使用了SI24R1,实现了2.4G无线收发模块硬件的设计,它的主要功能为:无线数据的收发与传输。
本项目基于国产射频芯片SI24R1,完成了一款完整的2.4GHz无线收发模块的硬件设计。该模块采用PCB天线设计,支持2Mbps高速数据传输,可广泛应用于物联网、智能家居、工业控制等需要无线通信的场景。
模块介绍
核心芯片选型
主控芯片:SI24R1(NRF24L01兼容芯片)
- 工作频段:2.4-2.525GHz ISM频段
- 调制方式:GFSK/FSK
- 数据速率:2Mbps/1Mbps/250Kbps可配置
- 输出功率:-18dBm至+7dBm可调
- 接收灵敏度:-83dBm@2MHz
硬件特性
- 板载2.4G PCB倒F天线,优化辐射效率
- 126个可编程频点,1MHz步进
- 支持六通道数据接收
- 宽电压工作范围:1.9V~3.6V
- 低功耗设计,待机电流<1μA
原理图和PCB设计
原理图模块设计

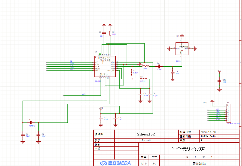
原理图
电源管理电路:
- 3.3V LDO稳压电路
- 多级π型滤波网络
- 电源纹波控制<50mV
射频前端设计:
1. 阻抗匹配网络:
2.L1: 8.2nH (高频扼流电感)
3.L2, L3: 2.7nH (π型匹配电感)
4.C1: 1.0pF (隔直电容)
5.天线接口:50Ω特性阻抗
外围接口:
引脚 | 功能 | 说明 |
|---|---|---|
1 | VCC | 3.3V电源输入 |
2 | GND | 电源地 |
3 | CE | 芯片使能 |
4 | CSN | SPI片选 |
5 | SCK | SPI时钟 |
6 | MOSI | SPI数据输入 |
7 | MISO | SPI数据输出 |
8 | IRQ | 中断输出 |
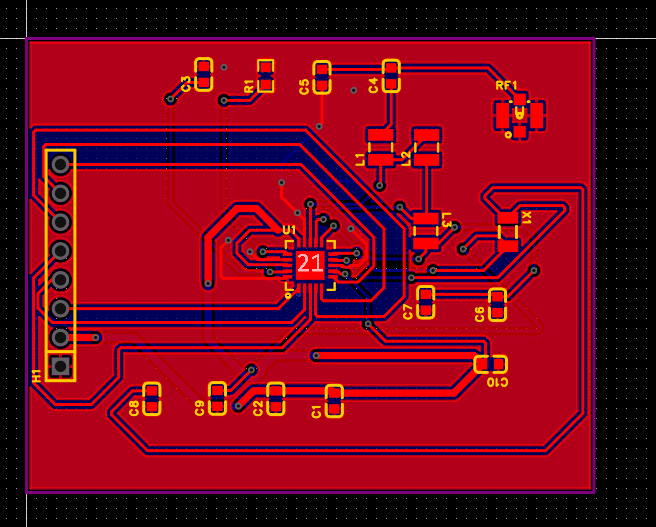
PCB布局

PCB
布局要点:
- 射频走线最短化,避免90°拐角
- 电源滤波电容靠近芯片引脚
- 晶体振荡器远离射频电路
3D设计效果
模块尺寸40×20mm,采用2.54mm间距标准排针接口。PCB天线经过电磁仿真优化,确保全向辐射特性。

3D图
性能指标
电气特性
参数 | 条件 | 最小值 | 典型值 | 最大值 |
|---|---|---|---|---|
工作电压 | - | 1.9V | 3.3V | 3.6V |
发射电流 | 0dBm输出 | - | 11.3mA | 13.5mA |
接收电流 | 2Mbps模式 | - | 13.5mA | 15.5mA |
待机电流 | 待机模式 | - | 22μA | 26μA |
射频性能
测试项目 | 测试条件 | 性能指标 |
|---|---|---|
输出功率 | 可编程控制 | -18dBm至+7dBm |
接收灵敏度 | 2Mbps速率 | -83dBm |
通信距离 | 视距环境 | >100米 |
频率误差 | 全温度范围 | ±40ppm |
硬件测试方案
设计创新点
天线设计创新
- 采用改进型倒F天线结构
- 基于电磁仿真优化辐射效率
- 全向性辐射模式,提升通信可靠性
信号完整性保障
- 射频走线阻抗严格控制50Ω
- 减少过孔数量,降低寄生参数
- 关键信号等长处理,保证时序
电源完整性优化
- 多级滤波网络设计
- 数字/模拟电源分离
- 大容量储能电容配置
物料清单(BOM表)
位号 | 型号 | 参数 | 数量 | 备注 |
|---|---|---|---|---|
U1 | SI24R1 | 射频收发芯片 | 1 | QFN20封装 |
L1-L3 | 高频电感 | 2.7nH/8.2nH | 3 | 0402封装 |
C1-C8 | 多层陶瓷电容 | 0.1μF/1pF等 | 8 | 0402封装 |
Y1 | 晶体振荡器 | 16MHz | 1 | ±10ppm |
ANT1 | PCB天线 | 2.4G | 1 | 倒F型 |
核心芯片 DigiKey 链接
芯片名称 | 描述 | 推荐型号 | DigiKey 链接 |
|---|---|---|---|
SI24R1 | 2.4GHz 射频收发器芯片(核心芯片) |
| https://www.digikey.cn/zh/products/detail/nordic-semiconductor-asa/NRF24L01-PDU/ |
16MHz 晶体振荡器 | 为射频芯片提供基准时钟 |
| https://www.digikey.cn/zh/products/detail/ndkamerica/NX3225SA-16.000M-STD-CZS-2/ |
IPEX天线座 | 用于连接外置天线 |
| https://www.digikey.cn/zh/products/detail/hirose-electric-co-ltd/U.FL-R-SMT-1-10/ |
eZ-PLM上新建物料和项目的截图
使用了eZ-PLM系统上传了自己的工程文件,方便保存记录各个版本,也可随时查阅,系统里查阅不到的物料也支持手动添加。

物料添加展示图

项目详情图
心得体会
完成这个基于SI24R1的2.4G无线模块硬件设计项目后,我的核心体会是:硬件设计是精度与耐心的考验,细节决定成败。
在PCB布局时,我深刻理解了射频走线需短直、天线区域需净空的重要性。电源去耦电容的布置和地线系统的精心规划,是系统稳定工作的基石
。过程中虽因一个接口定义画反导致调试受阻
,但排查并解决问题的过程让我对硬件设计的理解更为深刻。最终模块成功运行的那一刻,所有的精心计算和反复修改都变得意义非凡。