项目概述
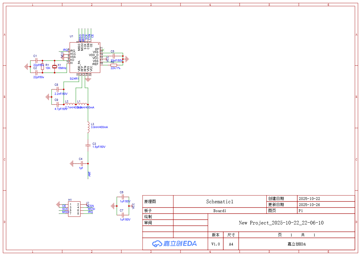
本项目基于 Si24R1 2.4GHz 无线收发芯片设计了一个典型的射频发射/接收模块。该模块适用于低功耗无线通信场景,如遥控器、传感器网络、物联网设备等。原理图设计清晰,包含射频匹配网络、晶振电路、电源滤波电路及 SPI 接口连接器。
芯片简介
Si24R1
- 型号:Si24R1
- 类型:2.4GHz 单片式无线收发芯片
- 封装:QFN20(实际为 20+1 EP)
- 特性:
- 支持 GFSK 调制
- 低功耗模式
- 内置功率放大器(PA)
- SPI 接口控制
- 适用于 ISM 频段应用
得捷(Digi-Key)采购链接:https://www.digikey.cn/zh/products/detail/nordic-semiconductor-asa/NRF24L01-P-R7/735945
原理图说明

原理图

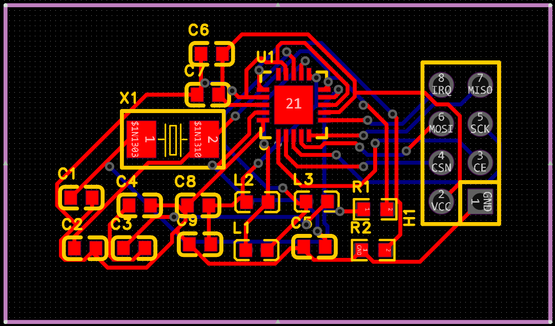
PCB

3D效果图
1. 原理图设计分析
原理图核心分为以下几个单元:
- 核心芯片 (U1): Si24R1,采用QFN-20封装,负责2.4GHz信号的调制、发射、接收与解调。
- 电源去耦电路 (C5, C6, C7): 采用33nF、1uF等多容量电容组合,为芯片不同电源引脚(VCC, VDD_PA, VDD_D)提供稳定的电源,滤除高频和低频噪声。
- 晶体振荡电路 (X1, C1, C2): 外接16MHz晶体振荡器(X1)与两个22pF负载电容(C1, C2),为芯片提供精准的时钟基准。
- 射频匹配与滤波网络 (L1, L2, L3, C3, C4, C8, C9): 这是设计的核心。
- L1, C8, C9 构成天线的谐波抑制滤波器,确保发射频谱符合规范。
- L2, L3, C3, C4 与芯片内部的晶体管共同组成不平衡变压器(Balun)和阻抗匹配网络,将芯片的差分射频输出(RFP, RFN)转换为单端信号,并实现与50Ω天线(ANT)的阻抗匹配,以最大化功率传输。
- 外部接口 (H1): 8引脚连接器,引出SPI总线(SCK, MOSI, MISO, CSN)、控制信号(CE, IRQ)及电源(VCC)。
2. PCB设计要点
射频电路的性能极度依赖PCB布局布线:
- 层叠与材质: 建议使用至少双面板,射频部分参考地平面必须完整。
- 射频走线: 连接L1, L2, L3, C8, C9的走线必须作为50Ω特征阻抗的微带线进行严格控制和优化,走线应短而直。
- 元件布局: 射频匹配网络元件应尽可能紧靠芯片的RFP和RFN引脚放置,减少寄生参数的影响。
- 接地: 芯片底部的散热焊盘(EP)必须良好接地,通过多个过孔连接到主地平面。
- 电源隔离: 为射频部分(如VDD_PA)的电源走线应适当加宽,并利用去耦电容和磁珠进行噪声隔离。
模块主要性能指标
指标项目 | 参数/描述 | 备注/依据 |
|---|---|---|
核心芯片 | Si24R1 | 南京中科微 |
工作频段 | 2.4GHz ISM Band | 芯片规格 |
供电电压 | 1.9V - 3.6V | 芯片规格,典型值为3.3V |
参考晶振 | 16MHz | 原理图指定 (X1) |
输出功率 | 可配置 (最大约+7dBm) | 芯片规格,由PCB设计保障 |
接收灵敏度 | 约-83dBm @ 250kbps | 芯片规格 |
数据接口 | SPI | CSN, SCK, MOSI, MISO |
调制方式 | GFSK | 芯片规格 |
射频匹配 | 集成Balun与PI型匹配网络 | L2, L3, C3, C4等 |
谐波抑制 | 采用LC滤波 | L1, C8, C9 |
管脚定义
模块通过8Pin连接器 H1 与主控MCU连接,其管脚定义如下:
管脚编号 | 管脚名称 | 类型 | 功能描述 |
|---|---|---|---|
1 |
| 输入 | 芯片使能引脚(Chip Enable) |
2 |
| 输入 | SPI时钟信号(Serial Clock) |
3 |
| 输出 | SPI主入从出数据线(Master In Slave Out) |
4 |
| 输入 | SPI片选信号(Chip Select Negative),低电平有效 |
5 |
| 输入 | SPI主出从入数据线(Master Out Slave In) |
6 |
| 输出 | 中断请求输出,用于通知主控器事件发生 |
7 |
| 电源 | 模块电源正极输入(1.9V - 3.6V) |
8 |
| 电源 | 模块电源地 |
eZ-PLM上新建物料和项目的截图
使用了eZ-PLM系统上传了自己的工程文件,方便保存记录各个版本,也可随时查阅,系统里查阅不到的物料也支持手动添加。


心得体会
这次Si24R1射频模块设计让我深刻体会到,高频电路是理论与工艺的精密结合。每一个电感电容的选值、每一段走线的布局都直接影响性能。从原理图到PCB,是一次将数据手册参数转化为实际射频信号的过程,任何细节都不容忽视。