任务介绍
设计一款2.4GHz无线收发器模块,包含SPI接口、射频匹配电路和PCB倒F天线或外置天线座。
核心介绍
根据本次要求,本人无选用 Nordic Semiconductor 的 nRF24L01P(即 nRF24L01+)作为核心射频收发芯片。该芯片是 nRF24L01 系列的增强版,专为 2.4GHz ISM 频段无线通信设计,具备低功耗、高集成度、支持多通道通信等特点,非常适合短距离(≤100 米)、中低速率(最高 2Mbps)的无线数据传输场景,完全满足模块对功耗、体积和通信可靠性的需求。在得捷上的链接为nRF24L01P 。
原理图和PCB模块介绍
该模块的原理图如下所示:
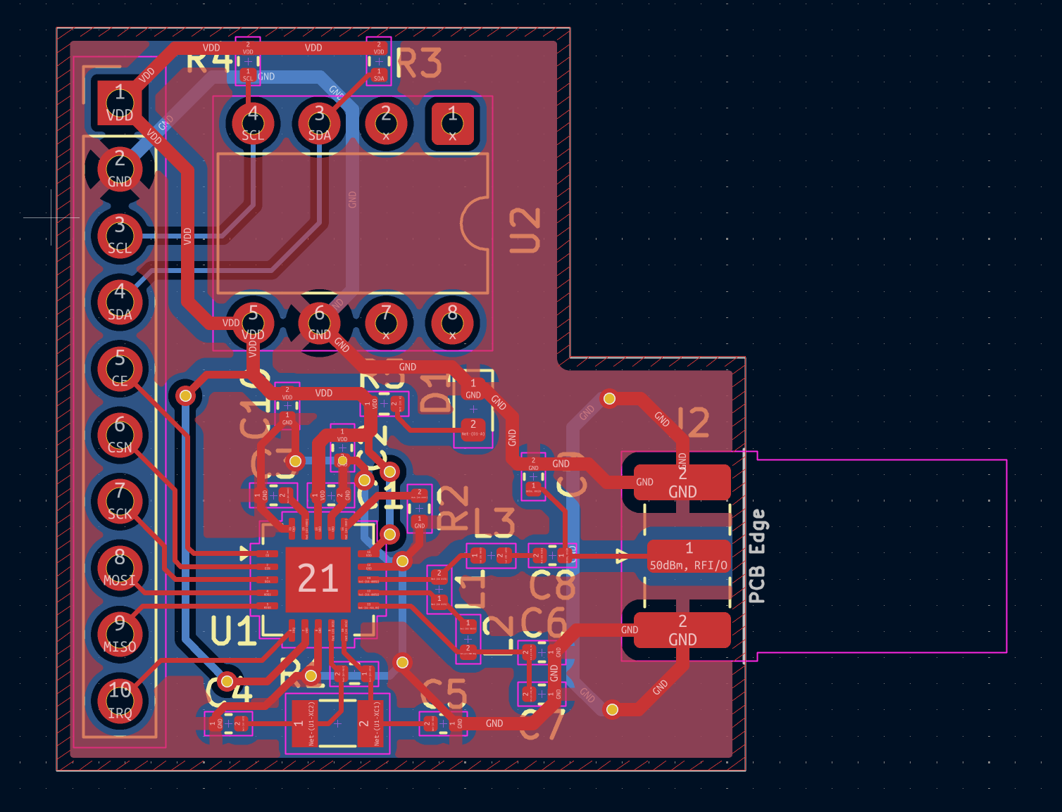
从功能分区来看,左上区域为 nRF24L01 无线通信单元,右上为 NSPGD1M 传感器单元,左下为 PIN&LED 接口单元。
- U1 是 nRF24L01P,为 2.4GHz 无线收发核心芯片。J2 是同轴接口,用于外接天线。X1 是 16MHz 晶振,为 nRF24L01P 提供时钟。C1、C2 是电源滤波电容,C3 是去耦电容,C4、C5 是射频杂波滤波电容,C6、C7、C8、C9 参与射频阻抗匹配。L1、L2、L3 是匹配电感,R1 是泄放电阻,R2 是参考电流设置电阻。
- 右上 U2 是 NSPGD1M 传感器,R8、R9 是 I2C 总线上拉电阻,C10 是电源滤波电容。
- 左下 J1 是排针接口,用于外部通信与控制连接。R5 是限流电阻,D1 是绿色 LED,用于状态指示。
PCB 采用多层合理布局,对电源区域、射频区域、数字区域进行分区设计,保证信号完整性与抗干扰性。

图1 原理图

图2 PCB图

图3 3D实物图
nRF24L01P引脚功能定义:
引脚 | 名称 | 引脚功能 | 描述 |
|---|---|---|---|
1 | CE | 数字输入 | 芯片使能,激活接收(RX)或发射(TX)模式 |
2 | CSN | 数字输入 | SPI 片选 |
3 | SCK | 数字输入 | SPI 时钟 |
4 | MOSI | 数字输入 | SPI 从机数据输入 |
5 | MISO | 数字输出 | SPI 从机数据输出,带三态选项 |
6 | IRQ | 数字输出 | 可屏蔽中断引脚,低电平有效 |
7 | VDD | 电源 | 电源输入(+1.9V - +3.6V 直流) |
8 | VSS | 电源 | 地(0V) |
9 | XC2 | 模拟输出 | 晶振引脚 2 |
10 | XC1 | 模拟输入 | 晶振引脚 1 |
11 | VDD_PA | 电源输出 | 内部 nRF24L01+ 功率放大器的电源输出(+1.8V),需连接到 ANT1 和 ANT2 |
12 | ANT1 | 射频 | 天线接口 1 |
13 | ANT2 | 射频 | 天线接口 2 |
14 | VSS | 电源 | 地(0V) |
15 | VDD | 电源 | 电源输入(+1.9V - +3.6V 直流) |
16 | IREF | 模拟输入 | 参考电流,需连接一个 22kΩ 电阻到地 |
17 | VSS | 电源 | 地(0V) |
18 | VDD | 电源 | 电源输入(+1.9V - +3.6V 直流) |
19 | DVDD | 电源输出 | 内部数字电源输出,用于去耦 |
20 | VSS | 电源 | 地(0V) |
NSPGD1M 传感器引脚定义
引脚 | 名称 | 引脚功能 | 描述 |
|---|---|---|---|
- | NC(左上方) | 空引脚 | 无电气连接,预留或未使用 |
- | NC(左中) | 空引脚 | 无电气连接,预留或未使用 |
- | SDA | 数字输入 / 输出 | I2C 数据引脚,用于与 MCU 的 MCU_IIC_SDA 通信,通过 R1(4.7K)上拉到 VDD |
- | SCL | 数字输入 / 输出 | I2C 时钟引脚,用于与 MCU 的 MCU_IIC_SCL 通信,通过 R2(4.7K)上拉到 VDD |
- | NC(右上方) | 空引脚 | 无电气连接,预留或未使用 |
- | NC(右中) | 空引脚 | 无电气连接,预留或未使用 |
- | GND | 电源地 | 芯片接地端 |
- | VDD | 电源输入 | 芯片电源端,连接 VDD 并通过 C1(100nF)滤波去耦 |
本模块的主要作用场景在于通过NSPGD1M 表压传感器远距离测量水压等压力,通过2.4G无线通信核心nRF24L01P实现远距离通信。
eZ-PLM


在本次设计中所用到的两块核心芯片,一款是nRF24L01P,一款是NSPGD1M。其中nRF24L01P可以直接在eZ-PLM中找到,而NSPGD1M传感器与实际的有一点不一样。包括在绘制原理图与PCB的时候,原理图中的符号是自定义创建的,在选择PCB封装的时候,因为数据手册上显示的封装就是DIP-8(也就是八脚直插式),于是并没有再去创建一个新的封装,而是用了一个同样封装为DIP-8的芯片代替,于是实物图上的芯片也许和传感器有一定差距。
心得体会
这是本萌新第一次参加Make Blocks活动,之前也没用使用过KiCad绘制原理图等。通过本次活动,系统的学习了原理图的制作流程以及PCB布局布线的相关基础。但是仍然会存在一些问题,如硬件知识的欠缺,如不知道哪里应该添加相应的电容电阻以及选择什么样的值。好在当下相关资料库丰富以及有AI大模型的帮助,也算是一个小小的入门了,以后还会更积极的参与类似的活动中来,感谢硬禾学堂以及电子森林提供宝贵的学习机会。