一、项目主题与简介
1.1 项目背景
随着便携式电子设备的快速发展,电源管理模块在各类电子系统中扮演着越来越重要的角色。无论是智能家居设备、物联网终端,还是工业控制模块,都需要一个稳定、可靠且功能完善的电源管理系统来确保系统的正常运行。本项目正是基于这一实际需求,设计并实现了一款功能完备的多输入电源转换模块,该模块以ADI的ADPL40502AUJZ-3.3-R7作为核心电压转换器件,能够实现USB供电、锂电池供电两种输入方式,并具备电池充电管理、电源优先策略以及便捷的开关机控制等功能。
在实际的嵌入式系统开发中,电源管理的优劣直接影响整个系统的稳定性、续航能力和用户体验。一个设计良好的电源管理模块不仅需要提供稳定的电压输出,还需要具备完善的保护机制、合理的功耗管理以及便捷的人机交互接口。本项目正是围绕这些需求展开设计,力求打造一款既满足功能需求又具备良好实用价值的电源管理模块。
1.2 项目目标
本项目的主要目标是设计并实现一款适用于嵌入式系统和便携式设备的电源管理模块,具体包括以下几个方面的目标:
第一,实现多源供电能力。模块需要支持USB 5V电源输入和3.7V锂电池两种供电方式,并且能够在两种电源之间实现无缝切换。这要求设计者深入理解电源路径管理的基本原理,合理选择电源切换器件和电路拓扑结构。
第二,实现智能电源优先策略。当USB电源和电池同时存在时,系统应优先使用USB电源为负载供电,这样不仅可以延长电池寿命,还能在USB电源断开时瞬间切换到电池供电,确保负载设备的不间断运行。
第三,实现完善的电池充电管理功能。通过集成专业的锂电池充电管理芯片,实现对单节锂电池的恒流恒压充电过程,具备充满自停、过流保护等安全功能。
第四,提供简洁的人机交互接口。通过两个按键实现模块的开关机控制,配合LED指示灯直观显示模块的工作状态和电池充电状态。
二、硬件介绍
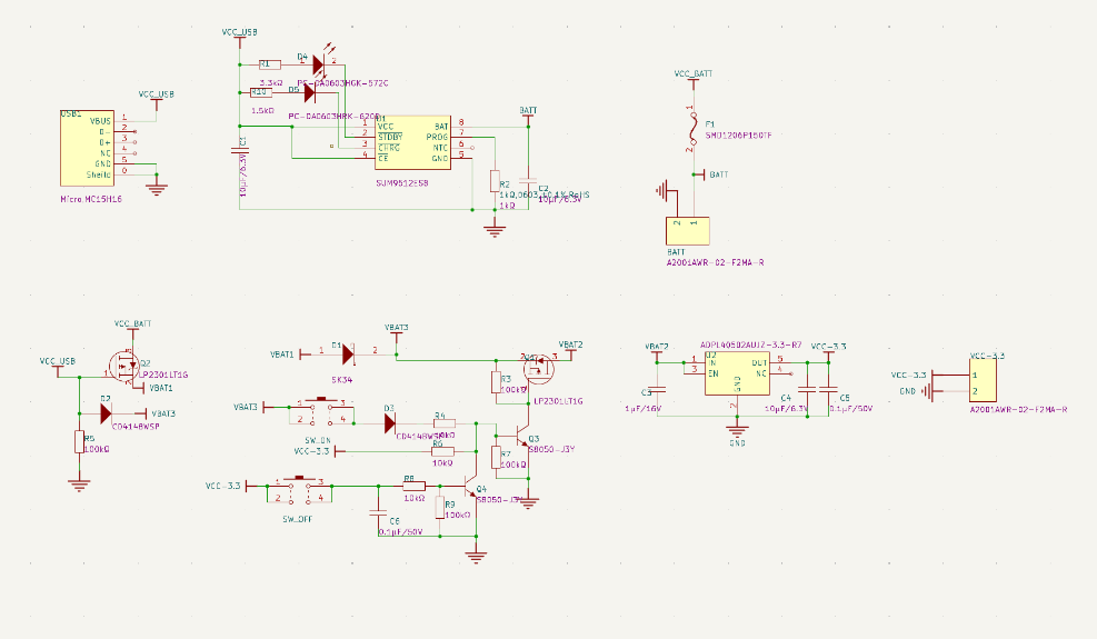
ADPL40502AUJZ-3.3-R7降压转换器
ADPL40502AUJZ-3.3-R7是亚德诺半导体(Analog Devices)推出的一款高效同步降压(Step-Down)DC-DC转换器,本项目将其作为核心电压转换器件。该芯片采用固定输出电压设计,能够将2.5V至5.5V的输入电压稳定转换为3.3V的输出电压,最大输出电流可达200mA,能够满足大多数微控制器系统和小型电子模块的供电需求。该芯片采用SOT-23-5封装,这是一种紧凑型的五引脚表面贴装封装,尺寸小巧,有利于实现模块的小型化设计。从引脚配置来看,引脚1(VIN)为输入电压引脚,连接外部输入电源;引脚2(GND)为地引脚,连接系统地;引脚3(SW)为开关节点,连接电感;引脚4(EN)为使能引脚,用于控制芯片的开启与关闭;引脚5(FB)为反馈引脚,对于固定输出电压版本,该引脚内部连接至输出电压检测网络。
SUM9512锂电池充电管理芯片
SUM9512是一款专为单节锂电池设计的线性充电管理芯片,具有外围电路简单、充电效率高、保护功能完善等优点,在移动电源、蓝牙耳机、智能穿戴设备等领域有着广泛的应用。该芯片能够对单节3.7V锂电池进行安全的恒流恒压充电,最大充电电流可达1A,用户可以通过外部电阻灵活设置充电电流的大小。TP4056还集成了多重保护功能,确保充电过程的安全可靠。
三、方案框图与设计思路
系统总体架构
本电源转换模块的系统架构可以从输入端、转换核心和管理控制三个层面来理解。
从输入层面来看,模块支持两路独立的电源输入:一路是USB供电(标准5V直流),另一路是锂电池供电(3.7V标称电压,充电终止电压4.2V)。这两路输入通过电源切换电路连接到ADPL40502的输入端,由管理控制电路决定哪一路电源被启用为系统供电。
从转换核心来看,ADPL40502AUJZ-3.3-R7降压转换器是整个模块的“心脏”,负责将输入电压稳定转换为3.3V的恒定输出。输出电流能力为200mA,能够满足大多数嵌入式系统和传感器模块的供电需求。
从管理控制层面来看,模块实现了三大管理功能:电源路径管理、电池充电管理和开关机控制。电源路径管理电路负责监测USB电源的连接状态,并据此控制电源切换电路实现优先供电策略;电池充电管理电路负责在有USB电源时为锂电池充电;开关机控制电路则响应用户按键操作,实现模块的开启和关闭。
电源优先策略设计
电源优先策略是本模块的核心功能之一,其设计目标是在USB电源和电池同时存在时,优先使用USB电源为负载供电,只有当USB电源断开时才切换到电池供电。这一策略的实现依赖于对USB电源连接状态的实时监测和对MOSFET切换电路的精确控制。
开关机控制设计
开关机控制功能通过两个按键和相应的控制逻辑来实现。这种设计借鉴了消费电子产品常见的按键开关心设计,用户体验直观,操作方便。相关按键按下后可以得到输出状态的保持。
电池充电管理设计
电池充电管理是本模块的另一个重要功能,由SUM9512充电管理芯片配合少量外围元件实现。充电管理的设计需要考虑充电电流的选择、充电状态的指示以及充电安全保护等多个方面。
四、原理图与PCB设计
原理图设计

本模块的原理图设计遵循模块化、层次化的设计思路,将整个电路划分为几个相对独立的功能模块:电源输入与切换模块、电压转换模块、充电管理模块、开关控制与指示模块。这种设计方法不仅使原理图清晰易读,也便于后续的调试和维护工作。
PCB设计

本模块的PCB采用双层板设计,在保证电气性能的同时实现了较为紧凑的布局。整个模块的尺寸约为40mm×22mm,适合嵌入到各种小型化的电子设备中使用。在整体布局上,PCB大致可以分为三个区域:左侧为USB输入和充电管理区域,右侧为电源切换和输出区域,中央偏下为控制逻辑区域。这种分区布局有利于减小电源路径的长度和环路面积,提高电源效率并降低电磁干扰。
五、硬件功能展示与说明
模块整体外观

本电源转换模块整体外观紧凑规整,PCB尺寸约为40mm×22mm,采用绿色阻焊膜的双层PCB板工艺。模块正面布置了主要的元器件,包括ADPL40502、SUM9512、按键和LED指示灯等;按键和接口连接器分布在板的三边,便于操作和连接。
各供电模式下的工作状态
USB供电模式
输入电压:

输出电压:

电池供电模式
输入电压:

输出电压:

电池供电且USB充电模式
充电状态:

开关机操作

六、设计中遇到的难题与解决方法
电源切换的平滑过渡问题
在设计电源优先切换电路时,遇到的首要难题是如何实现USB供电与电池供电之间的平滑过渡。如果切换过于突兀,可能会导致输出电压出现大的波动或尖刺,影响负载设备的正常运行。这个问题涉及两个层面:切换速度和切换时的电压变化。理想的切换过程应该在极短的时间内完成(微秒级),同时切换瞬间的输出电压跌落应该尽可能小(小于100mV)。针对这一问题,在器件选型时选择了导通电阻极低的MOSFET,这大大降低了电源切换时的压降和功率损耗。在MOSFET的栅极控制电路中加入了加速关断/导通的设计,通过减小栅极电阻或使用有源缓冲电路来提高MOSFET的切换速度。在ADPL40502的输入端和输出端放置了大容量的滤波电容,这些电容在电源切换瞬间能够提供额外的电荷储备,有效抑制输出电压的波动。经过实际的测试验证,采用上述措施后,电源切换过程中的输出电压跌落可以控制在可接受的范围内,负载设备不会产生复位或异常。
七、心得体会与建议
通过本次电源转换模块的设计与实现,我对电源管理电路的设计有了更加深入的认识和理解。通过仔细研读ADPL40502的数据手册,深入理解了降压转换器的工作原理、关键参数和设计要点。电源管理是一个涉及多种功能的的综合性技术。我们可以尝试多种技术的实现模式,这里选择的都是比较成熟的模块,尽可能让设计的成品更加可靠。