基于国产芯片的工业自动化交换机
前言
工业自动化作为智能制造的核心枢纽,正以确定性通信、边缘协同与全栈安全为支点,重构全球制造业的底层技术架构。工业以太网交换机作为工业控制网络的 “神经节点”,其性能、可靠性与供应链自主可控水平,直接决定了智能工厂、电力能源、轨道交通等关键基础设施的运行韧性与安全底线。当前,全球工业交换机市场规模持续扩容,中国作为最大的工业设备应用市场,对高端工业交换设备的需求日益旺盛,但长期以来,核心交换芯片、高端 PHY 器件及确定性网络协议栈被国外厂商垄断,成为制约我国工业自动化产业高质量发展的 “卡脖子” 瓶颈。
1 背景介绍
随着信创政策深化与产业自主意识觉醒,国产工业芯片迎来跨越式发展。以芯启源、裕太微、盛科通信为代表的本土企业,通过架构创新、Chiplet 异构集成与先进制程突破,推动国产交换芯片从 28nm 向 16/12nm 迭代,在吞吐量、端到端时延等关键指标上已跻身国际主流水平,部分产品包转发性能达 960Mpps,时延低至 400ns,可满足智能制造场景下 99.9999% 的高可靠性要求。2025 年以来,全国产化工业交换机实现规模化落地,从国产芯片、工业操作系统到整机设计的全链路自主可控方案,已在轨道交通、新能源等领域取得 31.7% 的市场渗透率,标志着我国工业通信设备国产化从 “替代” 迈入 “并跑” 新阶段。
然而,国产化进程仍面临技术与产业的双重挑战:高端芯片的生态兼容性、TSN 协议栈的深度优化、跨行业应用的标准化认证,以及产业链上下游的协同创新机制,仍是亟待突破的关键环节。基于此,本文以国产芯片的技术演进为脉络,聚焦工业自动化交换机的架构设计、性能优化与场景适配,系统梳理全国产化方案的技术路径、核心难点与实践经验。通过对比国内外产品的性能指标,剖析典型行业的应用案例,本文旨在为国产工业交换机的研发升级提供技术参考,推动形成 “芯片 - 设备 - 系统 - 应用” 的全链条自主可控生态,助力我国工业自动化产业筑牢安全底座,在全球智能制造竞争中占据主动。
2硬件设计
2.1 硬件框图

2.2 原理图设计
原理图使用了宽压电压设计,支持7-38V的宽压输入,最大支持3A的输出,国产化的交换机芯片是JL5108交换机,最多支持8个百兆电口,目前是8口的交换机按照5口的交换机做的设计,

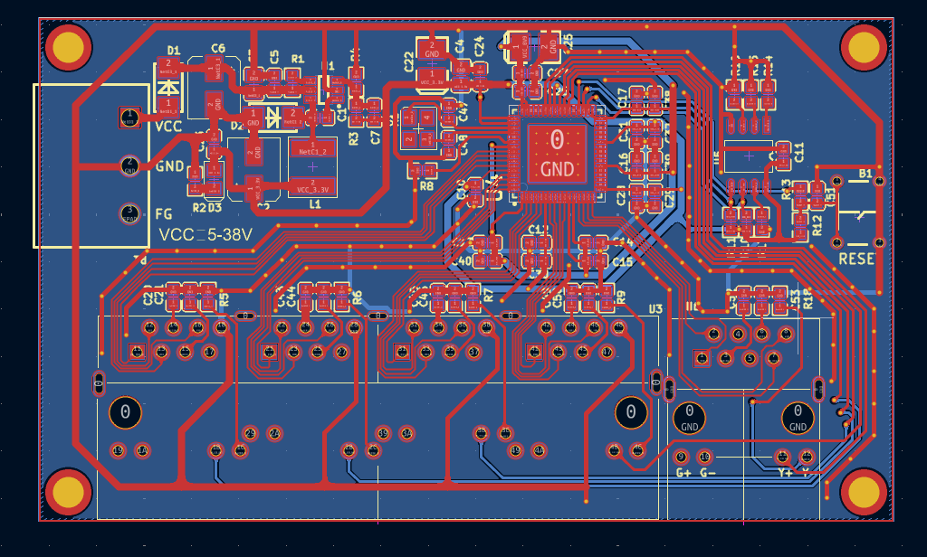
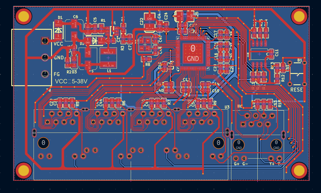
2.3 PCB设计


2.4 实物展示

3功能测试

按照一条网线连接到电脑和交换机,另一条连接到交换机和路由器(可以对外上网的交换机),将电脑设置为自由获取IP的模式,如果电脑可以正常上网,这表明交换机测试功能正常。
总结
本次的交换机设计还是在电子森林和得捷的大力支持下完成的,通过这次的活动自己的硬件焊接水平以及硬件设计水平有了比较多的提升,还是希望大家可以一起学习一起进步。