任务介绍
题目要求:
- 设计一款基于ESP32(芯片、模组两者均可使用)的WiFi最小系统PCB
- 包含:USB转串口、复位/烧录电路和板载天线
- 支持Arduino/ESP-IDF开发
- 主要器件:需在DigiKey官网上有货且正常售卖
模块介绍
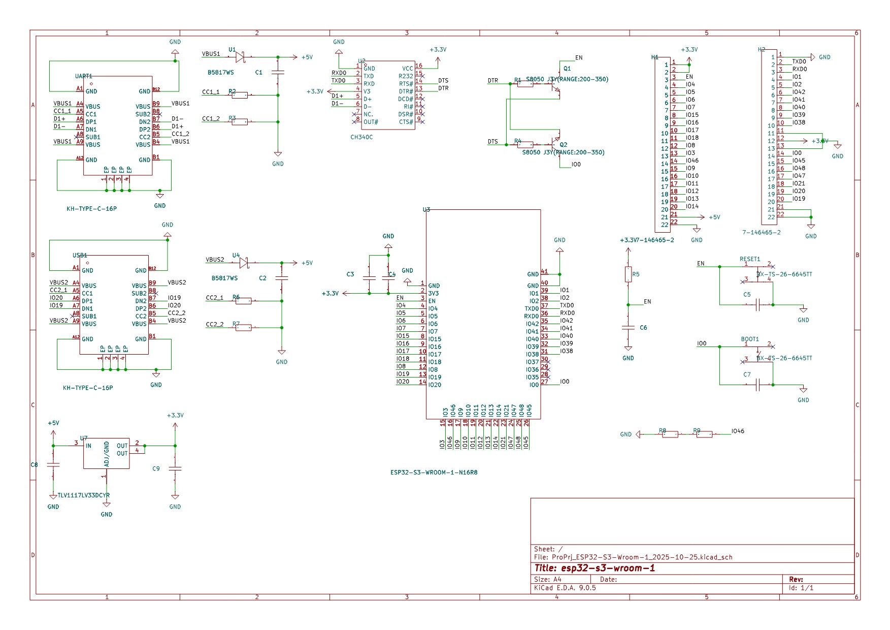
根据此次任务要求,我选择的是ESP32-S3-WROOM-1-N16R8模组设计了一块最小系统板pcb,该模组是一款通用型wifi+低功耗蓝牙mcu模组,搭载了ESP32-S3系列芯片,拥有丰富的外设接口,更具有强大的神经网络运算能力和信号处理能力,适用与多种使用场景。
ESP32-S3-WROOM-1-N16R8模组DigiKey链接:ESP32-S3-WROOM-1-N16R8 Espressif Systems | 射频和无线 | DigiKey
原理图及PCB模块介绍
- 原理图

- PCB

- 3D效果图

该快核心板使用的ESP32-S3-WROOM-1-N16R8模组,该模组含有板载天线,所以对板载天线部分进行挖槽处理,防止信号干扰,且使用的是N16R8型号,内部集成了Octal SPI PSRAM,IO35,IO36,IO37不可用于其他连接,因此设计时这三个引脚没有引出。整体基本使用0805封装,更加方便手工焊接
![]()
系统板上含有俩个typec口,搭配一键下载电路,可以通过usb连接串口下载程序

电源部分通过usb口提供的5v经过LDO电路转为3.3v给esp32供电,LDO芯片选择的是ti公司的TLV1117LV33DCYR芯片,该芯片不像传统1117芯片需要钽电容,在输出端和输入端加一颗1uf的陶瓷电容即可。

模块主要性能指标和管脚定 义
CPU
• 内置 ESP32-S3 系列芯片,Xtensa® 双核 32 位LX7 微处理器 ,支持高达 240 MHz 的时钟频率
• 384 KB ROM
• 512 KB SRAM
• 16 KB RTC SRAM
• 最大 16 MB PSRAM
Wi-Fi
• 802.11 b/g/n
• 802.11n 模式下数据速率高达 150 Mbps
• 帧聚合 (TX/RX A-MPDU, TX/RX A-MSDU)
• 0.4 µs 保护间隔
• 工作信道中心频率范围:2412 ~ 2484 MHz
管脚定义
名称 | 序号 | 类型 | 功能描述 |
|---|---|---|---|
GND | 1 | P | 接地 |
3V3 | 2 | P | 供电 |
EN | 3 | I | 高电平:芯片使能; |
IO4 | 4 | VO/T | RTC_GPIO4, GPIO4, TOUCH4, ADC1_CH3 |
IO5 | 5 | VO/T | RTC_GPIO5, GPIO5, TOUCH5, ADC1_CH4 |
IO6 | 6 | VO/T | RTC_GPIO6, GPIO6, TOUCH6, ADC1_CH5 |
IO7 | 7 | VO/T | RTC_GPIO7, GPIO7, TOUCH7, ADC1_CH6 |
IO15 | 8 | VO/T | RTC_GPIO15, GPIO15, U0RTS, ADC2_CH4, XTAL_32K_P |
IO16 | 9 | VO/T | RTC_GPIO16, GPIO16, U0CTS, ADC2_CH5, XTAL_32K_N |
IO17 | 10 | VO/T | RTC_GPIO17, GPIO17, U1TXD, ADC2_CH6 |
IO18 | 11 | VO/T | RTC_GPIO18, GPIO18, U1RXD, ADC2_CH7, CLK_OUT3 |
IO8 | 12 | VO/T | RTC_GPIO8, GPIO8, TOUCH8, ADC1_CH7, SUBSPICS1 |
IO19 | 13 | VO/T | RTC_GPIO19, GPIO19, U1RTS, ADC2_CH8, CLK_OUT2, USB_D- |
IO20 | 14 | VO/T | RTC_GPIO20, GPIO20, U1CTS, ADC2_CH9, CLK_OUT1, USB_D+ |
IO3 | 15 | VO/T | RTC_GPIO3, GPIO3, TOUCH3, ADC1_CH2 |
IO46 | 16 | VO/T | GPIO46 |
IO9 | 17 | VO/T | RTC_GPIO9, GPIO9, TOUCH9, ADC1_CH8, FSPIHD, SUBSPIHD |
IO10 | 18 | VO/T | RTC_GPIO10, GPIO10, TOUCH10, ADC1_CH9, FSPICS0, FSPIIO4, SUBSPICS0 |
IO11 | 19 | VO/T | RTC_GPIO11, GPIO11, TOUCH11, ADC2_CH0, FSPID, FSPIIO5, SUBSPID |
IO12 | 20 | VO/T | RTC_GPIO12, GPIO12, TOUCH12, ADC2_CH1, FSPICLK, FSPIIO6, SUBSPICLK |
IO13 | 21 | VO/T | RTC_GPIO13, GPIO13, TOUCH13, ADC2_CH2, FSPIQ, FSPIIO7, SUBSPIQ |
IO14 | 22 | VO/T | RTC_GPIO14, GPIO14, TOUCH14, ADC2_CH3, FSPIWP, FSPIDQS, SUBSPIWP |
IO21 | 23 | VO/T | RTC_GPIO21, GPIO21 |
IO47 | 24 | VO/T | SPICLK_P_DIFF, GPIO47, SUBSPICLK_P_DIFF |
IO48 | 25 | VO/T | SPICLK_N_DIFF, GPIO48, SUBSPICLK_N_DIFF |
IO45 | 26 | VO/T | GPIO45 |
IO0 | 27 | VO/T | RTC_GPIO0, GPIO0 |
IO35 | 28 | VO/T | SPIIO6, GPIO35, FSPID, SUBSPID |
IO36 | 29 | VO/T | SPIIO7, GPIO36, FSPICLK, SUBSPICLK |
IO37 | 30 | VO/T | SPIDQS, GPIO37, FSPIQ, SUBSPIQ |
IO38 | 31 | VO/T | GPIO38, FSPWP, SUBSPIWP |
IO39 | 32 | VO/T | MTCK, GPIO39, CLK_OUT3, SUBSPICS1 |
IO40 | 33 | VO/T | MTDO, GPIO40, CLK_OUT2 |
IO41 | 34 | VO/T | MTDI, GPIO41, CLK_OUT1 |
IO42 | 35 | VO/T | MTMS, GPIO42 |
RXD0 | 36 | VO/T | U0RXD, GPIO44, CLK_OUT2 |
TXD0 | 37 | VO/T | U0TXD, GPIO43, CLK_OUT1 |
IO2 | 38 | VO/T | RTC_GPIO2, GPIO2, TOUCH2, ADC1_CH1 |
IO1 | 39 | VO/T | RTC_GPIO1, GPIO1, TOUCH1, ADC1_CH0 |
GND | 40 | P | 接地 |
EPAD | 41 | P | 接地 |
eZ-PLM上新建物料和项目的截图


心得体会
这是首次参加Make Blocks 活动,也是首次使用kicad软件,学习到很多更规范的画法,对设计规则,LDO,自动下载电路的认识也更加到位。

