内容介绍
内容介绍
一、所选任务介绍
本项目设计了一款基于STM32G474VET6的高性能最小系统开发板,核心任务是搭建 STM32G4 系列 MCU 的完整运行基础环境,集成电源管理、时钟电路、复位与启动配置、调试接口、状态指示与 IO 扩展等核心功能,为嵌入式开发、电机控制、工业测控、物联网终端等场景提供稳定、可扩展的硬件核心。
二、设计方案介绍
1. 方案核心思路
- 主控选型:选用 STM32G474VET6(LQFP-100 封装),基于 Cortex-M4F 内核,主频 170MHz,集成 FPU、DSP 指令、高分辨率定时器(HRTIM)与高速 ADC,兼顾通用开发与高性能场景需求。
- 电源方案:采用 Type-C 接口输入 5V,通过 XC6206-3.3V LDO 稳压输出 3.3V,为 MCU 核心与外设供电,搭配多级去耦电容抑制电源纹波,保证模拟与数字电路稳定运行。
- 时钟方案:8MHz 高速晶振作为主时钟源,经内部 PLL 倍频至 170MHz 系统主频;32.768kHz 低速晶振为 RTC 提供精准时钟,支持低功耗计时功能。
- 调试与交互:集成标准 SWD 调试接口,支持程序烧录与在线调试;配置复位、BOOT 按键,实现系统复位与启动模式切换;搭载 LED 状态指示灯,直观反馈系统运行状态。
- 扩展能力:预留全部 GPIO 引脚排针,可灵活扩展各类外设,满足不同项目的二次开发需求。

三、设计的模块介
1. 主控芯片:STM32G474VET6
- 芯片选型:STM32G474VET6,LQFP-100 封装
- DigiKey 官网链接:https://www.digikey.com/en/products/detail/stmicroelectronics/STM32G474VET6/12896781
- 核心功能与应用:
基于 ARM Cortex-M4F 内核,最高主频 170MHz,内置 FPU 与 DSP 指令,支持高速浮点运算与数字信号处理;集成 2 个 12 位 5MSPS ADC、2 个 12 位 DAC、7 个通用定时器、2 个高分辨率定时器(HRTIM),以及 USB、CAN、SPI、I2C、USART 等丰富通信接口。本项目中作为系统控制核心,负责所有外设的调度与数据处理,是最小系统板的运算与控制中心。
2. 电源管理芯片:XC6206-3.3M2R
- 芯片选型:XC6206-3.3M2R,SOT-23 封装
- DigiKey 官网链接:https://www.digikey.com/en/products/detail/torex-semiconductor-ltd/XC6206-3-3M2R/1666747
- 核心功能与应用:
高精度线性稳压器(LDO),输入电压范围 2.5V~6V,固定输出 3.3V,最大输出电流 200mA,静态电流仅 1μA,具备过流、过热保护功能。本项目中负责将 Type-C 输入的 5V 电压稳压为 3.3V,为 STM32G474 提供稳定的核心电源,搭配输入 / 输出端滤波电容,有效抑制电源纹波与噪声。
3. 其他关键模块
- Type-C 输入接口:采用 KH-TYPE-C-2P 接口,支持 5V USB 供电,兼容电脑 USB 口、移动电源等多种供电方式,方便开发与调试。
- 时钟电路模块:8MHz 无源晶振(X1)搭配 20pF 负载电容,为 MCU 提供主时钟源;32.768kHz 无源晶振(X2)搭配 12pF 负载电容,为 RTC 提供精准计时时钟。
- 复位与 BOOT 电路:复位按键(SW1)实现系统硬件复位,BOOT 按键(SW2)用于切换启动模式(默认从 Flash 启动,按下时进入系统存储器 ISP 烧录模式),按键电路采用 10kΩ 上拉电阻 + 100nF 滤波电容,防止按键抖动。
- 调试接口模块:标准 4Pin SWD 接口(3.3V、SWCLK、SWDIO、GND),支持程序烧录与在线调试,兼容主流调试器。
- 状态指示模块:LED 指示灯串联 10kΩ 限流电阻,连接至 PE1 引脚,用于指示系统上电与运行状态。
- 去耦电容网络:在 MCU 所有电源引脚旁并联 0.1μF 陶瓷去耦电容,同时配置 10μF 大容量电解电容,有效抑制电源噪声,保证 MCU 稳定运行。
- IO 扩展模块:预留全部 GPIO 引脚排针,方便用户外接各类传感器、执行器与外设,实现二次开发。
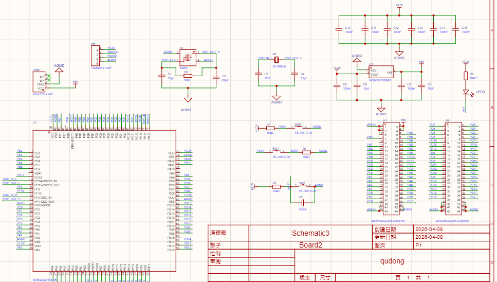
四、原理图和 PCB 设计介绍
1. 原理图设计
本次原理图基于嘉立创 EDA 设计,采用模块化布局,结构清晰、逻辑严谨:
- 主控区域:STM32G474VET6 核心电路,包含电源、时钟、复位、BOOT、调试接口与 GPIO 扩展,所有电源引脚均配置去耦电容,遵循 MCU 数据手册的设计规范。
- 电源区域:Type-C 输入、XC6206-3.3V 稳压电路、多级滤波与 LED 状态指示,实现 5V 转 3.3V 的稳定供电。
- 时钟区域:8MHz HSE 与 32.768kHz LSE 晶振电路,匹配负载电容,保证时钟信号稳定。
- 交互区域:复位、BOOT 按键电路,实现系统控制与启动模式切换。
- 调试区域:标准 SWD 调试接口,支持程序烧录与在线调试。
- 扩展区域:预留全部 GPIO 排针,为后续开发提供扩展能力。

2. PCB 设计介绍
- 布局原则:主控芯片居中放置,电源模块靠近 Type-C 输入接口,时钟电路远离数字信号线,IO 排针布置在板边,缩短走线长度,减少信号干扰。
- 布线原则:
- 信号线采用45° 走线,避免直角;
- 底层铺完整地平面,顶层分区域铺地,保证良好的接地与屏蔽;
- 晶振走线短而直,用地线包裹屏蔽,减少时钟噪声;
- 去耦电容紧靠 MCU 电源引脚,最大化滤波效果。

五、模块主要性能指标和管脚定义
1. 主要性能指标
模块 | 性能指标 |
|---|---|
主控 MCU | 主频 170MHz,512KB Flash,128KB RAM,12 位 ADC,HRTIM 定时器 |
电源输入 | 5V Type-C 输入,输出 3.3V,最大输出电流 200mA |
时钟系统 | 8MHz HSE 主时钟,32.768kHz LSE RTC 时钟 |
调试接口 | SWD 串行调试,支持程序烧录与在线仿真 |
工作温度 | -40℃~85℃(工业级) |
PCB 工艺 | 2 层 FR-4,1.6mm 板厚,1oz 铜厚,绿色阻焊 |
2. 核心管脚定义
- STM32G474VET6 核心管脚:
- 电源:VDD(3.3V)、VSS(GND)、VDDA(模拟 3.3V)、VSSA(模拟地)、VBAT(RTC 后备电源)
- 时钟:OSC_IN/OSC_OUT(HSE)、PC14/PC15(LSE)
- 调试:PA13(SWDIO)、PA14(SWCLK)
- 复位:NRST(低电平有效)
- 启动配置:BOOT0
- 状态指示:PE1(LED 驱动)
- XC6206-3.3M2R 管脚:VIN(5V 输入)、VSS(GND)、VOUT(3.3V 输出)、CE(使能,接高电平)
六、心得体会(意见或建议)
通过本次 STM32G474 最小系统板的设计,我对嵌入式硬件开发的全流程有了更深入的理解,收获颇丰:
- 规范设计的重要性:最小系统是嵌入式开发的基础,电源去耦、时钟电路、复位电路等细节直接决定系统稳定性。本次设计严格遵循 MCU 数据手册与嘉立创工艺规范,确保了电路的可靠性,深刻体会到 “细节决定成败” 的硬件设计理念。
- 模块化设计的优势:采用模块化布局,将电源、时钟、主控、交互等功能分区设计,不仅提升了原理图的可读性,也优化了 PCB 布局,减少了信号干扰,为后续调试与扩展提供了便利。
- 工艺与成本的平衡:选用 2 层板工艺、常规器件,在保证性能的前提下控制了打样成本,适合学生与开发者使用,同时也认识到不同工艺参数对成本与性能的影响,为后续产品化设计积累了经验。
软硬件
电路图
附件下载
ProDoc_Board2_2026-04-10.epro
ProDoc_Board2_2026-04-10.epro
团队介绍
自主设计
评论
0 / 100
查看更多
猜你喜欢
制作FPGA电子琴1. 存储一段音乐,并可以进行音乐播放,
2. 可以自己通过板上的按键进行弹奏,支持两个按键同时按下(和弦)并且声音不能失真,板上的按键只有13个,可以通过有上方的“上“、”下”两个按键对音程进行扩展
john
2497
2026 Make Blocks #1阶段1 - STM32G4 MCU最小系统核心板该项目使用了STM32G4,实现了最小系统核心板的设计,它的主要功能为:STM32G4 MCU最小系统核心板。
冲向天空的猪
57
2026 Make Blocks #1阶段1 - STM32G4 MCU最小系统核心板设计该项目使用了嘉立创EDA软件,实现了基于STM32G473的最小系统核心板的设计,它的主要功能为:基于STM32G473,设计了一款支持USB 5V供电、板载3.3V LDO稳压、含8MHz主晶振与32.768kHz RTC晶振、支持SWD调试、带复位/BOOT/用户按键及LED指示、并引出大量GPIO用于SPI、I2C、UART、PWM等功能扩展的双层PCB核心板。
张容铭
50