任务介绍
设计一款基于ESP32(芯片、模组两者均可使用)的WiFi最小系统PCB包含:USB转串口、复位/烧录电路和板载天线支持Arduino/ESP-IDF开发
模块介绍
根据任务要求本次我选用的是ESP32-S3-WROOM-1-N4 这款模组已经包括所需的天线和外围电路我们只要进行搭建供电和烧录电路即可
ESP32-S3-WROOM-1-N4 芯片DigiKey链接ESP32-S3-WROOM-1-N4 Espressif Systems | 射频和无线 | DigiKey
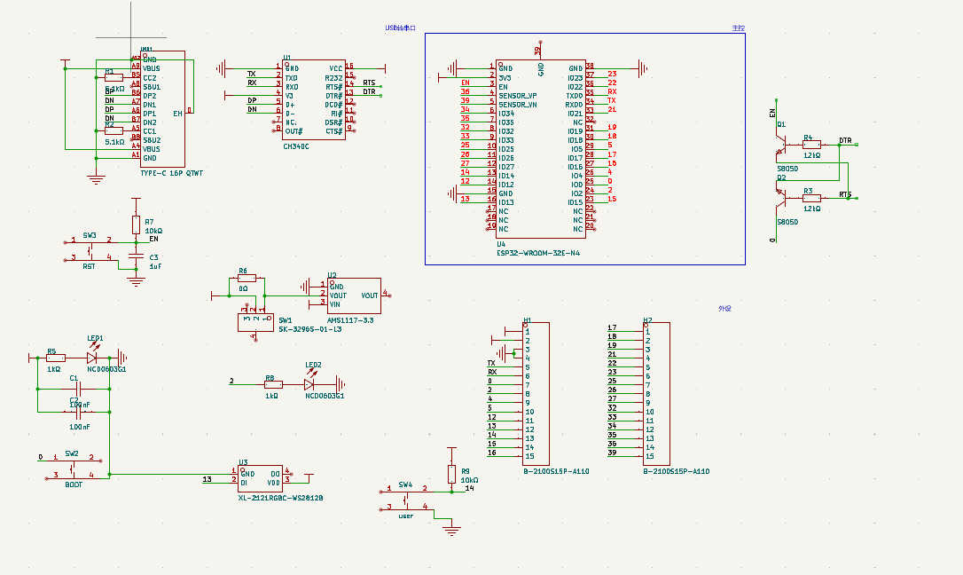
原理图和PCB模块介绍


1. USB 接口及通信部分
- TYPE - C 接口(U1):作为 USB 输入接口,用于设备与外部的 USB 连接,可实现数据传输或供电等功能。
- CH340C(U1 相关):是 USB 转串口芯片,能将 USB 接口的通信转换为串口通信,以便与 ESP32 进行数据交互,让 ESP32 可通过 USB 与电脑等设备通信。
2. 电源部分
- AMS1117 - 5.3(U2):是线性稳压芯片,将输入的电压稳定在 5.3V 左右,为电路中的部分元件(如可能的外设或前期供电环节)提供稳定的工作电压。
- 还有一些电容(如 C1、C3 等),起到滤波作用,使电源电压更平稳,减少电压波动对电路的影响。
3. ESP32 核心部分
- ESP32-S3-WROOM-1-N4(主控):是整个电路的核心控制单元,具备 Wi - Fi、蓝牙等无线通信功能,可处理各种输入输出信号,运行程序以实现特定的智能控制、数据采集与传输等功能。它的众多引脚用于连接外围设备,实现不同的功能扩展。
4. 指示与交互部分
- LED 灯(LED1、LED2):通过电阻(如 R1、R8)限流后连接到电路中,可作为状态指示,比如设备运行状态、通信状态等,当相应引脚输出电平变化时,LED 会亮灭,方便直观了解设备工作情况。
- 按键(SW1、SW2、SW3、SW4):用于人机交互,比如 SW1 可能是复位按键(RST),按下可使 ESP32 复位重启;其他按键可作为功能触发键,当按下时向 ESP32 输入信号,触发相应的程序功能。
5. 其他接口与元件
- XL - 25116E1(U3):从标识看可能是某种接口转换或功能模块,用于特定的信号处理或接口扩展。
- B - 2102515P - A110(H1、H2):是排针接口,可用于扩展外部设备,比如连接传感器、执行器等外设,使 ESP32 能与更多外部元件交互,扩展电路的功能。
管脚定义
管脚号(ESP32) | 管脚名称 | 功能定义(推测) | 连接说明 |
|---|---|---|---|
1 | VDD33 | 3.3V 电源输入 | 连接稳压电路输出,为 ESP32 提供工作电压(需注意电流需求) |
2 | GND | 接地 | 电路公共地,与其他模块、电源地连接 |
4 | GPIO2 | LED 指示(LED1) | 通过限流电阻接 LED1,低电平点亮(常见状态指示灯,如程序运行 / 通信状态) |
5 | GPIO4 | 外设扩展(如传感器输入) | 可通过排针 H1/H2 连接外部传感器(如温湿度、光敏等) |
12 | GPIO12 | 按键输入(SW2) | 接按键 SW2,按下时输入低电平(可定义为功能触发键,如模式切换) |
13 | GPIO13 | 按键输入(SW3) | 接按键 SW3,按下时输入低电平(可定义为功能触发键,如参数调节) |
14 | GPIO14 | LED 指示(LED2) | 通过限流电阻接 LED2,高电平点亮(常见无线连接状态指示,如 Wi-Fi / 蓝牙就绪) |
15 | GPIO15 | 外设扩展(如执行器输出) | 可通过排针连接继电器、电机驱动等执行器 |
16 | RX2 | 备用串口接收(UART2) | 可扩展第二路串口通信(如连接外部模块的 TX) |
17 | TX2 | 备用串口发送(UART2) | 可扩展第二路串口通信(如连接外部模块的 RX) |
18 | SCK | SPI 时钟线 | 用于 SPI 通信扩展(如连接显示屏、Flash 等) |
19 | MISO | SPI 数据输入 | 配合 SCK 实现 SPI 从设备数据读取 |
21 | SDA | I2C 数据总线 | 用于 I2C 通信(如连接 OLED 屏幕、传感器模块) |
22 | SCL | I2C 时钟总线 | 配合 SDA 实现 I2C 设备通信控制 |
23 | MOSI | SPI 数据输出 | 配合 SCK 实现 SPI 主设备数据发送 |
25 | GPIO25 | 模拟输入 / 输出(ADC2_CH8) | 可用于模拟信号采集(如电位器、声音传感器) |
26 | GPIO26 | 模拟输入 / 输出(ADC2_CH9) | 可用于模拟信号采集或 PWM 输出(如 LED 亮度调节) |
27 | GPIO27 | 按键输入(SW4) | 接按键 SW4,按下时输入低电平(可定义为紧急停止 / 确认键) |
34 | GPIO34 | 模拟输入(ADC1_CH6,无内部上拉) | 专用模拟输入(如电池电压检测、高精度传感器) |
35 | GPIO35 | 模拟输入(ADC1_CH7,无内部上拉) | 专用模拟输入(如环境光强度采集) |
36 | GPIO36 | 模拟输入(ADC1_CH0,无内部上拉) | 专用模拟输入(如温度传感器信号) |
39 | GPIO39 | 模拟输入(ADC1_CH3,无内部上拉) | 专用模拟输入(如湿度传感器信号) |
EN | EN | 使能 / 复位控制 | 接复位按键 SW1(按下拉低,触发 ESP32 复位),常态通过上拉电阻保持高电平 |
TX0(GPIO1) | UART0 发送 | 主串口发送(与 CH340C 连接) | 连接 CH340C 的 RX,实现 USB 转串口通信(电脑调试打印信息输出) |
RX0(GPIO3) | UART0 接收 | 主串口接收(与 CH340C 连接) | 连接 CH340C 的 TX,实现 USB 转串口通信(接收电脑发送的指令) |
eZ-PLM上新建物料和项目的截图
使用了eZ-PLM系统上传了自己的工程文件,方便保存记录各个版本,也可随时查阅,系统里查阅不到的物料也支持手动添加。


心得体会
梳理 ESP32 电路从分析到物料选型的过程,我最大的收获是跳出 “孤立看元件” 的误区。原来 TYPE-C 接口需搭配 CH340C 才能实现通信,两级稳压芯片是保障 ESP32 安全供电的关键,每个元件都在系统中相互联动。
选国际大厂元件时,也体会到 “细节决定稳定性”—— 村田电容的温度适应性、威世电阻的精度,虽成本略高,却能避免后期电路故障。这让我明白,硬件设计既要懂整体功能逻辑,也要在元件选型上严谨,才能做出可靠的电路。