任务介绍
- 设计一款基于ESP32(芯片、模组两者均可使用)的WiFi最小系统PCB
- 包含:USB转串口、复位/烧录电路和板载天线
- 支持Arduino/ESP-IDF开发
- 主要器件:需在DigiKey官网上有货且正常售卖
模块介绍
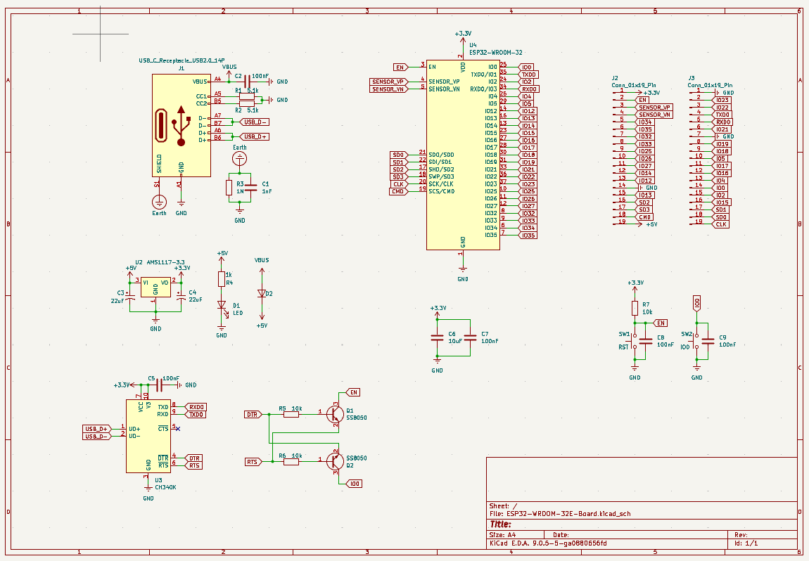
- 基于ESP32-WROOM-32E-N4 设计的WiFi最小系统PCB
- 包含:USB转串口、复位/烧录电路和板载天线
- 支持Arduino/ESP-IDF开发
- 主要器件:ESP32-WROOM-32E-N4
原理图和PCB模块介绍

原理图

PCB

3D效果图
模块主要性能指标和管脚定义
主要性能指标
模组 | ESP32-WROOM-32E-N4 |
处理器 | Tensilica LX6双核处理器
|
软件 | 支持Arduino/ESP-IDF |
工作温度 | -40℃~+85℃ |
工作电流 | 80mA(平均) |
供电电压 | 3.3V~5V |
管脚定义
编号 | 名称 | 功能 | 编号 | 名称 | 功能 | ||
1 | 3V3 | P | 3.3 V 电源 | 1 | GND | G | 接地 |
2 | EN | I | CHIP_PU, Reset | 2 | IO23 | I/O | GPIO23 |
3 | VP | I | GPIO36, ADC1_CH0, S_VP | 3 | IO22 | I/O | GPIO22 |
4 | VN | I | GPIO39, ADC1_CH3, S_VN | 4 | TX | I/O | GPIO1, U0TXD |
5 | IO34 | I | GPIO34, ADC1_CH6, VDET_1 | 5 | RX | I/O | GPIO3, U0RXD |
6 | IO35 | I | GPIO35, ADC1_CH7, VDET_2 | 6 | IO21 | I/O | GPIO21 |
7 | IO32 | I/O | GPIO32, ADC1_CH4, TOUCH_CH9, XTAL_32K_P | 7 | GND | G | 接地 |
8 | IO33 | I/O | GPIO33, ADC1_CH5, TOUCH_CH8, XTAL_32K_N | 8 | IO19 | I/O | GPIO19 |
9 | IO25 | I/O | GPIO25, ADC2_CH8, DAC_1 | 9 | IO18 | I/O | GPIO18 |
10 | IO26 | I/O | GPIO26, ADC2_CH9, DAC_2 | 10 | IO5 | I/O | GPIO5 |
11 | IO27 | I/O | GPIO27, ADC2_CH7, TOUCH_CH7 | 11 | IO17 | I/O | GPIO17 |
12 | IO14 | I/O | GPIO14, ADC2_CH6, TOUCH_CH6, MTMS | 12 | IO16 | I/O | GPIO16 |
13 | IO12 | I/O | GPIO12, ADC2_CH5, TOUCH_CH5, MTDI | 13 | IO4 | I/O | GPIO4, ADC2_CH0, TOUCH_CH0 |
14 | GND | G | 接地 | 14 | IO0 | I/O | GPIO0, ADC2_CH1, TOUCH_CH1, Boot |
15 | IO13 | I/O | GPIO13, ADC2_CH4, TOUCH_CH4, MTCK | 15 | IO2 | I/O | GPIO2, ADC2_CH2, TOUCH_CH2 |
16 | D2 | I/O | GPIO9, D2 | 16 | IO15 | I/O | GPIO15, ADC2_CH3, TOUCH_CH3, MTDO |
17 | D3 | I/O | GPIO10, D3 | 17 | D1 | I/O | GPIO8, D1 |
18 | CMD | I/O | GPIO11, CMD | 18 | D0 | I/O | GPIO7, D0 |
19 | 5V | P | 5 V 电源 | 19 | CLK | I/O | GPIO6, CLK |
eZ-PLM上新建物料和项目的截图
使用了eZ-PLM系统上传了自己的工程文件,方便保存记录各个版本,也可随时查阅,系统里查阅不到的物料也支持手动添加。

物料添加展示图

项目详情图
心得体会
更加熟练了KiCAD的使用,熟悉了ESP32的布局方式和下载电路。