任务介绍
本设计任务的目标是完成一款基于ESP32-WROOM-32E-N16模块的WiFi最小系统电路板,实现模块在硬件层面的独立工作与通信能力,能够支持二次开发与系统集成。本任务旨在建立一套可复用的ESP32最小系统方案,兼顾功能完整性、调试便利性与电源稳定性。
模块介绍
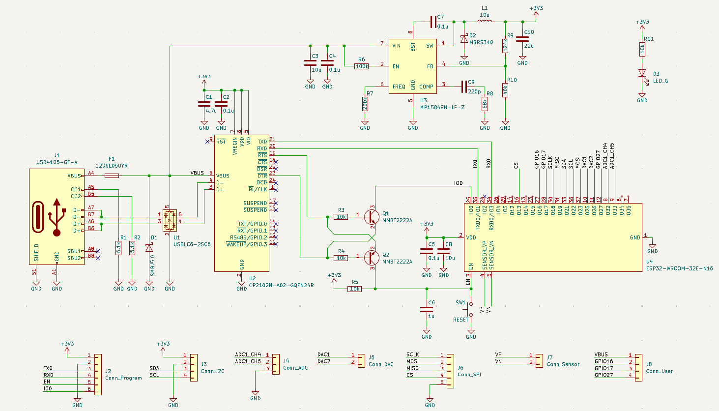
本次设计核心主控芯片选用ESP32-WROOM-32E-N16(DigiKey网址:ESP32-WROOM-32E-N16 Espressif Systems | 射频和无线 | DigiKey),该模块内置双核32位Tensilica LX6处理器,主频可达240MHz,集成WiFi与蓝牙双模通信功能,并封装16MB Flash存储空间。在本设计中,ESP32模块完成主系统控制、网络通信以及外设驱动等任务,同时该模块采用板载PCB天线形式,能够满足普通嵌入式产品的无线通信距离和信号稳定性需求。电源部分采用MP1584EN-LF-Z(DigiKey网址:MP1584EN-LF-Z Monolithic Power Systems Inc. | 集成电路(IC) | DigiKey),将USB接口提供的5V电源稳压为3.3V输出,为ESP32模块和外围电路供电。此电源模块能够确保ESP32在WiFi传输高功耗时仍具有充足的电流供给与良好的电压稳定性。本模块使用CP2102N-A02-GQFN24R(DigiKey网址:CP2102N-A02-GQFN24R Silicon Labs | 集成电路(IC) | DigiKey)实现USB转UART通信功能。CP2102N集成USB2.0全速接口控制器与串口桥接逻辑,可直接通过USB连接计算机,实现ESP32程序下载与串口调试输出。
原理图与PCB设计


各功能模块之间通过统一的3.3V电源与共地连接,I²C、SPI、UART 等通信接口使用标准命名信号线以便逻辑层次清晰。
设计时注意了启动引脚的上拉/下拉要求,以确保ESP32模块在上电时能够正确进入正常运行模式。
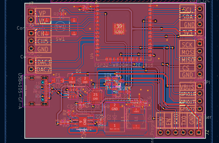
电源部分输入电压为USB端5V,输出3.3 V为系统供电。输入端设置去耦电容,并串接自恢复保险丝与TVS管以防止过流与浪涌。输出端采用功率电感与滤波电容组合,保证稳定输出。主控部分,ESP32模块底部天线区域设有保留区,不布线、不覆铜,以保证信号辐射性能。同时模块在板边预留多组标准2.54mm排针接口,包括编程/调试接口、I²C接口、SPI接口、ADC/DAC接口、Sensor接口、用户自定义接口,并在丝印层标注端口名称,便于后续扩展与调试。
性能指标
项目名称 | 指标参数 | 说明 |
供电电压 | 5V DC | 通过USB接口供电 |
工作电压 | 3.3V | 由MP1584EN稳压输出 |
最大输出电流 | ≥2.0A | 电源模块连续供电能力 |
闪存容量 | 16MB | 模块内置 SPI Flash 存储 |
工作频率范围 | 2.4GHz | 支持802.11 b/g/n WiFi与BLE |
电源效率 | 85%(1A负载) | MP1584EN典型效率 |
待机电流 | < 0.5mA | ESP32深度睡眠模式 |
工作电流 | 80–250mA(典型) | 根据WiFi传输状态变化 |
编程接口 | USB或6-Pin调试口 | 支持Arduino/ESP-IDF烧录 |
复位控制 | 手动按键复位 | DTR/RTS控制IO0/EN |
天线形式 | 板载PCB天线 | 无需外接天线,通信稳定 |
工作温度范围 | –20℃~+70℃ | 适用于通用环境应用 |
通信距离 | ≥30m(无遮挡) | 基于板载天线典型测试值 |
管脚定义
编程/调试接口
序号 | 管脚名称 | 对应GPIO | 主要功能 | 说明 |
1 | 3V3 | — | 电源输出端 | 稳压输出3.3V,供外设使用 |
2 | GND | — | 电源地 | 系统公共地 |
3 | TX0 | GPIO1 | UART0_TXD | 与CP2102N RXD相连,调试输出 |
4 | RX0 | GPIO3 | UART0_RXD | 与CP2102N TXD相连,调试输入 |
5 | EN | — | 复位控制 | 高电平有效;DTR或按键控制复位 |
6 | IO0 | GPIO0 | 下载模式控制 | 低电平进入下载模式 |
I²C接口
序号 | 管脚名称 | 对应GPIO | 主要功能 | 说明 |
1 | 3V3 | — | 电源输出端 | 稳压输出3.3V,供外设使用 |
2 | GND | — | 电源地 | 系统公共地 |
3 | SDA | GPIO21 | I²C_SDA | 默认I²C数据线 |
4 | SCL | GPIO22 | I²C_SCL | 默认I²C时钟线 |
SPI接口
序号 | 管脚名称 | 对应GPIO | 主要功能 | 说明 |
1 | SCLK | GPIO18 | SPI_SCLK | 默认SPI时钟输出 |
2 | MOSI | GPIO23 | SPI_MOSI | 默认SPI数据输出 |
3 | MISO | GPIO19 | SPI_MISO | 默认SPI数据输入 |
4 | CS | GPIO13 | SPI_CS | 作为SPI片选或通用输出 |
5 | GND | — | 电源地 | 系统公共地 |
ADC接口
序号 | 管脚名称 | 对应GPIO | 主要功能 | 说明 |
1 | CH4 | GPIO32 | ADC1_CH4 | 模拟输入通道1 |
2 | CH5 | GPIO33 | ADC1_CH5 | 模拟输入通道2 |
3 | GND | — | 电源地 | 系统公共地 |
DAC接口
序号 | 管脚名称 | 对应GPIO | 主要功能 | 说明 |
1 | DAC1 | GPIO25 | DAC1 | 模拟输出 |
2 | DAC2 | GPIO26 | DAC2 | 模拟输出 |
Sensor接口
序号 | 管脚名称 | 对应GPIO | 主要功能 | 说明 |
1 | VP | GPIO36 | 传感器输入专用 | 输入引脚,用于传感器输入 |
2 | VN | GPIO39 | 传感器输入专用 | 输入引脚,用于传感器输入 |
用户自定义接口
序号 | 管脚名称 | 对应GPIO | 主要功能 | 说明 |
1 | VBUS | — | USB电源输入 | 从USB接口提供5V输入 |
2 | GPIO16 | GPIO16 | GPIO | 通用可编程I/O |
3 | GPIO17 | GPIO17 | GPIO | 通用可编程I/O |
4 | GPIO27 | GPIO27 | GPIO | 通用可编程I/O |
使用方式
当连接USB口后,板上电源指示LED点亮,表示电源系统工作正常,3V3网络状态正常,ESP32自动上电启动。用户在使用Arduino IDE或ESP-IDF烧录程序时,无需手动操作按键即可自动完成下载。若自动下载功能失效,可使用板上按键手动控制:短按EN(RESET)键后松开即可完成复位。上电默认状态为正常运行模式,无需额外操作。IO0引脚用于进入下载模式,在正常运行时保持高电平。
eZ-PLM项目
已于eZ-PLM系统中上传了自己的工程文件,方便保存记录各个版本,也可随时查阅,系统里查阅不到的物料也支持手动添加。


心得体会
本次设计因为涉及主控模块各GPIO功能分配,以及烧录固件等的内容,对我来说是很新的东西,还需要继续学习,并在日后的设计中逐步完善对这些知识的掌握。


