任务介绍
任务2:ESP32 WiFi最小系统板
题目要求:
- 设计一款基于ESP32(芯片、模组两者均可使用)的WiFi最小系统PCB
- 包含:USB转串口、复位/烧录电路和板载天线
- 支持Arduino/ESP-IDF开发
- 主要器件:需在DigiKey官网上有货且正常售卖
本次活动是基于任务二设计的--ESP32 WiFi最小系统板。
模块介绍
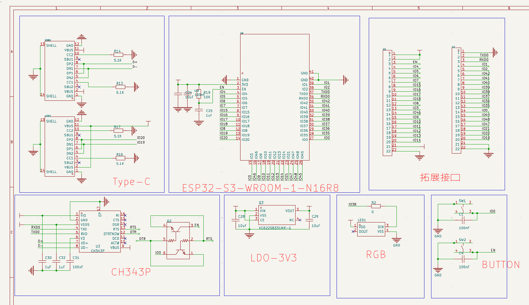
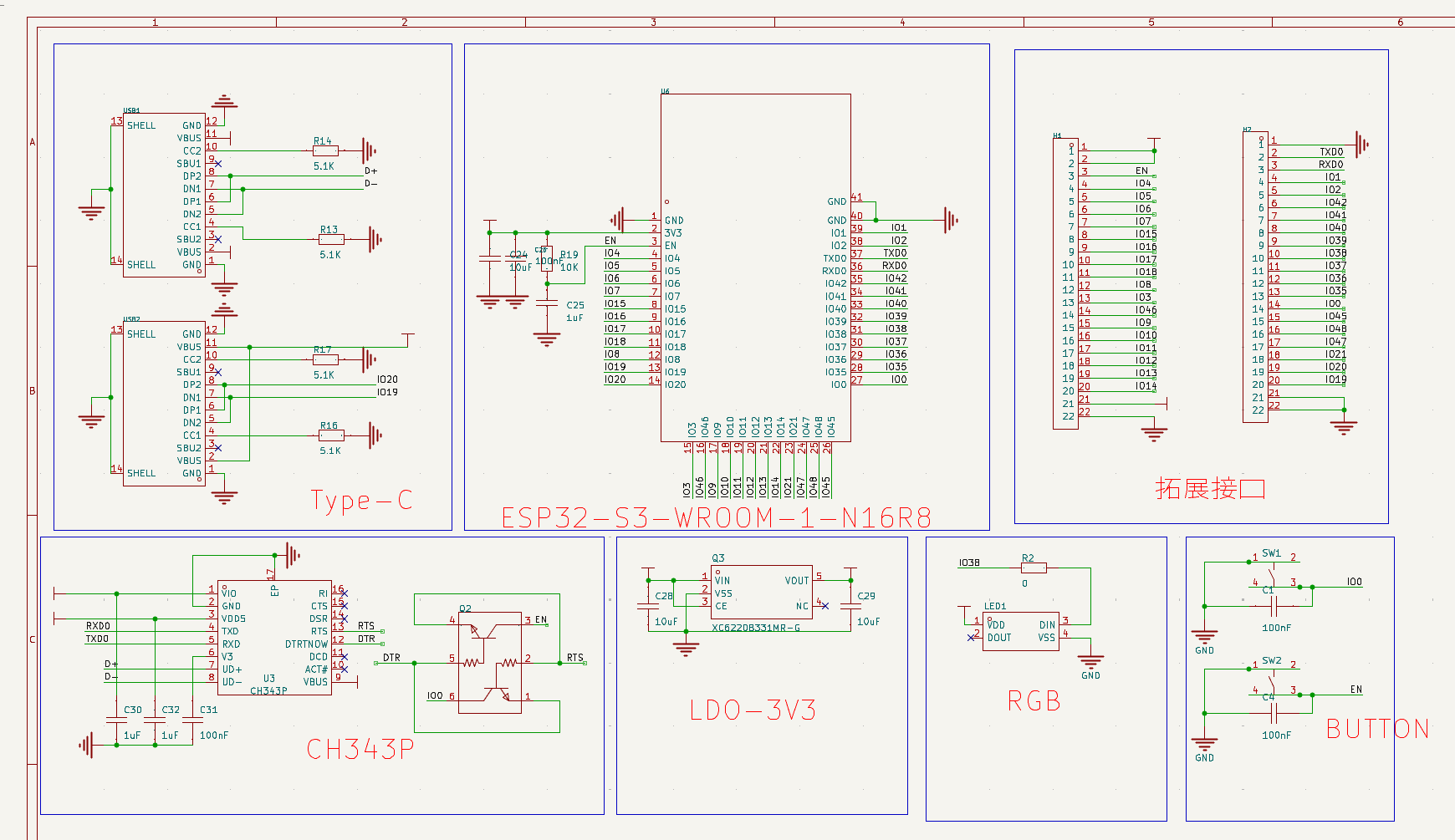
模块的核心主控采用ESP32-S3-WROOM-1-N16R8 ,它是Xtensa® 32位LX7 双核处理器,主频高达 240 MHz ,具有2.4 GHz Wi-Fi (802.11 b/g/n) 和 低功耗蓝牙 (Bluetooth 5.0 LE) ,具有6 MB Flash , 8 MB PSRAM , 512 KB SRAM ,具有丰富的外设接口,支持 Arduino IDE, ESP-IDF, MicroPython 等多种开发环境 。模块板载USB转串口,usb、复位/烧录电路,ws2812等电路,方便直接上手。
ESP32-S3-WROOM-1-N16R8 链接:ESP32-S3-WROOM-1-N16R8 Espressif Systems | 射频和无线 | DigiKey
原理图和PCB模块介绍
原理图:

PCB:

3D预览:


模块主要性能指标和管脚定义
主要性能指标
核心模块 | ESP32-S3-WROOM-1-N16R8 |
|---|---|
处理器 | Xtensa® 32位LX7 双核处理器,主频高达 240 MHz |
无线连接 | 2.4 GHz Wi-Fi (802.11 b/g/n) 和 低功耗蓝牙 (Bluetooth 5.0 LE) |
内存与存储 | 16 MB Flash , 8 MB PSRAM , 512 KB SRAM |
支持外设与接口 | USB Type-C , 多种通信接口 (GPIO, SPI, I2C, UART, PWM, ADC等) ,USB-TO-USART,WS2812 |
开发支持 | 支持 Arduino IDE, ESP-IDF, MicroPython 等多种开发环境 |
管脚定义
H1
*管脚编号* | *管脚名* | *管脚属性* |
|---|---|---|
1 | 3V3 | P |
2 | 3V3 | P |
3 | EN | IO |
4 | IO4 | IO |
5 | IO5 | IO |
6 | IO6 | IO |
7 | IO7 | IO |
8 | IO15 | IO |
9 | IO16 | IO |
10 | IO17 | IO |
11 | IO18 | IO |
12 | IO8 | IO |
13 | IO3 | IO |
14 | IO46 | IO |
15 | IO9 | IO |
16 | IO10 | IO |
17 | IO11 | IO |
18 | IO12 | IO |
19 | IO13 | IO |
20 | IO14 | IO |
21 | 5V | P |
22 | GND | P |
H2
*管脚编号* | *管脚名* | *管脚属性* |
|---|---|---|
1 | GND | P |
2 | TXD0 | IO |
3 | RXD0 | IO |
4 | IO1 | IO |
5 | IO2 | IO |
6 | IO42 | IO |
7 | IO41 | IO |
8 | IO40 | IO |
9 | IO39 | IO |
10 | IO38 | IO |
11 | IO37 | IO |
12 | IO36 | IO |
13 | IO35 | IO |
14 | IO0 | IO |
15 | IO45 | IO |
16 | IO48 | IO |
17 | IO47 | IO |
18 | IO21 | IO |
19 | IO20 | IO |
20 | IO19 | IO |
21 | GND | P |
22 | GND | P |
eZ-PLM上新建物料和项目的截图
这里使用了eZ-PLM系统进行项目管理,可随时查阅。物料管理,项目管理,BOM自动提取,非常方便。
物料添加展示图
由于这个模组ESP32-S3-WROOM-1-N16R8 在eZ-PLM搜索不到,我这里添加模组使用到的ic型号esp32-s3

项目详情图

心得体会
ESP32-S3-WROOM-1-N16R8开发板是一款“从入门到精通”的利器。它友好的硬件设计消除了初学者的硬件恐惧,而强大的核心与丰富的资源又能支撑起复杂的专业项目。通过它,我不仅掌握了ESP32-S3的基本开发,更对物联网系统的整体架构有了更深的理解。强烈推荐给所有希望踏入ESP32和物联网领域的开发者,它将是您学习路上一位可靠而强大的伙伴。