任务介绍
我所选的任务是单路PWM调光LED恒流驱动。题目的主要要求有三个:
1.设计一款单路恒流LED驱动模块
2.输入6-40V,输出1A恒流
3.支持PWM调光和模拟调光
模块介绍
根据任务要求,本次我选用TPS92512芯片作为核心器件设计了一款单路恒流LED驱动模块。该芯片完全满足设计任务的所有要求,其集成的功率MOSFET简化了外部电路设计,独立的调光接口便于实现PWM和模拟调光功能,宽输入电压范围完美覆盖6-40V的需求。该驱动模块可为单颗大功率LED提供精确的1A恒流驱动,适用于:
- 车载照明系统
- 便携照明设备
- 工业照明
- 舞台灯光
- 通用大功率LED驱动
TPS92512DGQR芯片DigiKey链接:https://www.digikey.cn/zh/products/detail/texas-instruments/TPS92512DGQR/5138441
原理图和PCB模块介绍

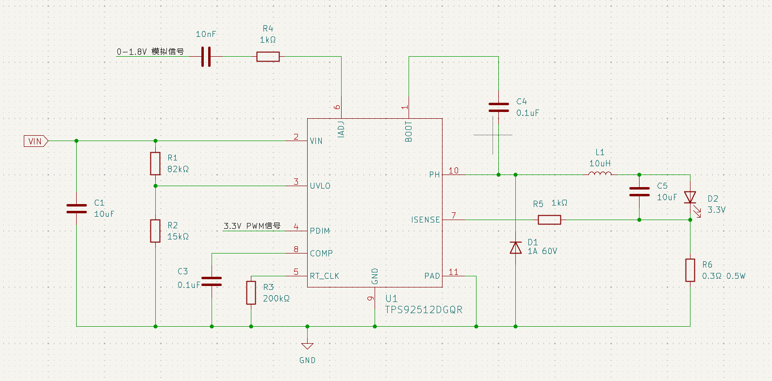
原理图
关键电路说明:
- 功率转换部分:采用标准buck拓扑,包含输入滤波电容、功率电感、续流二极管和输出电容
- 电流检测:使用0.3Ω精密电阻实现1A电流检测
- 频率设置:通过200kΩ电阻设置570kHz开关频率
- UVLO设置:配置启动电压为6V,提供系统保护
- 调光接口:
- PWM调光:直接连接至PDIM引脚
- 模拟调光:通过IADJ引脚接入0-1.8V模拟电压

PCB
布局特点:
布线简洁明了,封装统一整齐,能够清晰观察到电路走向。因为模块面积较小,接地策略采用的是通过走线连接,而非铺铜。

3D效果图
模块主要性能指标和管脚定义
主要性能指标
参数 | 规格 | 条件 |
|---|---|---|
输入电压范围 | 6-40V DC | - |
输出电流 | 1A ±5% | 恒流模式 |
最大输出功率 | 40W | VIN=40V时 |
效率 | >90% | 典型值 |
PWM调光范围 | 0-100% | 频率100Hz-1kHz |
模拟调光范围 | 0-100% | 0-1.8V输入 |
开关频率 | 570kHz | 可调 |
工作温度 | -40℃ to +85℃ | - |
保护功能 | 过流、过热、欠压 | - |
管脚定义
引脚 | 名称 | 类型 | 描述 |
|---|---|---|---|
1 | VIN+ | 输入 | 电源正极输入(6-40V) |
2 | VIN- | 输入 | 电源负极输入 |
3 | LED+ | 输出 | LED正极连接 |
4 | LED- | 输出 | LED负极连接 |
5 | PDIM | 输入 | PWM调光信号输入(3.3V/5V兼容) |
6 | IADJ | 输入 | 模拟调光电压输入(0-1.8V) |
7 | GND | 信号 | 信号地 |
8 | NC | - | 保留引脚 |
eZ-PLM上新建物料和项目的截图
使用了eZ-PLM系统上传了自己的工程文件,方便保存记录各个版本,也可随时查阅,系统里查阅不到的物料也支持手动添加。

物料添加展示图

项目详情图
心得体会
总的说来,本次大赛让我学到了很多东西,作为初次接触到PCB设计的新手,我学到了如何使用Kicad设计和布局PCB,也学会了如何利用网络获取更多芯片的相关信息,如在ultra librarian上下载Kicad库中没有元件符号和封装等等,而通过本次的设计实践,我也还意识到自己的设计还有许多不足,这些只能在未来的学习中不断磨练自己,慢慢改进。