单路 PWM 调光 LED 恒流驱动模块设计方案(基于 LM3409HVMYX/NOPB)
一、任务介绍
本次任务为设计一款基于 LM3409HVMYX/NOPB 芯片的单路 PWM 调光 LED 恒流驱动模块,核心功能是将宽范围直流输入电压(如 12V 车载电源、5V USB 电源、24V 工业电源等)转换为稳定的恒流输出,同时支持 0-100% 占空比的 PWM 调光控制,满足不同场景下 LED 照明设备的供电与亮度调节需求。
该模块可广泛应用于汽车氛围灯(12V 输入,支持 PWM 动态调光)、智能家居照明(5V/12V 输入,适配智能网关 PWM 控制信号)、工业指示灯(24V 输入,需长期稳定恒流供电)、便携式照明设备(锂电池 3.7V 输入,低功耗调光)等场景,具备宽电压输入、高精度恒流、高效 PWM 调光、完善保护机制的核心特点,可适配不同功率(如 1W-20W)、不同数量串联的 LED 负载。
LM3409HVMYX/NOPB https://www.digikey.cn/short/7j4pztpz
二、模块核心构成与工作原理
2.1 核心构成
模块以 LM3409HVMYX/NOPB 芯片为控制核心,整体由五大功能单元组成:
- 输入电压调理单元:负责对宽范围输入直流电压进行滤波、防反接保护,确保输入电压稳定且无杂波干扰,为后续电路提供可靠供电基础;
- LM3409HVMYX/NOPB 控制单元:作为模块核心,实现恒流输出控制与 PWM 调光信号解析,通过内部集成的 MOSFET 驱动电路与电流采样电路,精准调节输出电流;
- 功率变换单元:由电感、续流二极管、输出电容组成,在 LM3409HVMYX/NOPB 的控制下,通过 Buck 降压拓扑(适配输入电压高于 LED 正向电压场景)实现电压转换与能量传递,确保输出电流稳定;
- PWM 调光接口单元:提供标准 PWM 信号输入接口(如 3.3V/5V 逻辑电平),支持外部控制器(如 MCU、智能网关)输入 0-100% 占空比的 PWM 信号,实现 LED 亮度线性调节;
- 保护单元:集成过流保护(OCP)、过压保护(OVP)、过热保护(OTP)功能,当模块出现输出短路、输入电压过高、芯片温度超过阈值(典型值 150℃)时,自动切断输出或降低电流,避免器件损坏。
2.2 工作原理
- 恒流控制原理:LM3409HVMYX/NOPB 通过采样电阻(Rsense)实时检测输出电流,将采样电压与内部基准电压(典型值 200mV)进行比较,通过 PWM 调制技术调节内部 MOSFET 的导通与关断时间,使输出电流稳定在目标值(Iout = Vref / Rsense,Vref 为内部基准电压)。例如,若需输出 1A 恒流,可选择 200mΩ 的采样电阻(1A = 200mV / 200mΩ);
- PWM 调光原理:外部 PWM 调光信号输入芯片的 DIM 引脚后,芯片根据 PWM 信号的占空比调节输出电流的导通时间 —— 当 PWM 信号为高电平时,芯片正常输出恒流;当信号为低电平时,芯片关断输出电流。由于人眼视觉暂留效应,当 PWM 频率高于 100Hz 时(推荐 1kHz-20kHz,避免出现频闪),可实现 LED 亮度的平滑调节,占空比 0% 对应 LED 熄灭,100% 对应最大亮度;
- 功率变换原理:输入电压经调理后进入功率变换单元,LM3409HVMYX/NOPB 控制内部 MOSFET 导通时,电感储存能量,电流流经电感、LED 负载、采样电阻;MOSFET 关断时,电感通过续流二极管释放能量,维持输出电流连续,输出电容则用于抑制电流纹波,确保 LED 工作电流稳定。
三、关键元器件选型

四、典型应用电路设计
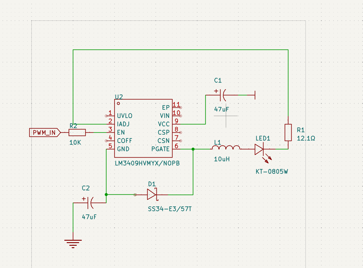
电路原理图

五、PCB 设计
六、性能测试与调试
6.1 基础性能测试
- 恒流精度测试:输入额定电压(如 12V),接入 LED 负载,使用直流电流表测量输出电流,对比目标电流(如 0.5A),误差应≤±5%;改变输入电压(如 8V-15V),观察输出电流变化,波动应≤±3%;
- PWM 调光测试:通过信号发生器输入 1kHz、占空比 0%-100% 的 PWM 信号(5V 逻辑电平),使用亮度计测量 LED 亮度,确认亮度与占空比线性对应,无频闪(可通过手机摄像头观察,无滚动条纹);
- 效率测试:使用功率计测量输入功率(Pin=Vin×Iin),计算输出功率(Pout=Vout×Iout,Vout 为 LED 两端电压),模块效率 η=Pout/Pin×100%,在额定工况下(如 12V 输入、0.5A 输出),效率应≥85%;
- 保护功能测试:
- 过流保护:短路输出端,观察模块是否停止输出,断开短路后是否恢复正常;
- 过压保护:逐步提高输入电压至额定最大值的 1.2 倍(如 14.4V),观察模块是否关断或降低电流;
- 过热保护:在高温箱中升高温度至 125℃,观察模块是否降低输出电流,温度下降后是否恢复。
6.2 常见问题调试
- 输出电流偏差过大:检查采样电阻阻值是否符合设计值(如是否为 400mΩ),FB 引脚布线是否存在干扰,输入电压是否稳定;
- PWM 调光频闪:提高 PWM 调光频率至 2kHz 以上,检查调光信号是否存在杂波(可通过示波器观察),输出电容容量是否足够;
- 模块效率低:检查电感 DCR 是否过大(更换低 DCR 电感),续流二极管正向压降是否过高(更换肖特基二极管),PCB 功率路径铜箔是否过窄;
- 芯片发热严重:检查输出功率是否超过设计值,散热铜箔是否足够,输入电压与输出电压差值是否过大(若差值过大,可考虑增加电感值或降低开关频率,需参考芯片手册调整)。
七、主要性能指标
模块主要性能指标可分为输入输出特性、恒流与调光性能、效率与保护、环境适应性四大类,具体参数及说明如下:
在输入特性方面,模块的输入电压范围为 3.7V - 24V,支持宽压适配,能够覆盖锂电池 3.7V、USB 5V、车载 12V、工业 24V 等常见应用场景;同时,模块包含输入电压调理功能,集成滤波和防反接保护,可有效抑制输入杂波,防止反向电压损坏器件。
输出特性上,模块的输出电流范围适配 1W-20W LED,按 LED 正向电压推算,例如 3.3V LED 可支持 0.3A-6A 的输出电流,其输出电流计算公式为Iout=Vref/Rsense,其中Vref为芯片内部基准电压 200mV;恒流精度方面,在额定输入下误差≤±5%,当输入电压波动(如 8V-15V)时,电流波动≤±3%,这一精度通过采样电阻Rsense实时反馈,再经芯片内部 PWM 调制校准实现。
PWM 调光性能维度,模块的调光占空比为 0%-100%,其中 0% 对应 LED 熄灭,100% 对应 LED 最大亮度,支持线性亮度调节;调光频率推荐范围为 1kHz-20kHz,最低不低于 100Hz,高于 100Hz 的频率可避免人眼感知频闪,通过手机摄像头观察无滚动条纹;调光信号电平适配 3.3V/5V 逻辑电平,能与 MCU、智能网关等外部控制器的输出信号兼容。
效率与保护相关性能中,模块在额定工况下(如 12V 输入、0.5A 输出)的转换效率≥85%,该效率会受电感 DCR、续流二极管正向压降、PCB 铜箔阻抗影响,选用低损耗器件可进一步提升效率;保护功能涵盖过流保护(OCP)、过压保护(OVP)和过热保护(OTP),其中过流保护在输出短路时自动切断输出,短路解除后可恢复正常工作;过压保护在输入电压超额定最大值 1.2 倍(如 12V 输入对应 14.4V)时,会关断或降低电流,防止输入过压损坏芯片及 LED 负载;过热保护则通过芯片内部温度传感器监测,当芯片温度达典型值 150℃时,降低输出电流,温度下降后恢复,避免高温烧毁器件。
环境适应性方面,模块支持高温箱 125℃测试,在过热保护触发前可正常工作,能够适配汽车、工业等高温场景。
八、核心芯片(LM3409HVMYX/NOPB)管脚定义
LM3409HVMYX/NOPB 芯片采用 MSOP-10/ HVSSOP-10 封装,其关键管脚定义如下(需注意管脚编号需与实际封装引脚图对应,文档原理图中隐含核心功能管脚):
VCC 为芯片电源供电端,在电路中连接输入电压调理后的正极,为芯片内部电路(如 MOSFET 驱动、基准电压源)提供供电;GND 为地,作为电路公共地,连接输入负极、输出负极、采样电阻下端,确保电流回路完整。
PGATE 是内部 MOSFET 栅极驱动端,作为芯片内部 MOSFET 的控制端,通过 PWM 信号控制 MOSFET 导通或关断,从而实现功率变换;CSP(Current Sense Positive)为电流采样正极,连接采样电阻Rsense
的上端,采集输出电流的正向电压信号,并反馈至芯片内部比较器;CSN(Current Sense Negative)为电流采样负极,连接采样电阻Rsense的下端(接地),与 CSP 配合形成采样电压差,其电压差满足VCSP−CSN=Iout×Rsense
DIM 为 PWM 调光信号输入端,用于接收外部 3.3V/5V PWM 调光信号,高电平时芯片正常输出恒流,低电平时关断输出;EN(Enable)为芯片使能端,在文档原理图中通过 10KΩ 电阻R1连接,用于控制芯片开启或关断,高电平使能,低电平禁用;IADJ(Current Adjust)为电流调节端,可通过外接电阻调整输出电流精度,文档中隐含该功能,具体配置需参考芯片手册,配合Rsense优化恒流效果。
UVLO(Under Voltage Lockout)为欠压锁定端,负责监测输入电压,当输入低于芯片最小工作电压时,关断芯片输出,防止低压下工作异常;COFF(Capacitor for Off-Time)为关断时间电容端,外接电容C2
九、总结与扩展
本方案基于 LM3409HVMYX/NOPB 芯片设计的单路 PWM 调光 LED 恒流驱动模块,具备宽电压输入、高精度恒流、高效调光、完善保护的特点,可满足汽车、智能家居、工业等多场景 LED 照明需求。方案通过合理的元器件选型、PCB 设计与性能调试,确保模块可靠性与稳定性。
若需扩展功能,可在此基础上增加:
- 电压反馈调节:通过外部分压电阻连接 FB 引脚,实现输出电压可调(需参考芯片手册配置,适用于 LED 数量可变场景);
- 模拟调光:通过 DIM 引脚输入 0-10V 模拟电压,实现亮度调节(需配合外部运放电路,芯片支持模拟调光模式);
- 通信功能:增加 I2C/SPI 通信接口,通过 MCU 实现远程电流设置与状态监测;
- 多通道扩展:使用多片 LM3409HVMYX/NOPB,配合 MCU 实现多路独立 PWM 调光,适用于 RGB LED 或多区域照明场景。