KiCad文件
全屏
内容介绍
内容介绍
题目要求:
- 设计一款单路恒流LED驱动模块
- 输入6-40V,输出1A恒流
- 支持PWM调光和模拟调光
模块介绍
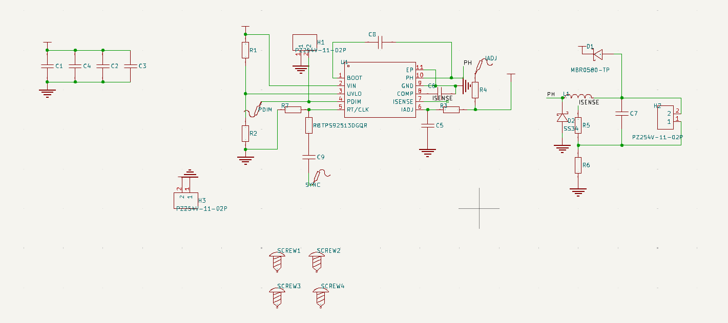
TPS92513DGQR是德州仪器(TI)推出的一款高性能降压型(Buck)LED驱动器芯片。它集成了功率MOSFET,专为驱动大电流LED而设计,特别适合需要精密调光和高效能的照明应用。
原理图和PCB模块介绍

原理图

PCB

3D图
模块主要性能指标
性能指标 | 参数值/范围 | 备注 |
|---|---|---|
输入电压范围 (VIN) | 4.5 V ~ 42 V | 宽输入范围,兼容工业电源、汽车电池等 |
最大输出电流 | 1.5 A | 持续输出电流能力,可驱动高功率LED |
输出电压 | 最高 45 V | 支持串联多个LED |
开关频率 | 100 kHz ~ 2 MHz | 可编程调节,用户可在效率、元件尺寸和EMI之间优化 |
静态电流 | 337 µA | 低待机功耗 |
调光方式 | 模拟调光 & PWM调光 | 支持高对比度亮度控制,PWM调光对比度大于100:1 |
拓扑结构 | Buck (降压型) | 适用于输入电压高于LED串总电压的应用 |
集成开关 | 是 (内部MOSFET) | 简化外部电路,节省空间 |
工作结温 (TJ) | -40°C ~ +125°C | 工业级温度范围,适应苛刻环境 |
封装形式 | 10-Pin HVSSOP (PowerPAD™) | 带散热焊盘的超小外形封装,利于散热 |
eZ-PLM上新建物料和项目的截图


附件下载
PWM.kicad_sch
PWM.kicad_pcb
团队介绍
个人
评论
0 / 100
查看更多
猜你喜欢
2025Make Blocks阶段1——单路PWM调光LED恒流驱动该项目使用了LM3409HVMYX/NOPB,实现了对LED驱动的设计,它的主要功能为:支持PWM调光和模拟调光。
iop
881
2025 Make Blocks阶段1 - 单路PWM调光LED恒流驱动设计设计了一款单路恒流LED驱动模块,支持输入6-40V,输出1A恒流,同时支持PWM调光和模拟调光,模拟调光采用电位器实现,PWM调光采用按键改变占空比,单片机输出PWM波实现。
kingden
327
2025 Make Blocks阶段2 - 基于TPS92513DGQR单路PWM调光LED恒流驱动该项目使用了TPS92513DGQR,实现了单路PWM调光LED恒流驱动的设计,它的主要功能为:基于TPS92513DGQR单路PWM调光LED恒流驱动。
冲向天空的猪
24