任务介绍
本次的主题是通信和照明相关的,这样的话肯定少不了功率LED的驱动,我们选择的本次的第5个任务就是单路恒流LED驱动模块的设计,这里可以看到本次的主要任务要求是设计一个恒流LED的驱动,输入电压范围为6-40V,电流可以输出1A恒流,综合下来可以达到40W的输出,最主要的要求是支持PWM和模拟两种方式,我们在得捷上进行了一下检索可以直接找到支持两种调光方式的芯片,再进一步锁定咱们得目标芯片。
模块介绍
本次设计的单路恒流LED驱动模块是基于AL8861进行的,这个也是我们符合要求的第一个芯片,AL8861WT-7 是由 Diodes Incorporated 设计和生产的一款高效能恒流 LED 驱动 IC,采用滞回模式的 DC-DC 降压转换器拓扑结构,专为驱动单个或多个串联连接的 LED 而优化,适用于输入电压高于 LED 电压的应用场景。该芯片支持的输入电压范围为 4.5V 至 40V,能够提供最高 1A 的输出电流,适合驱动功率高达 40W 的 LED 系统。AL8861WT-7 集成了一个低 RDS(ON) 的 N 沟道 MOSFET 开关,减少了外部元件的需求,并提高了系统的整体效率。在调光方面,AL8861WT-7 提供了灵活的控制方式。用户可以通过 VSET 引脚输入模拟电压或 PWM 信号,实现 LED 的亮度调节。此外,VSET 引脚还可用于软启动控制,外接电容可调节软启动时间。为了确保系统的可靠性,AL8861WT-7 内建多重保护功能,包括过温保护(OTP)、短路保护(SCP)、开路 LED 保护等,保障 LED 驱动系统在各种工作条件下的安全运行。该芯片采用 TSOT-25 封装,适合表面贴装,适用于空间受限的设计。工作温度范围为 -40°C 至 +85°C,符合工业级应用需求。AL8861WT-7 的典型应用包括 LED 背光源、低压工业照明、LED 改造灯具以及发光标识等场景。其高效率、宽输入电压范围和多种调光方式使其成为多种 LED 驱动应用的理想选择。。
AL8861WT-7芯片DigiKey链接:https://www.digikey.cn/zh/products/detail/diodes-incorporated/AL8861WT-7/6702375
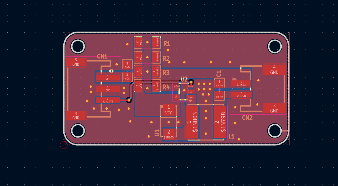
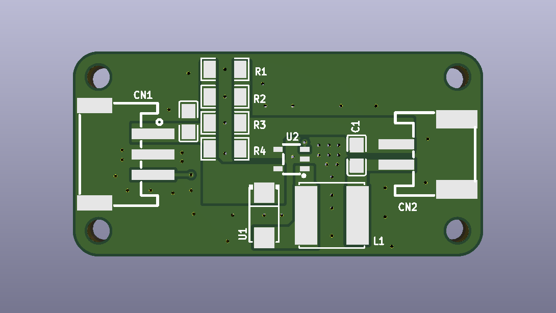
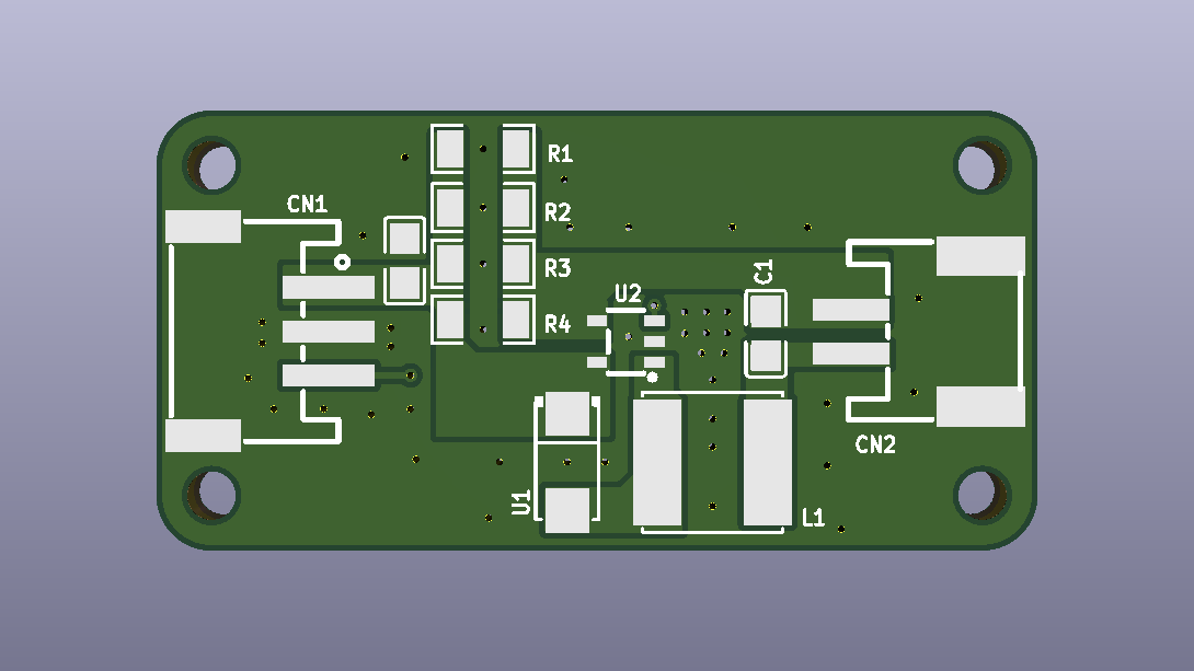
原理图和PCB模块介绍
原理图

PCB

3D效果图
模块主要性能指标和管脚定义
主要性能指标
类型 | 单路恒流LED驱动模块 |
核心芯片 | AL8861 |
板卡尺寸 | 20mm x 40mm |
供电电压 | 4.5-40V |
输出电压 | 36V |
管脚定义
管脚属性 | 管脚名 | 管脚编号 |
P | VCC | 1 |
P | GND | 2 |
P | PWM | 3 |
管脚属性 | 管脚名 | 管脚编号 |
P | IN | 1 |
P | OUT | 2 |
eZ-PLM上新建物料和项目的截图
使用了eZ-PLM系统上传了自己的工程文件,方便保存记录各个版本,也可随时查阅,系统里查阅不到的物料也支持手动添加。
物料添加展示图
项目详情图
心得体会
本次选择了一个使用率比较高的模块进行的设计,相信大家手里都有各种各样的手电筒,拆卡来看没准就能遇到这款芯片,模块化设计的初衷也是希望可以快速验证的时候可以快速使用,这次当看到主题的时候第一时间就选择了这个任务(相对简单),在成本性能等方面做了综合的对比下选择了这款芯片,希望可以早点收到器件进行打样测试!