1、基本特性
ESP32-S3R8 是一款高性能、高集成度的物联网芯片/模组。
其最大亮点在于集成了大容量的 8MB PSRAM,这使得它能够处理更复杂的应用,像语音识别、图像识别、高级GUI等需要大内存的任务。
1. 核心与性能
内核:双核 32 位 LX7 微处理器,主频高达 240 MHz。性能远超经典的 ESP32(LX6 内核)。
内存:内部 SRAM:512 KB。内置 PSRAM:8 MB。这是“R8”的标志,极大扩展了可用内存,允许运行更复杂的程序和处理更大数据量。
2. 无线连接
Wi-Fi:支持 802.11 b/g/n 协议。支持 2.4 GHz 频段。支持 Station 模式、AP 模式、Station/AP 共存模式。
蓝牙:支持 Bluetooth 5 和 Bluetooth Mesh。支持高速 BLE(蓝牙低功耗),吞吐量最高可达 2 Mbps。
3. 丰富的接口与外设
ESP32-S3 以其极其丰富的外设而闻名,R8版本完全继承:
USB:内置 USB OTG(全速),可直接实现 USB 通信,模拟键盘、鼠标、U盘等,无需外部芯片。
GPIO:最多可达 45 个可编程 GPIO。
SPI:最多 4 个 SPI 接口。
I2C:最多 2 个 I2C 接口。
I2S:最多 2 个 I2S 接口(用于音频处理)。
LCD 接口:并口 8/16/24-bit,可直接驱动液晶显示屏。
摄像头接口:并口 DVP 8/16-bit,可直接连接摄像头传感器。
ADC:2 个 12 位 SAR ADC,最多 20 个通道。
DAC:无(ESP32-S3 移除了经典的 8 位 DAC,可用 PWM 模拟)。
PWM:最多 8 个独立的 PWM 通道。
MCPWM:2 个电机 PWM 控制接口,用于精确控制电机。
脉冲计数器:4 个,用于编码器计数等。
温度传感器:内置。
RMT:红外遥控控制,非常适合发送和接收红外信号。
2、DGK连接:
https://www.digikey.cn/zh/products/detail/espressif-systems/esp32-s3r8/15822451

3、eZ-PLM上新建物料和项目的截图

4、物料展示图

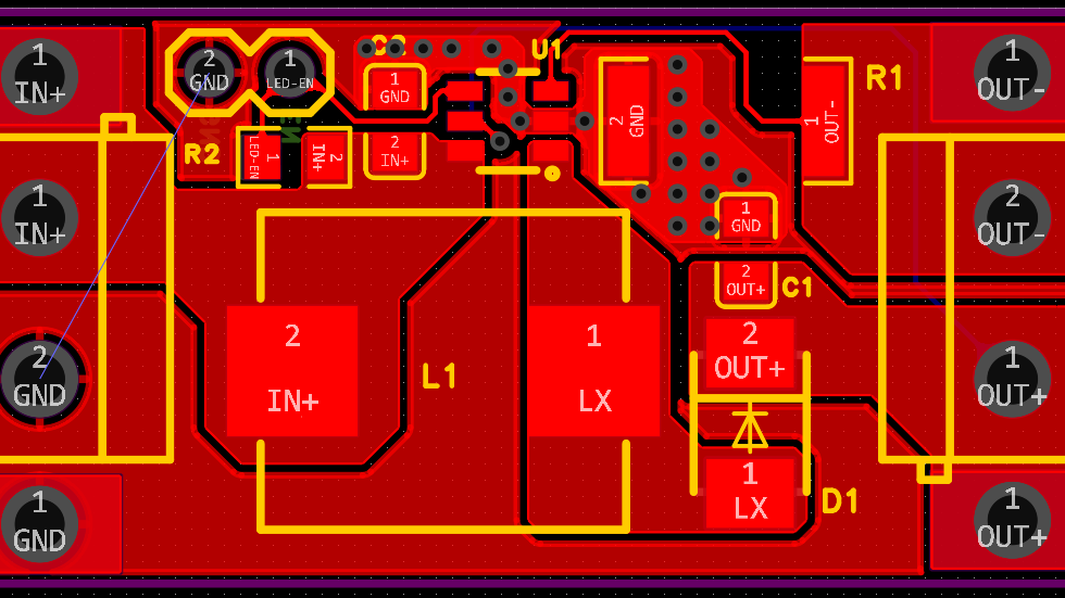
5、原理图PCB图



6、概述
为什么使用这个芯片呢,因为看到最近大家使用这个非常的火热,而且好多人都在使用,所以我也有了复制的想法,最主要的是这个性能强劲,外接功能多,而且也非常的合适我这样的新手去学习,所以我就决定了去弄这个板子,参考了图纸和布局,但是走线还是根据我的经验去完成的,从画这个板子,我还是学到了几点经验,一个是KICAE的3D一直不出来,在库中有,而且在PCB中显示不出来,后面经过查找,感觉 是软件的BUG,后面自己手动添加进去的,另一个是在进行画这个板的时候,着重分析了人家这样设计的原因,也是让我有一定的提升,最起码不是随意的去做,有了一定的方向,后面我会把这个做出来,实现这个板的功能。

