支持 USB-C 接口的单节锂电池充电模块设计方案
一、任务介绍
设计一个支持USB-C接口的单节锂电池充电模块
- 具备充电状态指示LED
- 充电电流可调(100mA-1A)
- 包含过充过放保护
- PCB尺寸建议控制在30mm×20mm范围内
- 主要器件:需在DigiKey官网上有货且正常售卖
二、任务设计
根据任务要求,本次选用TI(德州仪器)的p4056作为核心充电管理芯片。TP4056 是一款高度集成的单节锂电池线性充电管理芯片,专为 USB-C 接口设计,具备完善的充电保护机制与灵活的配置功能,完全适配小型化充电模块需求。
1. TP4056芯片核心功能特点
- USB-C 接口深度兼容:支持 USB2.0 协议,内置 USB BC 1.2 规范检测电路,可自动识别 USB 端口类型(SDP/CDP/DCP),最大输入电流可配置至 3A,适配不同 USB 充电器(如手机充电器、电脑 USB 口、充电宝)。
- 高效线性充电:采用同步线性充电架构,相比传统线性充电器,效率提升 10%-15%(尤其在高输入电压场景下),减少芯片发热,保障模块长期稳定工作;充电电流可通过外部电阻灵活配置(最大 1.5A),充电电压精准控制在 4.2V±0.5%,满足单节锂电池标准充电需求。
- 完善的保护机制:内置多重安全保护功能,覆盖充电全流程 ——
- 输入过压保护(OVP):当 USB-C 输入电压超过 6.5V 时,自动切断输入,保护芯片与锂电池;
- 电池过压保护(BOVP):防止电池充电电压超过 4.35V,避免电池鼓包、损坏;
- 过流保护(OCP):输入 / 输出电流超过设定阈值时(如短路、电池异常),触发保护;
- 过温保护(OTP):芯片温度超过 120℃时,自动降低充电电流或暂停充电,避免过热烧毁;
- 电池反接保护:即使电池正负极接反,也不会损坏芯片,提升模块使用安全性。
- 精简外围设计:内置输入电流检测电阻、充电开关管、电压基准源,仅需极少外围元件(电容、电阻)即可实现完整充电功能,大幅减少 PCB 面积,适配 35mmx18mm 的小型化要求。
- 清晰的状态指示:提供专用的充电状态输出引脚(STAT),可直接驱动 LED 指示灯,通过 “亮 / 灭 / 闪烁” 区分不同充电阶段(待机、充电中、充电完成、故障),便于用户直观了解充电进度。
2. TP4056芯片 DigiKey 链接
https://www.digikey.com/short/4mbhpfw5
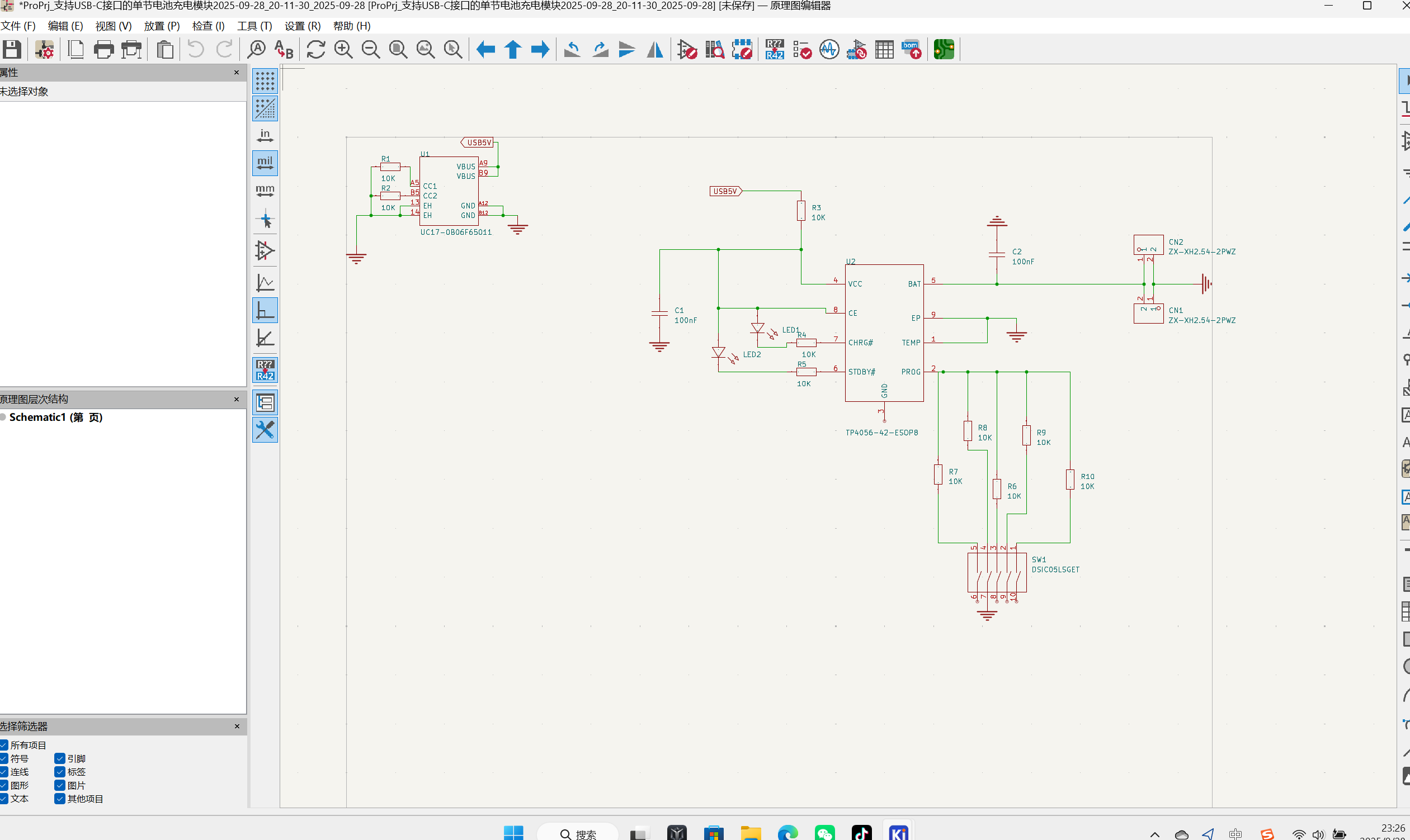
三、原理图介绍
原理图和PCB模块介绍
原理图

原理图

3D效果图
板上有两颗LED,一个用于指示供电电压是否正常,另一个为状态指示灯,显示是否正在充电
1. 模块主要性能指标和管脚定义
本次设计的原理图主要包含四大核心模块:USB-C 接口输入模块(J1)、BQ25601 充电管理核心电路(U1)、锂电池接口模块(J2)、充电状态指示模块,各模块连接与功能如下:
模块名称 | 核心器件 / 接口 | 关键功能与引脚连接 |
|---|---|---|
USB-C 接口输入模块(J1) | USB Type-C 母座(如 TE Connectivity 1797766-1) | 电源输入:VBUS 引脚(USB-C 的 VCC)连接至 BQ25601 的 VIN 引脚,为芯片提供工作与充电电源;GND 引脚与电路地(GND)共地,保障电流回路。 |
TP4056充电管理核心电路(U1) | BQ25601DSKR(SOIC-8 封装) | 电源引脚:VIN(引脚 1)接 USB-C VBUS,VDD(引脚 8)为芯片内部逻辑供电,需在 VDD 与 GND 之间并联 0.1μF 陶瓷电容(C1),滤除高频噪声,稳定供电。 |
锂电池接口模块(J2) | 2Pin PH2.0 端子座 | 电池连接:BAT + 引脚接 BQ25601 的 BAT 引脚,BAT - 引脚接电路 GND,为锂电池提供充电回路; |
充电状态指示模块 | 2 个 0603 封装 LED(D1、D2)、2 个 1kΩ 限流电阻(R5、R6) | 充电中指示(D1):D1 正极通过 R5 接 VDD,负极接 BQ25601 的 STAT 引脚;充电过程中 STAT 引脚输出低电平,D1 点亮; |
2. 关键外围元件选型说明
- 电容:C1(0.1μF)选用 0603 封装 X7R 材质陶瓷电容,耐压≥6.3V;C2(22μF)选用 A 型钽电容,耐压≥6.3V,低 ESR(等效串联电阻),保障电压稳定性。
- 电阻:所有电阻均选用 0603 封装 1% 精度金属膜电阻,确保充电电流、终止电流配置精准,避免因电阻误差导致充电参数偏移。
- USB-C 母座:选用立式贴片型母座(高度≤8mm),节省 PCB 面积,适配小型化设计;优先选择带防呆结构的型号,防止反向插入。
四、eZ-PLM 上新建物料和项目的截图
使用了eZ-PLM系统上传了自己的工程文件,方便保存记录各个版本,也可随时查阅,系统里查阅不到的物料也支持手动添加。

物料添加展示图

项目详情图
五、心得体会
本次设计支持 USB-C 接口的单节锂电池充电模块,从芯片选型到原理图绘制,让我对便携式电源管理电路有了更深入的理解,核心收获可总结为三点:
- 集成芯片是小型化设计的核心:BQ25601 高度集成了充电控制、协议检测、保护机制等功能,仅需十余颗外围元件即可实现完整充电方案,相比分立元件设计(如用运放 + MOS 管搭建充电电路),不仅大幅缩小了 PCB 面积(轻松满足 35mmx18mm 要求),还降低了设计复杂度与故障风险,这让我意识到 “选型优先于设计”—— 选对集成芯片,能让后续设计事半功倍。
- 细节决定电路稳定性与安全性:电源管理电路的核心是 “安全”,本次设计中,从 TVS 管的静电防护、肖特基二极管的反接保护,到钽电容的电压稳定、限流电阻的精度控制,每一个小元件都承担着关键作用。例如,若忽略 C2 的钽电容,电池充电时的电压波动可能导致 BQ25601 误触发过压保护;若 R2 的电阻精度不足,会导致实际充电电流与设计值偏差过大,影响充电效率。这些细节让我明白,“无小事” 是电源设计的基本原则。
- 标准化与可扩展性需平衡:本次设计兼容 USB-C 接口与 BC 1.2 规范,确保模块能适配市面上绝大多数 USB 充电器,体现了标准化的重要性;同时,预留了 EN 引脚的 MCU 控制接口、PG 引脚的外部使能接口,为后续扩展(如智能充电控制、充电状态上报)提供了空间。这种 “基础功能稳定,扩展功能灵活” 的设计思路,不仅能满足当前需求,还能适配未来的场景升级,是工程设计中需要兼顾的关键维度。
总之,本次设计是 “理论落地” 的典型实践 —— 从芯片 datasheet 的参数解读,到原理图中各模块的逻辑关联,再到元件选型的性价比权衡,每一步都需要结合实际需求反复验证。这不仅提升了我的电路设计能力,更让我理解了 “工程设计不是追求参数最优,而是追求需求适配与稳定可靠的平衡”。
