任务介绍
本项目旨在设计一款小型化的、支持USB-C接口输入的单节标准锂电池充电模块。该模块具有充电状态的LED显示,同时拥有过充过放保护,在充电电流的选择中,模块内置了从100mA到1A共四档电流大小的选择。
模块介绍
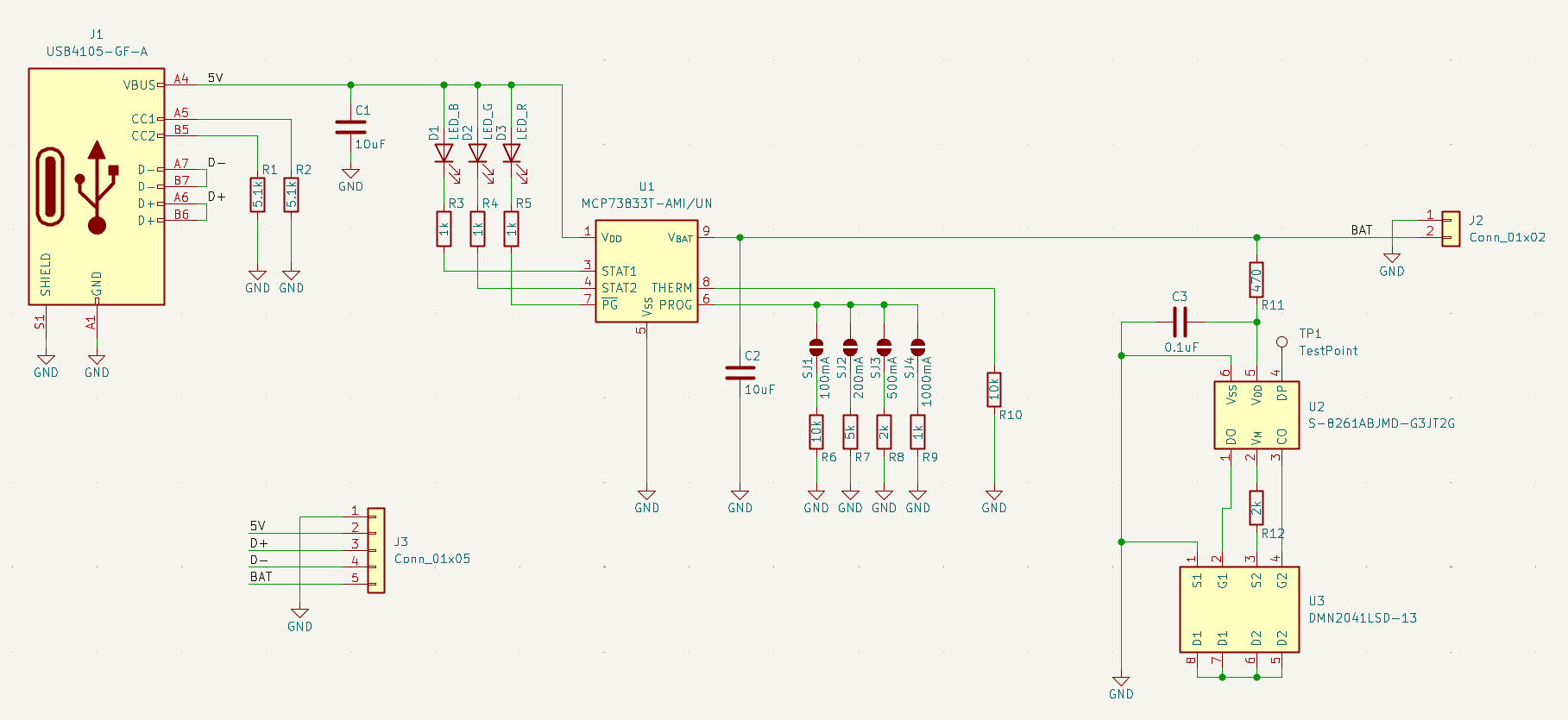
本模块核心处理器为MCP73833T-AMI/UN(DigiKey网址:MCP73833T-AMI/UN Microchip Technology | 集成电路(IC) | DigiKey)。该芯片负责执行完整的恒流(CC)/恒压(CV)充电算法,其高达±0.75%的预设电压调节精度可确保电池被精确、安全地充满。与基础充电IC不同,MCP73833T-AMI/UN集成了预充电功能(用于恢复深度亏电的电池)和充电安全定时器,这两项关键特性极大地提升了充电过程的安全性,可有效防止因电池异常而导致的过充风险。模块额外集成了一套独立的硬件保护电路。该电路由一颗S-8261ABJMD-G3JT2G电池保护IC(DigiKey网址:S-8261ABJMD-G3JT2G ABLIC Inc. | 集成电路(IC) | DigiKey)与外部双N沟道MOS管DMN2041LSD-13(DigiKey网址:DMN2041LSD-13 Diodes Incorporated | 分立半导体产品 | DigiKey)组成。该型号提供了非常均衡且可靠的保护阈值,其4.280V的过充电保护点和3.000V的过放电保护点,适合通用的锂电池应用,能有效兼顾安全与电池寿命。这套保护电路独立于充电IC,实时监控电池电压和回路电流,提供硬件过充电、过放电和过电流/短路保护。这种双重安全保障机制确保了电池在任何工作状态下的安全。
原理图与PCB设计


电源部分为了确保MCP73833T-AMI/UN在稳定、纯净的电源环境下工作,在USB-C的VBUS输入端布置了去耦电容,用以滤除输入电源的纹波与瞬态干扰。充电输出端(VBAT)同样配置了旁路电容,维持了恒压充电阶段的环路稳定。
充电电路上,核心参数的配置均通过外部元件实现,充电电流的大小由PROG引脚对地的电阻精确设定,用户可通过改变该电阻来适配不同容量的电池。模块中通过焊盘跳线选择不同阻值的电阻接在PROG与地之间,预设了100mA、200mA、500mA与1A四个档位的充电电流,同时电阻选择了较大的手焊封装,便于用户更换电阻以满足更精细的充电电流控制。
接口方面,电池充电接口采用标准JST-PH的2pin母口,同时依然保留了以通孔焊盘形式连接的各输出信号。
性能指标
项目类别 | 指标参数 | 说明 |
供电电源 | 输入:+5V (USB-C) | 由MCP73833进行调节 |
充电性能 | 充电电流:100mA ~ 1A (可调) 允许0V电池充电 | 充电电流由外部电阻设定 |
保护功能 | 过充电保护:~4.28V (S-8261)/4.2V (MCP73833) | 集成充电IC与独立保护IC双保护 |
工作温度 | -40°C ~ +85°C | 工业级工作温度范围 |
管脚定义
JST接口管脚定义
管脚编号 | 名称 | 属性 | 说明 |
1 | GND | P | 模块地(电池负极连接) |
2 | BAT | P | 电池正极连接 |
通孔焊盘管脚定义
管脚编号 | 名称 | 属性 | 说明 |
1 | GND | P | 模块地 |
2 | 5V | P | USB提供5V输入 |
3 | D+ | I/O | USB差分正端信号 |
4 | D- | I/O | USB差分负端信号 |
5 | BAT | P | 电池正极连接 |
板上设置与使用方法
模块使用USB-C数据线为模块供电。将单节锂电池的正负极分别接到模块的BAT和GND上,务必确认电池极性,并正确插入JST接口;如需为或其它负载供电,请从通孔焊盘取电,此输出已通过保护电路,可在电池发生异常时自动切断。
模块的充电电流由PCB上的电阻R_PROG决定。默认焊接了四个常用值(100mA、200mA、500mA、1A),可以通过焊盘跳线进行选择。如需修改其他充电电流,请根据公式I(mA)=1000/R_PROG(kΩ)计算所需阻值,并更换电阻。另外模块本身不预设温度监控功能,所以用一个标准的10kΩ电阻连接到THERM与地之间,若需要温度监控功能,依然可以总过将标准电阻更换为热敏电阻实现。
状态指示方面,LED显示方案如下:充电中时D1亮,D2不亮;充电完成时D1不亮,D2亮;关断/待机/无源时D1与D2均不亮;若电源状态正常,D3亮。
eZ-PLM项目
已于eZ-PLM系统中上传了自己的工程文件,方便保存记录各个版本,也可随时查阅,系统里查阅不到的物料也支持手动添加。


心得体会
本次设计不仅锻炼了我的电路设计和PCB绘制能力,也让我深刻体会到在看似简单的功能模块中,对安全性的考量是何等重要。通过对充电管理IC和独立保护IC的选型与比较,我学习到了如何构建多层次、高可靠性的安全系统。


