任务介绍
具备充电状态指示LED
充电电流可调(100mA-1A)
包含过充过放保护
PCB尺寸建议控制在30mm×20mm范围内
模块介绍
本模块智能充电、状态指示、电流可调、过充/过放保护 于一体的高性能锂电池管理模块,可通过USB-C接口充电采用同步降压技术,充电效率高、发热少,并自动管理充电全过程(预充、恒流、恒压)。安全双重保障BQ24610提供过压、过流、过热保护。通过电位器可在 100mA至1A 范围内调节充电电流,LED指示灯清晰显示充电状态(充电中/充满/故障)USB-C输入,使用方便。
BQ24610RGER
原理图和PCB模块介绍

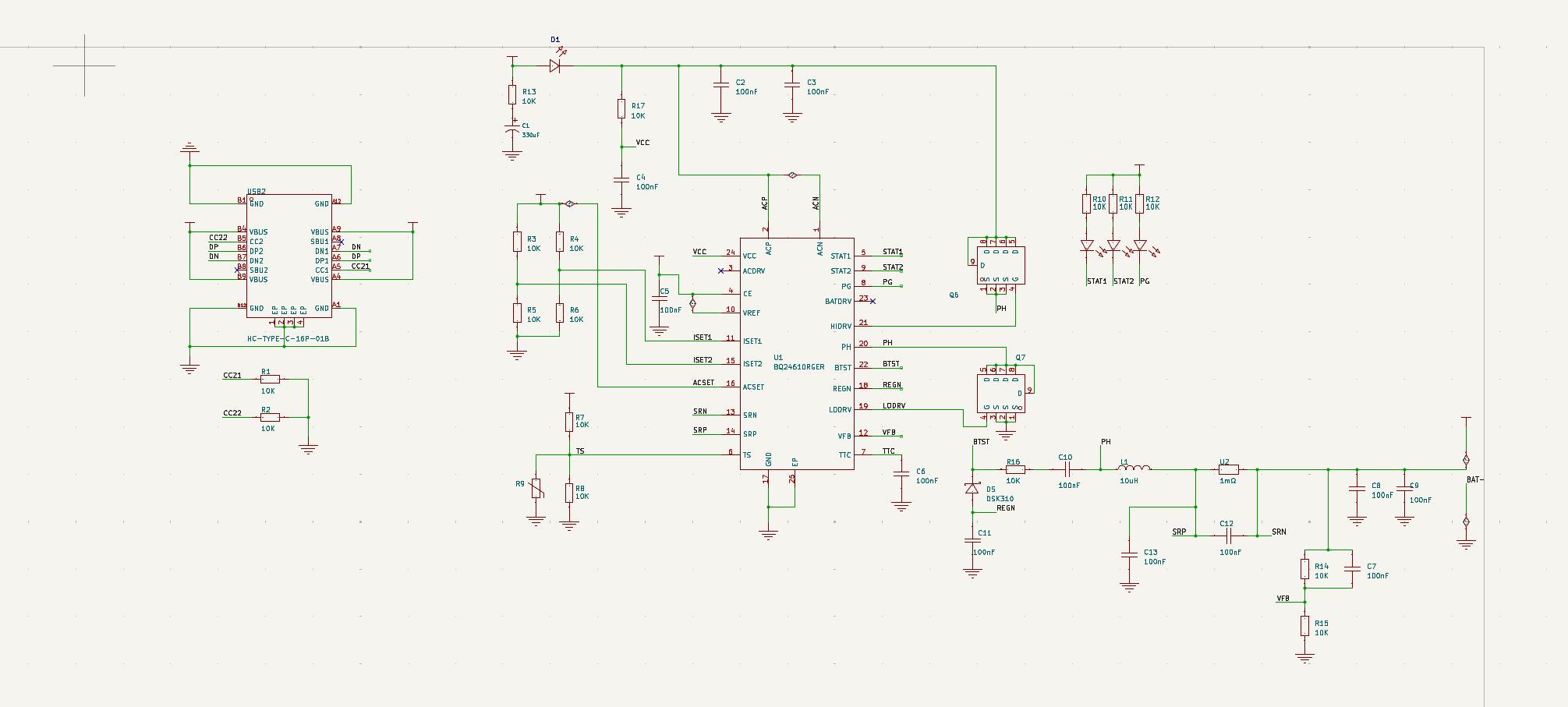
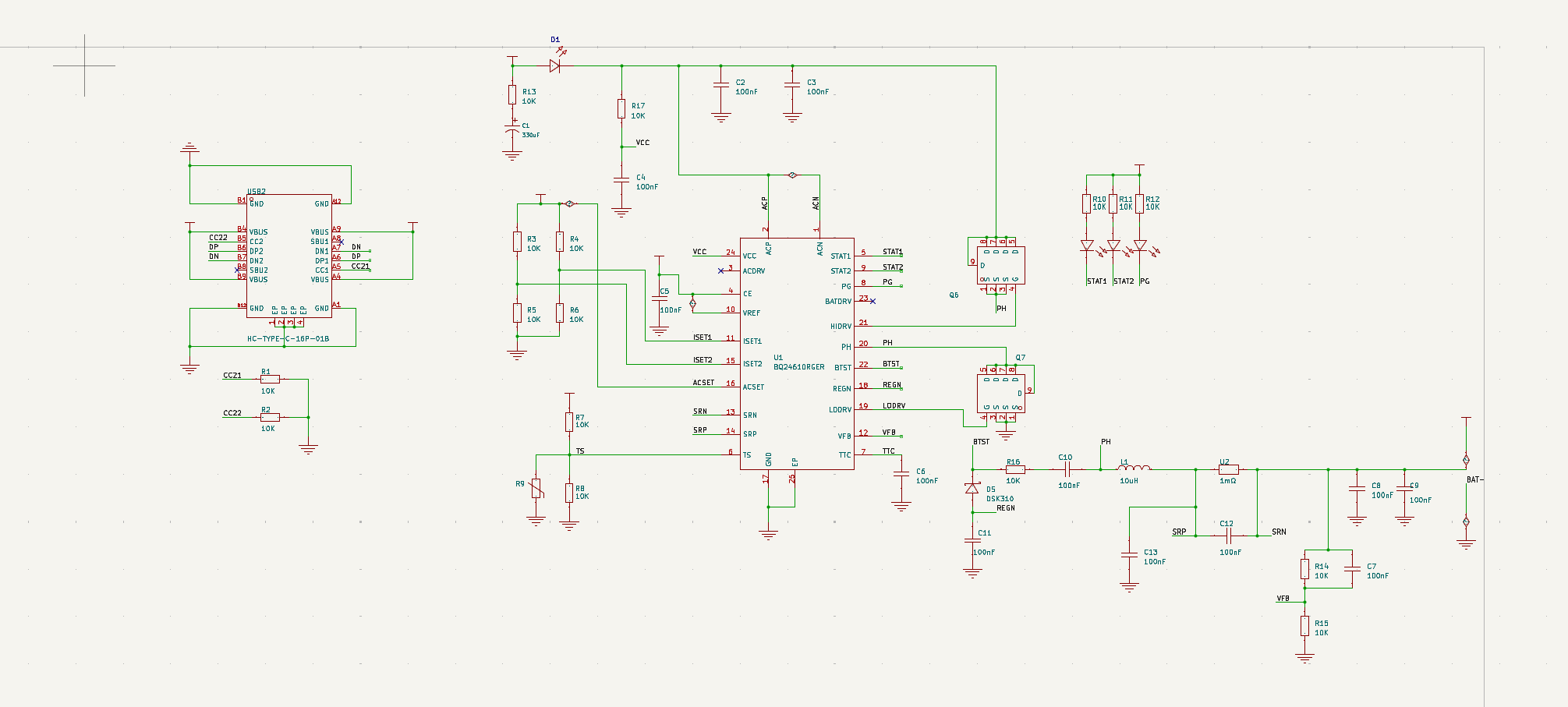
原理图

一、BQ24610RGER主要性能指标
BQ24610RGER 是一款面向 1至6节 锂电池的 10A大电流、高效率同步降压充电控制器。 5V - 28V,适配常见的笔记本电源、高功率适配器。灵活支持 1到6节 锂离子/锂聚合物电池串联, 电压精度 ±0.5%,电流精度 ±3%,有效延长电池寿命。 600kHz同步降压,转换效率高,发热量小。 内置输入过压、电池过压、充电过流、热关断保护。支持电池温度监控和可编程安全定时器。
制造商:Texas Instruments
包装:卷带(TR)剪切带(CT)Digi-Reel® 得捷定制卷
零件状态:在售
电池化学成份:锂离子/聚合物
电池数:1 ~ 6
电流 - 充电:恒流 - 可编程
可编程特性:电流
故障保护:过流,超温,过压,短路
充电电流 - 最大值:10A
电池组电压:2.1V
电压 - 供电(最高):28V
工作温度:0°C ~ 125°C(TJ)
安装类型:表面贴装型
二、BQ24610RGER管脚定义
ACN1:适配器电流误差放大器的负输入。
ACP2 :适配器电流误差放大器的正输入。
ACDRV3 :交流适配器到系统的 MOSFET 驱动器输出,用于电源路径管理。
CE4: 充电使能引脚,逻辑高电平有效(内部有下拉电阻)。
STAT1 5: 漏极开路输出的充电状态指示引脚1(例如,指示充电进行中)。
TS 6: 连接电池组的热敏电阻,用于监测电池温度,实现冷/热充电暂停。
TTC 7 :安全计时器和终止控制,通过连接电容来设置充电超时时间。
PG 8 :开漏输出,用于指示电源状态良好。
STAT2 9 :漏极开路输出的充电状态指示引脚2(例如,指示充电完成或故障)。
VREF 10: 输出一个精确的 3.3V 参考电压,可为外部电路提供参考。
ISET1 11: 用于设置快速充电电流的输入引脚。
VFB 12 :电池电压反馈引脚,通过外部电阻分压网络设置充电终止电压。
SRN 13 :电池电流误差放大器的负输入(连接电流检测电阻的一端)。
SRP 14 :电池电流误差放大器的正输入(连接电流检测电阻的另一端)。
ISET2 15 :用于设置预充电电流和充电终止电流阈值的输入引脚。
ACSET 16 :用于设置适配器最大输入电流限制的输入引脚。
GND 17 :信号地。
REGN 18 :内部 6V 线性稳压器输出,为低边栅极驱动器供电。
LODRV 19: 同步降压转换器中低边(Low-Side)N-MOSFET 的栅极驱动输出。
PH 20: 开关节点,也是高压侧栅极驱动器的负电源端。
HIDRV 21: 同步降压转换器中高边(High-Side)N-MOSFET 的栅极驱动输出。
BTST 22 :高压侧栅极驱动器的自举电容连接引脚,用于产生高于输入电压的驱动电平。
BATDRV 23 :电池和系统之间隔离 MOSFET 的驱动器输出,用于防止电流倒灌。
VCC 24: 主电源输入引脚(范围 5V 至 28V)。

物料截图
项目详细图

心得体会
完成一个基于BQ24610RGER的充电模块设计后,让我明白这不仅是将芯片数据手册上的符号变成现实,更是一次对理论、实践和耐心的全面考验。我必须认清一个现实理想元件不存在,数据手册上的公式是完美的,但实际选型时,电感的饱和电流、电容的等效串联电阻、电阻的精度和温漂都会成为影响性能的关键。比如,一个便宜的电感在接近饱和电流时感值会暴跌,导致电流纹波巨大甚至损坏芯片这种后果是很严重的还有PCB布局是“隐形”的电路,电源设计界有句名言:“布局就是电路的一部分”。这绝不是夸张。高频开关回路的面积哪怕大一点点,都会产生严重的电磁干扰和电压尖峰,导致系统不稳定、效率低下甚至莫名奇妙地重启。精心布局和糟糕布局的板子,性能可能是天壤之别。所以在布局方面我在这方面下了功夫,热管理是绕不开的课题即使效率达到90%,在100mA的充电电流下,仍会有不小的功率以热的形式耗散。芯片的热焊盘 是否通过足够多的过孔连接到地平面,功率电感和大电流走线的铜箔面积是否足够,直接决定了模块能否长时间稳定工作。手摸一下烫不烫,是最直接的压力测试。调试顺序至关重要不要一上来就接电池。正确的顺序是先检查电源,不接电池和负载,只上输入电,检查VCC、REGN等电压是否正常。再检查波形用示波器看开关节点(PH)的波形是否干净、频率是否正确。一个丑陋的、充满振铃的波形几乎能告诉你所有布局问题。最后接电池测试:逐步增加负载,监测充电电流、电压的精度和温升。做完这个项目,我再回头看芯片数据手册,会发现它不再是枯燥的参数表,而是一位“设计大师”写给我的、充满细节和警告的“操作指南”。让我明白真正理解“绝对最大值”、“推荐工作条件”这些章节背后的深意。总而言之,完成这样一个项目,我收获的不仅仅是一个能充电的电路板,更是一套完整的、可迁移的开关电源设计和调试方法论。 下次当我面对更复杂的电源芯片时,我会更加自信和从容。
