1.所选任务介绍
要求设计一个支持USB-C接口的单节锂电池充电模块:
- 具备充电状态指示LED;
- 充电电流可调(100mA-1A);
- 包含过充过放保护;
- PCB尺寸:30mm × 20mm;
- 主要器件:需在DigiKey官网上有货且正常售卖。
2.设计的模块介绍(包含主要芯片的选择、功能和应用等,并附上主要芯片在DigiKey官网的链接)
根据任务要求选用3PEAK公司的TPB4056B设计了一款锂电池充电模块。3PEAK 的 TPB4056B 是一款适用于单节锂离子或聚合物电池的经济高效、高集成度线性充电器。该设备支持通过 USB 端口或交流适配器进行 CC/CV 充电。低 BOM 元件要求使得整个系统的尺寸很小。具有过压保护的高输入电压范围支持低成本、非稳压型适配器。TPB4056B 的充电电流可通过外部电阻完全编程,最大 1000 mA。当电池电压达到浮动电压后,充电电流降至设定充电电流值的 10% 以下时,TPB4056B 会自动终止充电周期。其中安排了两个指示引脚,CHRG 和 STDBY,支持连接到微控制器或 LED 以显示设备状态。采用开漏结构,充电过程中 CHRG 保持低电平,充电完成后 STDBY 保持低电平,其余引脚为高阻状态。该充电器具有热折返功能,可限制充电电流并保护设备免受过结温故障的影响。TPB4056B 还集成了电流监测、欠压锁定 (UVLO) 和 OVP 功能,以防止设备损坏。
TPB4056B在DigiKey官网的链接:TPB4056B2X-ES1R 3PEAK | 集成电路(IC) | DigiKey
3.原理图和PCB模块设计介绍(记得截图原理图和PCB上传)
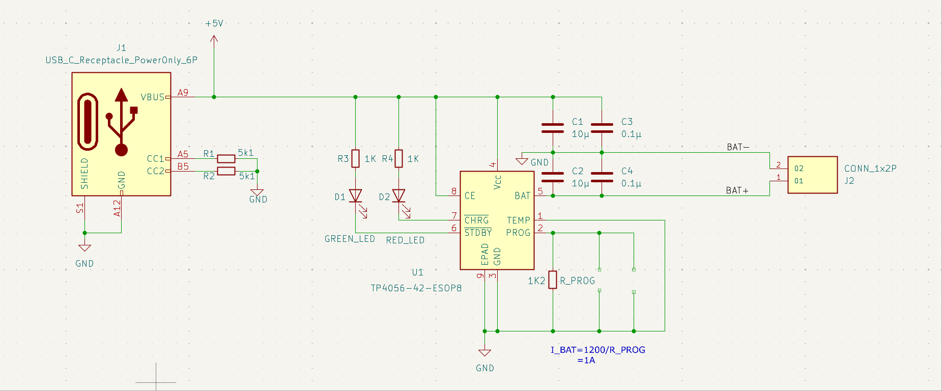
模块原理图如图1所示,供电接口采用USB Type-C母座(J1)作为电源输入,兼容现代设备,方便取电。通过5.1kΩ电阻(R1、R2)分别连接到CC1和CC2,确保Type-C接口能正确识别为下游设备,输出5V电源。充电管理以TP4056(U1)为核心,负责对锂电池进行恒流/恒压充电管理,具备过充保护、充满自动停止等功能。状态指示通过两颗LED(D1绿色、D2红色)分别指示充电状态和充满状态,配合限流电阻(R3、R4)。输入、输出端各有滤波电容(C1、C2、C3、C4),提升电源稳定性,抑制高频噪声。充电电流通过R_PROG(1.2kΩ)设定。J2为电池输出端,方便外接单节锂电池。

图1 充电模块原理图
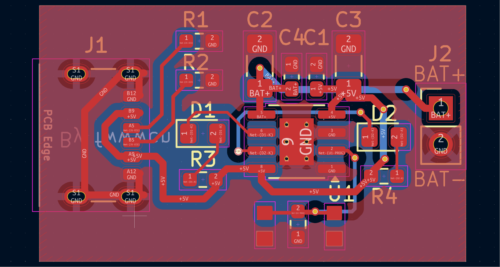
适配器PCB图如图2所示,电容布局靠近芯片引脚,保证滤波效果。R_PROG可根据实际需求调整充电电流。Type-C接口仅用于5V供电,不支持数据通信。注意PCB散热设计,TP4056底部有散热焊盘。采用双面板设计表贴器件全部排列在正面,如图3的效果图所示。

图2 PCB图

图3 3D效果图
4.模块主要性能指标和管脚定义
表1 主要性能指标和排针管脚定义
类型 | USB-C接口的单节锂电池充电模块 |
应用 | 基于TP4056芯片的锂电池充电管理模块,常用于单节锂电池的USB充电应用 |
板载模块 | 3PEAK TPB4056B |
主要特点 | 该电路结构紧凑,功能完善,适合单节锂电池的安全高效充电。Type-C接口提升了兼容性和易用性,LED状态指示便于用户操作和维护。 |
接口J1定义 | USB Type-C母座。该接口在本电路中仅用于供电,不传输数据 |
接口J2管脚定义 | 1:(BAT+):连接到锂电池正极(/BAT+) 2:电池负极,接地 |
可调充电电流 | R_PROG = 1.2kΩ时,充电电流约为1A。可通过并联2个电阻进行充电电流配置。 |
输出电压 | 锂电池电压典型为3.0V~4.2V(取决于电池充放电状态) |
板大小 | 小号(30x 18毫米) |
5.eZ-PLM上新建物料和项目的截图+介绍

图4 eZ-PLM上新建本项目

图5 eZ-PLM上新建项目所用的主要物料

图6 利用eZ-PLM生成网页版BOM
6.心得体会(包括意见或建议)
本次学习了通过USB对锂电池充电的相关知识,跳过冗余的理论铺垫,聚焦于 “能解决问题” 的核心内容。这种带着明确目标的学习,能让人在短时间内精准吸收知识,并立刻在任务中实践验证,既加速了知识内化,又确保所学内容直接服务于结果达成,形成 “学习 - 应用 - 反馈” 的高效闭环,让每分每秒的投入都转化为解决问题的能力。
