任务介绍
设计一个支持USB-C接口的单节锂电池充电模块,具备充电状态指示LED,充电电流可调(100mA-1A),包含过充过放保护。
模块介绍
根据上面的要求我选择了ISL6292芯片
ISL6292 是一款集成式单节锂离子或锂聚合物电池充电器,能够在低至 2.4V 的输入电压下运行。 该充电器的设计是为了与各种类型的交流适配器或 USB 端口配合使用。 当交流适配器是电压源时,ISL6292 作为线性充电器运行。 电池以 CC/CV(恒定电流/恒定电压)配置文件充电。
ISL6292 芯片DigiKey链接:ISL6292-2CR4-T Intersil | 集成电路(IC) | DigiKey 市场
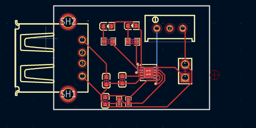
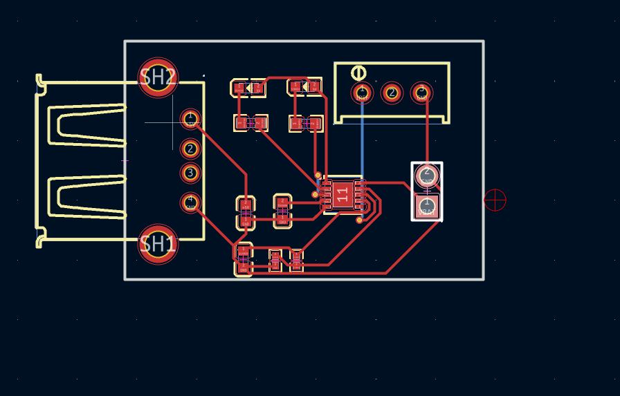
原理图和PCB模块介绍


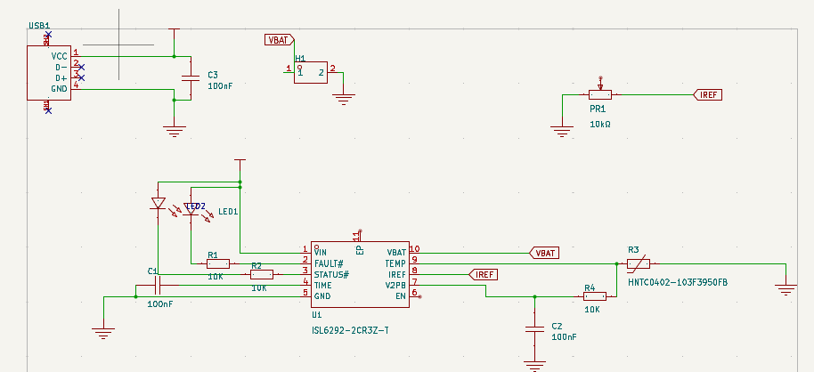
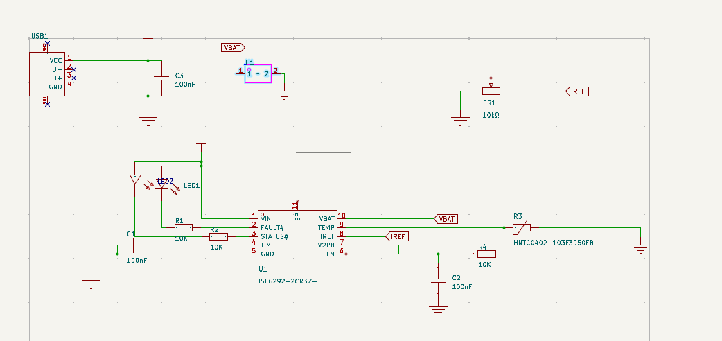
1. 电源输入与去耦(USB 部分)
- USB 接口(USB1):提供 5V 电源输入(
VCC)和接地(GND),是整个充电电路的电力来源。 - 去耦电容 C3(100nF):并联在
VCC与GND之间,用于滤除 USB 输入的高频噪声,稳定电源电压,避免干扰芯片工作。
2. 充电控制核心(ISL6292 芯片)
芯片U1(ISL6292-2CR3Z-T)是电路的核心,负责充电逻辑、电流 / 电压控制、状态监测等功能。各引脚功能与外围连接解析:
引脚 | 功能 | 外围连接与作用 |
|---|---|---|
| 电源输入 | 连接 USB 的 |
| 电池正极连接 | 直接连接电池正极( |
| 故障指示(低有效) | 经 |
| 充电状态指示(低有效) | 同样经 |
| 接地 | 提供电路参考地。 |
| 电池温度监测 | 连接NTC 热敏电阻 R3(HNTCO402-103F3950FB,负温度系数)。温度变化时,NTC 电阻值改变,芯片据此调整 / 停止充电,保障电池安全。 |
| 充电电流设置 | 经电位器 PR1(10kΩ)接地。调节 PR1 的阻值,可改变 |
| 2.8V 基准电压输出 | 外接 |
| 使能引脚 | 图中疑似直接连接(或内部上拉),默认使能充电功能。 |
3. 状态指示与保护
- LED1 与电阻 R2、R4:
LED1为双色或单色 LED,通过FAULT#和STATUS#的电平组合,显示 “充电中”“充满”“故障” 等状态;R2是限流电阻,防止 LED 过流损坏;R4为上拉电阻,确保引脚在无输出时为高电平。 - NTC 热敏电阻 R3:实时监测电池温度,当温度超出安全范围(如过高 / 过低),芯片会自动调整充电电流或停止充电,避免电池损坏。
4. 关键元件作用总结
- 电容 C1、C2、C3:均为去耦 / 滤波电容,滤除高频噪声,稳定电压(
C1还用于状态引脚的消抖)。 - 电位器 PR1:手动调节充电电流,灵活适配不同容量 / 规格的电池。
- NTC 电阻 R3:温度保护,是电池安全充电的核心监测元件。
管脚定义
USB1 为充电时的电压输入接口
H1 的上引脚接锂电池正极
H1 的下引脚接锂电池负极
eZ-PLM上新建物料和项目的截图
使用了eZ-PLM系统上传了自己的工程文件,方便保存记录各个版本,也可随时查阅,系统里查阅不到的物料也支持手动添加。


心得体会
ISL6292高集成度大幅简化锂电池充电电路设计,其过充、过温等安全机制可靠保障电池安全。配套评估板可快速验证充电参数,为实际项目提供直观参考,让充电方案开发更高效、稳定。
