项目报告:基于LM317的可调直流线性稳压电源
任务介绍
本项目旨在设计并实现一个基于经典三端可调稳压芯片LM317的直流线性稳压电源。这是一个非常适合电子爱好者入门的项目,通过它不仅可以掌握线性稳压电源的基本工作原理,还能熟悉KiCad软件从原理图绘制到PCB设计的全过程。最终成品是一个实用的小工具,可以为各种电路实验和面包板项目提供稳定、可调的直流电源。
模块介绍
本设计的核心是 LM317T 稳压芯片(https://www.digikey.cn/zh/products/detail/stmicroelectronics/LM317T/591677),它以其性能稳定、外围电路简单、使用成本低廉的优点,成为了电子制作中的“常青树”。电路整体结构清晰,主要分为四个部分:
- 电源输入接口及滤波: 通过接线端子J1输入直流电压,并由电容C1和C2进行滤波,为后级电路提供更平稳的输入源。
- 核心稳压与调节电路: 由U1(LM317)、固定电阻R1和可调电位器RV1组成。通过调节RV1的阻值,可以改变LM317的ADJ引脚电平,从而实现输出电压在 1.25V 至 12V 范围内的连续可调。
- 输出接口及滤波: 稳压后的直流电由电容C3和C4进行二次滤波,以获得更纯净的直流输出,最后通过接线端子J2输出。
- 电压显示接口: 预留了J3接口,专门用于连接市面上常见的三线制数字电压表头,可以实时、直观地显示当前输出电压值。
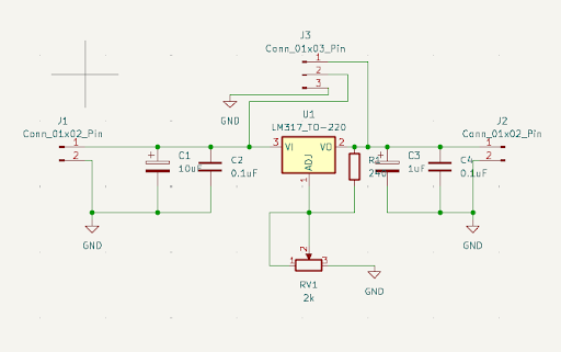
原理图模块介绍
- 输入部分: 直流电源通过J1输入,其中J1-1为正极(VIN),J1-2为地(GND)。C1 (10uF) 作为电解电容,用于滤除输入电源的低频纹波;C2 (0.1uF) 作为瓷片电容,用于滤除高频噪声,二者并联使输入电源更稳定。
- 调节核心: LM317的输出电压由以下公式决定:Vout=1.25V×(1+R1RV1)+IADJ×RV1
在本设计中,R1选用240Ω的固定电阻,RV1为2kΩ的可调电位器。通过旋转RV1,即可轻松改变输出电压。 - 输出部分: 稳压后的电流从LM317的VOUT引脚输出,经过C3 (1uF) 和 C4 (0.1uF) 再次滤波后,由J2输出。输出侧的电容有助于改善负载的瞬态响应,并进一步抑制噪声。
- 电压表接口 (J3):
- Pin 1 接 VOUT,用于测量输出电压。
- Pin 2 接 VIN,用于给电压表模块自身供电。
- Pin 3 接 GND。
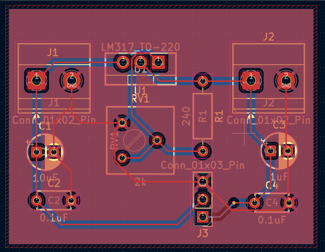
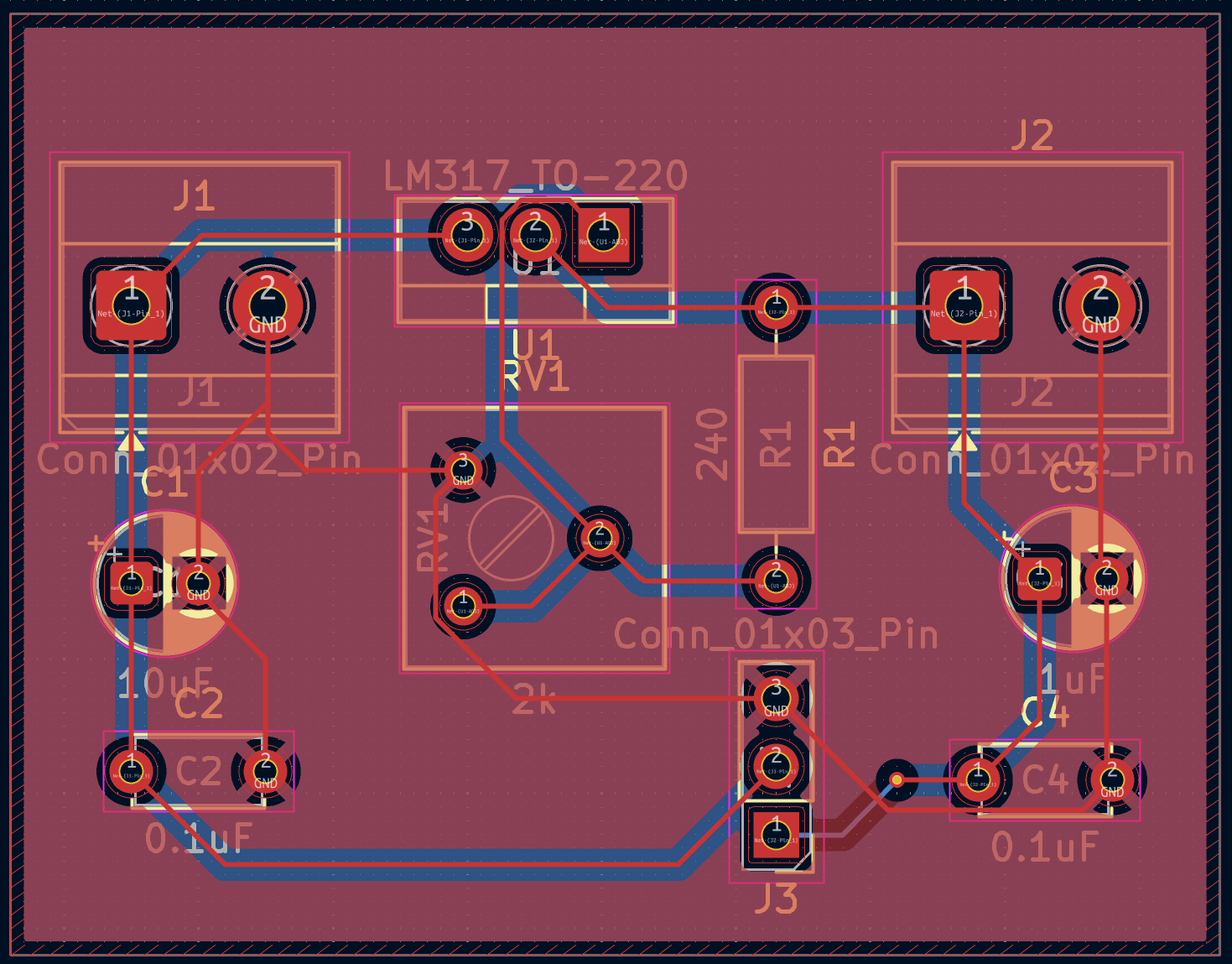
PCB 模块设计介绍
本次PCB设计遵循了清晰、紧凑、高效的原则,旨在实现良好的电气性能和便捷的手动焊接操作。
布局(Layout)思路:
- 信号流向清晰: 元器件的布局严格按照“从左到右”的信号流向进行,即 J1(电源输入) -> 输入滤波电容 -> U1(LM317) -> 输出滤波电容 -> J2(电源输出),使得整个电路的路径最短,逻辑最清晰。
- GND处理: 采用了大面积覆铜(Copper Pour)作为地平面(GND Plane),可以有效降低接地阻抗,抑制噪声,为电路提供一个稳定的参考地。
- 发热元件考虑: 核心稳压芯片 U1(LM317T) 在工作时会产生热量,因此其周围预留了足够的空间,并在其引脚和散热板区域使用了更宽的铜箔,以辅助散热。同时,板上设计了两个M3安装孔,方便用户根据需要加装散热片。
- 人机交互友好: 将可调电位器 RV1 和三个接线端子 J1, J2, J3 放置在电路板的边缘,方便用户接线和调节电压。
通过以上布局,整个模块不仅电气性能稳定可靠,外观也十分整洁。
PCB 设计图与3D预览:

模块主要性能指标和管脚定义
主要性能指标
类型 | 描述 |
核心芯片 | LM317T (TO-220 封装) |
输入电压 | DC 5V ~ 15V (需比期望输出电压高约3V) |
输出电压 | DC 1.25V ~ 12V (连续可调) |
最大输出电流 | 约 1A (建议加装散热片以保证长期稳定工作) |
调节方式 | 板载电位器手动调节 |
输出信号电平 | 直流 |
管脚定义
连接器 | 引脚 | 名称 | 属性 | 描述 |
J1 | 1 | VIN | P | 电源输入 (正极) |
2 | GND | P | 电源地 | |
J2 | 1 | VOUT | P | 稳压输出 (正极) |
2 | GND | P | 电源地 | |
J3 | 1 | SENSE | I | 电压测量端 (接VOUT) |
2 | VCC | P | 电压表供电 (接VIN) | |
3 | GND | P | 电源地 |
项目与物料管理(eZ-PLM)
为了规范化管理本项目的设计资料和物料清单(BOM),我们使用了eZ-PLM系统对项目进行了全流程管理。
项目创建:
首先,在eZ-PLM系统中创建了名为“2025 MakeE - 线性稳压电源”的项目,明确了项目的目标、周期和主要负责人。这确保了所有设计文档、原理图、PCB文件都有一个集中的存储和版本控制平台。
物料库建立:
接着,将本项目所需的所有元器件,如LM317T、2kΩ电位器、电容、电阻、接线端子等,逐一在eZ-PLM的物料库中创建为标准物料。每个物料都包含了唯一的物料编码、规格描述、封装信息、建议供应商等关键信息。通过这种方式,我们建立了一个标准、可复用的元器件库,避免了物料信息的混乱和错误。
以下是本项目在eZ-PLM系统中的项目详情及部分物料清单截图:


软硬件元器件
- 核心硬件:
- U1: LM317T 稳压器
- RV1: 2kΩ 可调电位器
- 各类接线端子、电阻、电容
- 设计工具:
- KiCad: 用于原理图绘制与后续的PCB布局。
心得体会
这个基于LM317的可调电源项目是学习模拟电路和PCB设计的绝佳起点。电路原理简单经典,让我深刻理解了三端稳压器的工作方式以及外围元件(特别是电容和反馈电阻)的重要性。在KiCad中从零开始绘制原理图、选择元器件、连线并进行ERC检查的全过程,极大地锻炼了规范化设计的思维。虽然电路不复杂,但它是一个功能完整且非常实用的工具,为后续更复杂的电子设计打下了坚实的基础。