KiCad文件
全屏
内容介绍
内容介绍
任务介绍
本次选择2025 Make Blocks第五期的任务8,选用ST的LM317T线性稳压器
模块介绍
LM317T是ST的线性稳压器芯片,可对输入的电源进行线性降压操作。输入电压范围是1.2-40V,输出电压范围是37V,最大电流是1.5A。
原理图和PCB模块设计
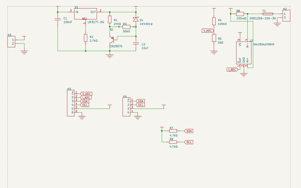
从左向右,H5是电源输入的2.54x2p排针,U1是LM317T芯片,R1、R3和Q1组成三极管开关电路。C1是输入滤波电容,C2和D1组成滤波加防反接电路。R2用作分压电阻。
R4和R5组成分压检测电压电路,R6和U2放大器组成电流检测电路,F1是保险丝。H2是电源输出的2.54x2p排针。
为方便MCU检测电流和控制OLED显示屏,采用2.54x6p排针,兼容OLED插座,另外引出2.54x4p来插入OLED显示屏。R7和R8组成I2C的上拉电阻。

PCB采用两层板,大规模铺铜来连接VIN、VOUT等电源区域。

模块主要性能指标和管脚定义
输入电压:1.2-40V
输出电压:0-37V
最大电流:1.5A
静态电流:10mA
显示方式:MCU控制OLED屏幕
管脚定义

eZ-PLM


心得体会
第五期,冲冲冲!CCC
附件下载
D-02-LM317T-KICAD.zip
ProPrj_D-02-DC-LM317_2025-10-03.kicad_pcb
ProPrj_D-02-DC-LM317_2025-10-03.kicad_sch
团队介绍
由种花家刘氓兔完成
评论
0 / 100
查看更多
猜你喜欢
2025 Make Blocks阶段1 - LM1085线性稳压器该项目使用了LM1085,实现了线性稳压器的设计,它的主要功能为:输入7-29V,输出1.25-12V可调的线性稳压模块。
电子の兔
170
2025 Make Blocks阶段1 - 基于LM317的可调线性稳压电源模块设计该项目使用了KiCad软件,实现了基于三端可调稳压芯片LM317的直流线性稳压电源的设计,它的主要功能为:基于经典三端可调稳压芯片LM317的直流线性稳压电源,为各种电路实验和面包板项目提供稳定、可调的直流电源。
wacl123
593
2025 Make Blocks阶段2 - LM317T线性稳压器 debug调试该项目使用了LM317T,实现了线性稳压器的设计,它的主要功能为:输入电压范围是1.2-40V,输出电压范围是37V,最大电流是1.5A。
zhjlmt
124