KiCad文件
全屏
内容介绍
内容介绍
任务介绍
本次选择2025 Make Blocks第五期的任务8,选用TI的LM1085芯片。

模块介绍
LM1085是TI的LDO,线性稳压芯片,输入电压范围可达1.25-29V,输出最大值15V,电压降最大1.5V,在3A的情况下,电流输出最大可达3A。工作温度可达-40°C ~ 125°C(TJ)
原理图和PCB介绍
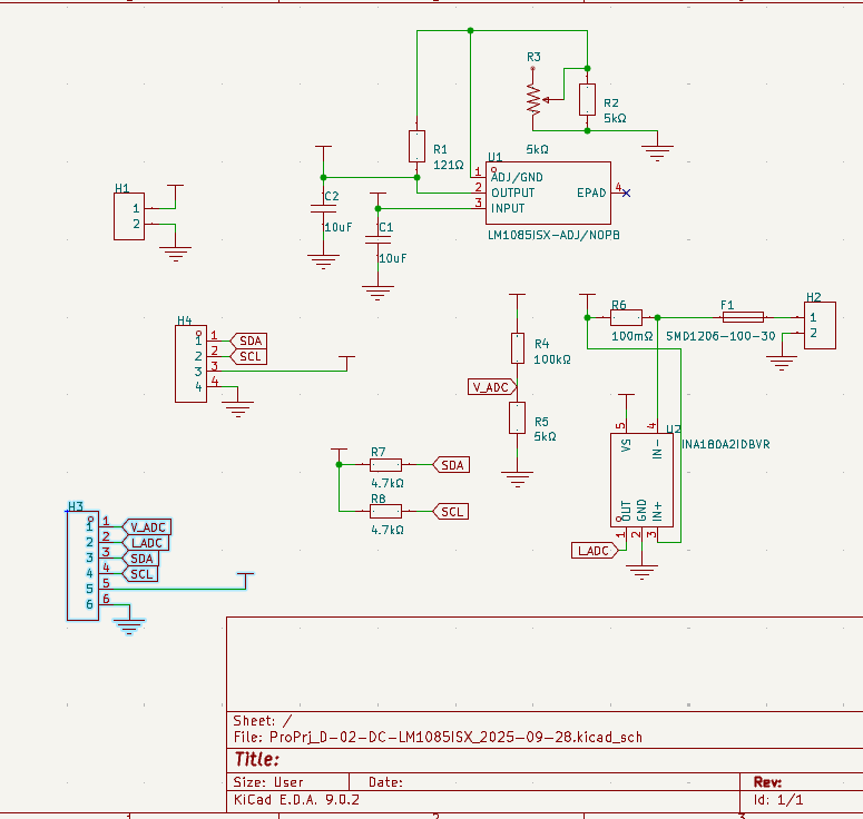
从左向右,H1是电源输入端,采用2.54px2的排针。U1是LM1085ISX-ADJ/NOPB,LDO芯片。R4和R5组成分压检测输出电压,R6是电流检测电阻,使用INA180A2IDBVR做比较器。F1是自恢复保险丝。
H3是连接MCU的端口,可兼容OLED屏幕。屏幕插在H4上。R7和R8是I2C上拉电阻。

PCB采用两层板,大规模铺铜来连接VIN、VOUT等电源区域。

模块主要性能和管脚定义
输入电压:1.25-29V
最大输出电压:15V
最大电流:3A
电压降:1.5V@3A
eZ-PLM上新建物料和项目


心得体会
第五期了,冲冲冲
附件下载
ProPrj_D-02-DC-LM1085ISX_2025-09-28.kicad_sch
ProPrj_D-02-DC-LM1085ISX_2025-09-28.kicad_pcb
D-02-LM1085-KICAD.zip
团队介绍
本作品由电子の兔完成
评论
0 / 100
查看更多
猜你喜欢
2025 Make Blocks第五期阶段1 - 可调线性稳压电源模块选用NCP1117设计一个输入7-15V,输出1.25-12V可调的线性稳压模块
最大输出电流1A
具备输出电压数字显示,过流保护
fwwwcn
163
2025 Make Blocks阶段1 - LM317T线性稳压器该项目使用了LM317T,实现了线性稳压器的设计,它的主要功能为:输入电压范围是1.2-40V,输出电压范围是37V,最大电流是1.5A。
zhjlmt
172
2025 Make Blocks阶段2 - LM317T线性稳压器 debug调试该项目使用了LM317T,实现了线性稳压器的设计,它的主要功能为:输入电压范围是1.2-40V,输出电压范围是37V,最大电流是1.5A。
zhjlmt
124