1.所选任务介绍
要求设计一款可调线性稳压模块:
- 输入7-15V,输出1.25-12V;
- 最大输出电流1A
- 具备输出电压数字显示,过流保护;
- PCB尺寸:40mm × 30mm;
- 主要器件:需在DigiKey官网上有货且正常售卖。
2.设计的模块介绍(包含主要芯片的选择、功能和应用等,并附上主要芯片在DigiKey官网的链接)
根据任务要求选用安森美公司的NCP1117设计了一款可调线性稳压模块。NCP1117 系列是低压差正电压稳压器,能够提供超过 1.0A 的输出电流。可调输出版本通过两个外部电阻可将输出电压设置在 1.25V 至 18.8V 之间。芯片内部的微调功能可将基准电压 / 输出电压的精度控制在 ±1.0% 以内。内部保护功能包括输出电流限制、安全工作区补偿和过热关断。NCP1117 系列可在最高 20V 的输入电压下工作。
另选用0.28英寸的数字电压表头进行输出电压的数字显示。
NCP1117在DigiKey官网的链接:NCP1117LPSTADT3G onsemi | 集成电路(IC) | DigiKey
3.原理图和PCB模块设计介绍(记得截图原理图和PCB上传)
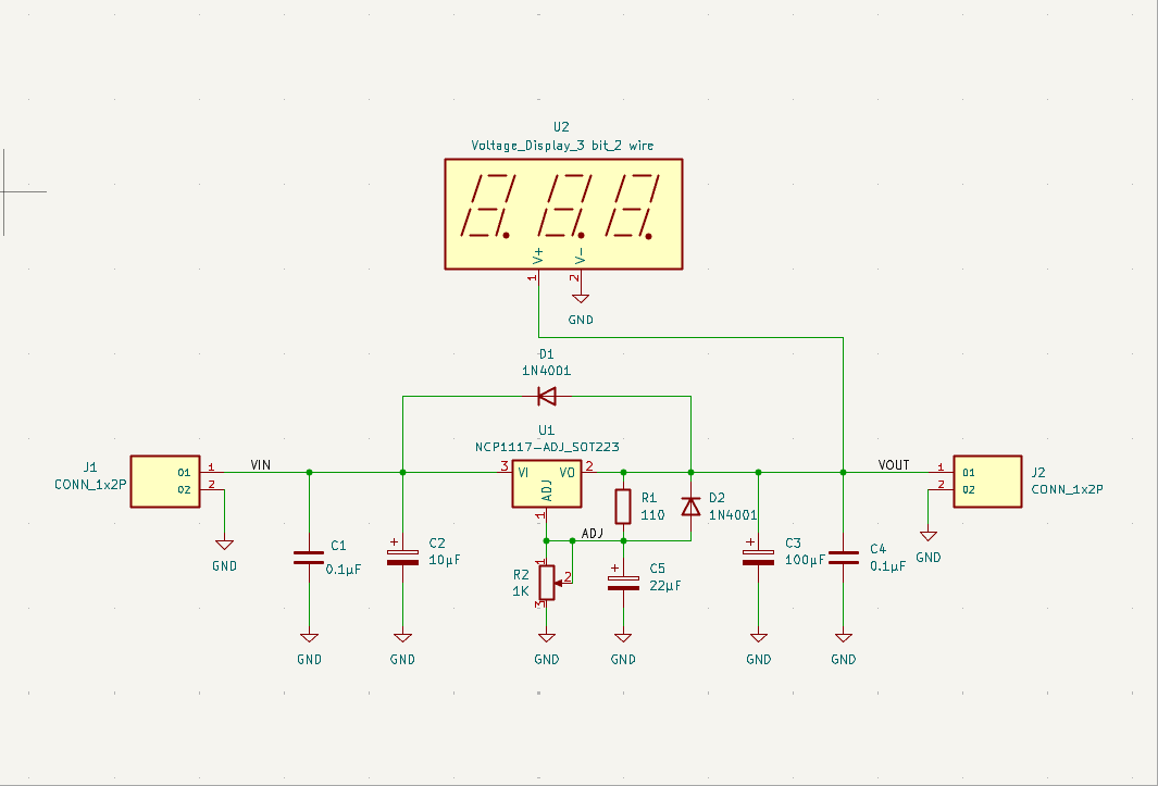
模块原理图如图1所示,NCP1117在输出引脚和调节引脚之间产生并维持 1.25V 的标称基准电压。基准电压通过电阻 R1 被编程为恒流源,该电流流经 R2 接地以设定输出电压。编程电流水平通常选择为大于规定的 5.0mA 最小值。由于调节引脚电流 Iadj 相对编程负载电流而言显著较低且保持恒定,它所产生的输出电压误差通常很小,可以忽略不计。稳压器的频率补偿由输出电容 C3、C4 提供,为确保输出稳定,该电容的使用是必不可少的,电容C3的类型是钽电解电容,可用于增强环路稳定性和瞬态响应,同时还能降低输出噪声。输入旁路电容 C2、C1 以保证稳压器的稳定性,可降低电路在由复杂源阻抗供电时的敏感度,并显著改善输出端的瞬态响应。通过添加旁路电容 C5,可以提高纹波抑制能力。二极管D1、D2用于在输入或输出发生短路等情况时,对电路进行保护。
数字显示采用0.28英寸数字电压表头,为3位数码管的形式,直接接在输出端获取供电并显示电压。
图1 可调线性稳压模块原理图
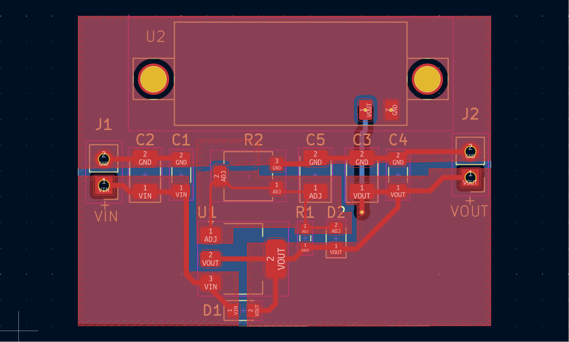
适配器PCB图如图2所示,采用双面板设计,板子尺寸为40mm x30mm,表贴器件全部排列在正面,如图3的效果图所示。

图2 PCB图

图3 3D效果图
4.模块主要性能指标和管脚定义
表1 主要性能指标和排针管脚定义
类型 | 可调线性稳压模块 |
应用 | 可用于对输入直流电压进行线性稳压(LDO模式),输出电压可调 |
板载模块 | ONSEMI NCP1117LP |
主要特点 | 输出电流可超1A。与旧款工业标准三端可调稳压器相比,NCP1117 具有显著降低的压差,同时输出电压精度和温度稳定性也得到了提升。这些器件内置输出电流限制、安全工作区补偿和过热关断保护功能,便于设计人员为众多消费类产品和工业产品供电。NCP1117 系列与旧款 LM317 及其衍生器件类型在引脚方面具有兼容性。 |
接口J1定义 | 1:电压输入 2:GND |
接口J2管脚定义 | 1:电压输出 2:GND |
输入电压 | 可达20V |
输出电压 | 1.25~18.8V |
板大小 | 小号(40x 30毫米) |
5.eZ-PLM上新建物料和项目的截图+介绍

图4 eZ-PLM上新建项目所用的主要物料

图5 eZ-PLM上新建本项目

图6 利用eZ-PLM生成网页版BOM
6.心得体会(包括意见或建议)
本次学习了LDO及相关知识,跳过冗余的理论铺垫,聚焦于 “能解决问题” 的核心内容。这种带着明确目标的学习,能让人在短时间内精准吸收知识,并立刻在任务中实践验证,既加速了知识内化,又确保所学内容直接服务于结果达成,形成 “学习 - 应用 - 反馈” 的高效闭环,让每分每秒的投入都转化为解决问题的能力。

