任务介绍
题目要求:设计一个输入7-15V,输出1.25-12V可调的线性稳压模块
- 最大输出电流1A
- 具备输出电压数字显示,过流保护
- PCB尺寸建议控制在45mm×35mm范围内
- 主要器件:需在DigiKey官网上有货且正常售卖
模块介绍
本模块是一个集成了线性稳压、电流检测和可调输出功能的电源管理电路,适用于需要稳定低噪声电源输出和电流监测的应用场景。
模块链接
电压表链接:https://www.digikey.cn/zh/products/detail/murata-power-solutions-inc/DMS-30PC-1-GS-C/1926071?s=N4IgTCBcDaICIFkDKBaAzABgAoGEUEYUBxVHEAXQF8g
LM7805链接:https://www.digikey.cn/zh/products/detail/texas-instruments/LM7805CT-NOPB/3901929
LM317链接:https://www.digikey.cn/zh/products/detail/lumimax-optoelectronic-technology/LM317/24373406
LM358链接https://www.digikey.cn/zh/products/detail/stmicroelectronics/LM358DT/591693
TL431链接:https://www.digikey.cn/zh/products/detail/evvo/TL431/22482088
IRF540链接:https://www.digikey.cn/zh/products/detail/rochester-electronics-llc/IRF540/11533405
电位器链接:https://www.digikey.cn/zh/products/detail/bourns-inc/3296W-1-103LF/1088045
原理图和PCB模块介绍
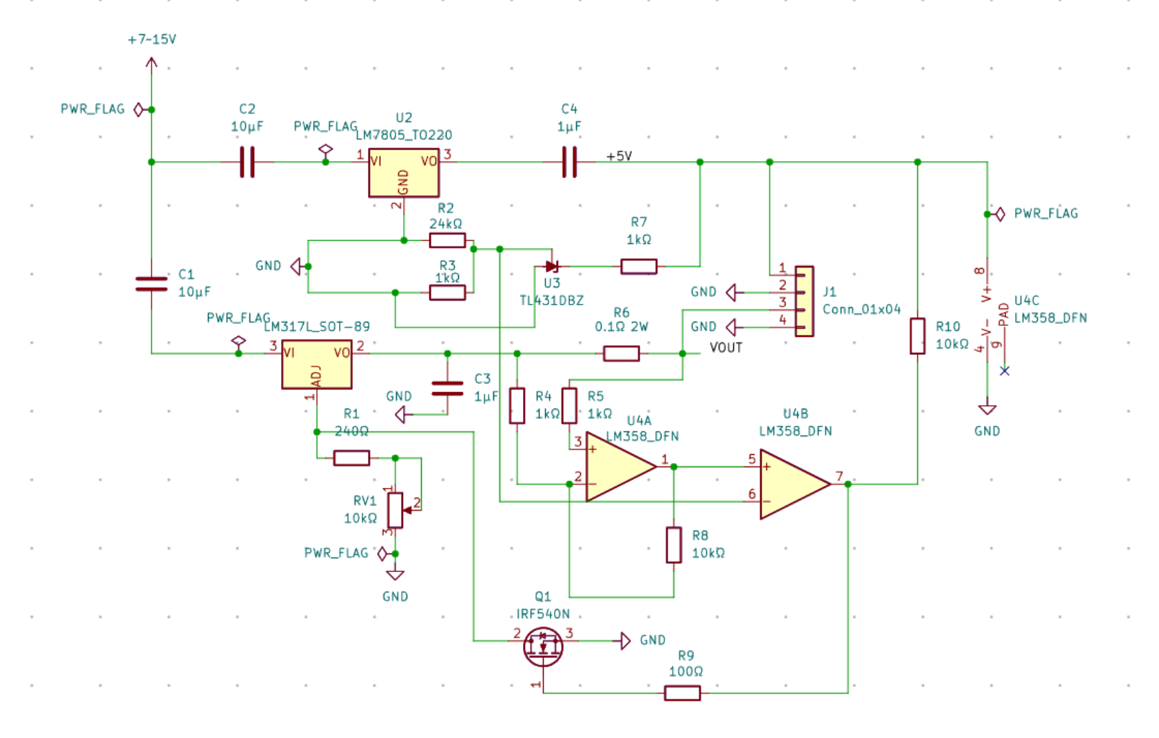
原理图:

1. 电源输入与滤波
- 输入电压:+7~15V(通过C1、C2进行滤波)
- 滤波电容:C1、C2(10μF)分别对输入端和7805输入端进行滤波,抑制电源噪声。
2. 稳压输出
- +5V输出:U2(LM7805)负责将输入电压稳压到+5V,C4进一步滤波,J1.1输出+5V。
- 可调输出:U1(LM317L)通过R1、RV1、R2、R3等分压网络实现可调输出,C3滤波。
3. 电流检测与反馈
- 电流采样:R6(0.1Ω/2W)作为采样电阻,检测负载电流,电压降送入后级运放。
- 运放处理:U4(LM358,DFN封装)用于电流检测信号的放大和比较,R4、R5、R8、R9、R10等为相关分压和反馈电阻。
- 基准电压:U3(TL431)提供精密基准,参与电流/电压检测和保护。
4. 功率控制
- MOSFET开关:Q1(IRF540N)作为主功率开关,受控于运放输出,实现对负载的电流/电压调节或保护。
- 分压与调节:RV1为可调电位器,用于设定输出电压或电流阈值。
5. 接口与扩展
- J1:4Pin排针,提供+5V、GND、VOUT等接口,便于外部连接。
6. 其他
- 保护与稳定:各处电阻、电容配合,保证电路稳定性和安全性。
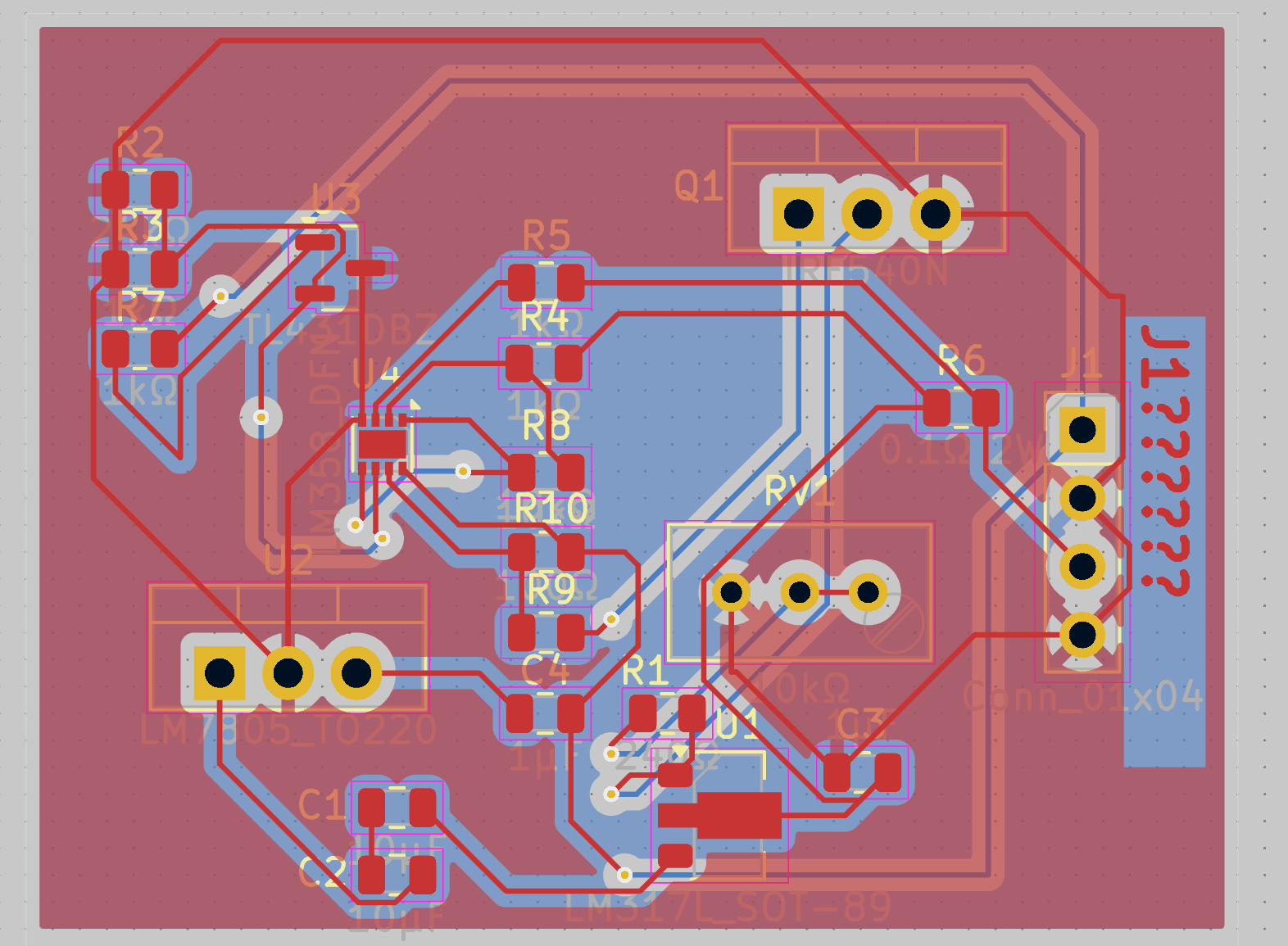
PCB模块:

此处使用了J1作为了电压表的代替,实际上应该焊接DMS-30PC-1-GS-C型号的电压表
模块主要性能指标与管脚定义
主要性能指标
性能指标 | 参数/范围 | 说明 |
|---|---|---|
输入电压范围 | 7V ~ 15V | 由C1、C2输入端及U2(7805)输入端决定 |
输出电压范围 | 1.25V ~ (VIN-2V) | 由LM317L可调,具体下限受参考电路和分压电阻设定 |
输出电流范围 | 0 ~ 5A(视MOS管散热) | 由IRF540N及R6(0.1Ω)检测,最大电流受MOS管和R6功耗限制 |
恒流精度 | 优于±2% | 由TL431、运放(LM358)及采样电阻决定 |
恒压精度 | 优于±2% | 由LM317L、分压电阻及TL431反馈决定 |
输出纹波 | <50mV(典型) | 取决于输出端滤波电容和布局 |
保护功能 | 过流保护、短路保护 | 通过采样电阻+运放+MOS管实现 |
调节方式 | 电位器(RV1) | 可调输出电压或电流 |
输出接口 | 4Pin排针(J1) | 包含+5V、GND、VOUT等 |
尺寸/封装 | SMD+THT混合,紧凑设计 | 主要为0805贴片,部分为THT(如MOS管、7805、RV1) |
典型应用 | 实验室电源、LED驱动、锂电池充电等 |
主要管脚定义
1. LM317L(U1)——可调稳压器(SOT-89封装)
管脚编号 | 名称 | 功能说明 |
|---|---|---|
1 | ADJ | 调节端,设定输出电压 |
2 | OUT | 输出端,输出稳压电压 |
3 | IN | 输入端,接输入电压 |
2. LM7805(U2)——5V线性稳压器(TO-220封装)
管脚编号 | 名称 | 功能说明 |
|---|---|---|
1 | IN | 输入端,接7~15V电源 |
2 | GND | 地 |
3 | OUT | 输出端,输出5V电压 |
3. TL431(U3)——可调基准源(SOT-23封装)
管脚编号 | 名称 | 功能说明 |
|---|---|---|
1 | REF | 参考端,设定基准电压 |
2 | ANODE | 阳极,接地 |
3 | CATH | 阴极,输出基准电压 |
4. LM358(U4)——双运算放大器(DFN-8封装)
管脚编号 | 名称 | 功能说明 |
|---|---|---|
1 | OUT1 | 运放A输出 |
2 | -IN1 | 运放A反相输入 |
3 | +IN1 | 运放A同相输入 |
4 | GND | 地 |
5 | +IN2 | 运放B同相输入 |
6 | -IN2 | 运放B反相输入 |
7 | OUT2 | 运放B输出 |
8 | VCC | 电源正极(+5V) |
5. IRF540N(Q1)——N沟道功率MOSFET(TO-220封装)
管脚编号 | 名称 | 功能说明 |
|---|---|---|
1 | G | 栅极,控制端 |
2 | D | 漏极,主电流输入/输出 |
3 | S | 源极,接地 |
6. Bourns 3296W(RV1)——可调电位器
管脚编号 | 名称 | 功能说明 |
|---|---|---|
1 | 端1 | 一端,接分压或调节电路 |
2 | 滑动端 | 调节输出 |
3 | 端2 | 另一端,接分压或调节电路 |
板上设置及标识
区域/元件 | 丝印标识 | 位置/说明 | 作用/用途 |
|---|---|---|---|
电源输入端 | VIN、+7~15V | J1-1,靠近输入端 | 输入电源正极 |
电源地 | GND | J1-2、J1-4,靠近输入/输出端 | 电源地线 |
输出端 | VOUT、OUT | J1-3,靠近输出端 | 稳压/控制输出 |
可调电位器 | RV1、ADJ | RV1旁,板上显眼位置 | 输出电压/电流调节 |
测试点 | TP1、TP2等 | 关键节点附近(如VOUT、REF、GND) | 便于调试和测量 |
稳压芯片 | U1、U2 | 芯片旁 | LM317L、7805芯片编号 |
运放/基准芯片 | U3、U4 | 芯片旁 | TL431、LM358芯片编号 |
MOSFET | Q1 | 器件旁 | IRF540N编号 |
大功率电阻 | R6、2W | R6旁 | 0.1Ω采样电阻,注意功率 |
电源轨 | +5V、GND | 相关电源走线附近 | 电源分布标识 |
eZ-PLM上新建物料和项目的截图
添加的物料:

项目截图:

心得体会
感觉ai还是挺好用