KiCad文件
全屏
内容介绍
内容介绍
任务介绍
题目要求:设计一个输入7-15V,输出1.25-12V可调的线性稳压模块
- 最大输出电流1A
- 具备输出电压数字显示,过流保护
- PCB尺寸建议控制在45mm×35mm范围内
模块介绍
LM337T 是一款三端可调负电压线性稳压器,得捷购买连接:LM337T/NOPB Texas Instruments | 集成电路(IC) | DigiKey
- 输出电压范围:
- 可调范围为 -1.2 V 至 37 V,通过外部电阻分压网络设定
- 输出电流能力:
- 持续输出电流 ≥1.5 A,支持高负载应用(如功放、工业控制系统)
满足我们的项目的需求。
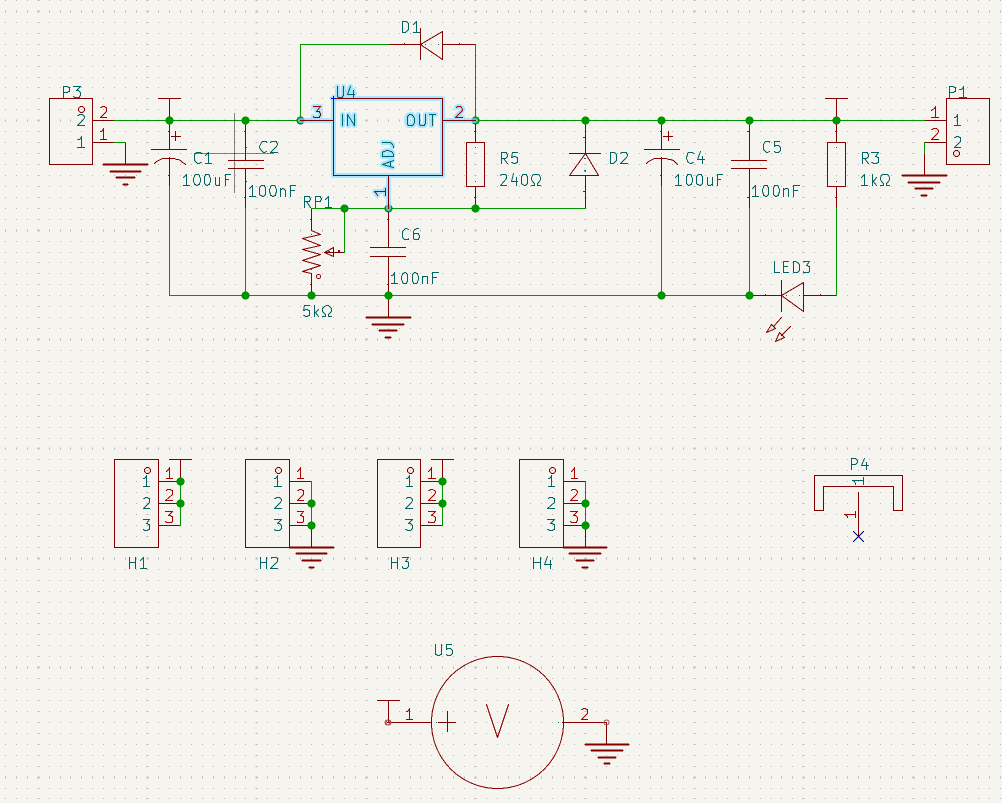
原理图和PCB模块介绍
通过数字电压表,可以查看我们的当前电压,通过滑动变阻器来调节我们的电压输出能力。

原理图

PCB图

3D效果图
模块主要性能指标
引脚名称 | 封装位置(TO-220) | 功能描述 |
|---|---|---|
Vin | 右侧引脚(输入侧) | 输入端:连接外部未稳压的直流电压(范围:3V–40V)。输入电压需比输出电压高至少2.5V(压差要求),否则无法正常稳压。典型应用需搭配输入滤波电容(如10μF)以抑制高频噪声 |
Vout | 中间引脚 | 输出端:提供经稳压后的可调直流电压(范围:1.25V–37V)。输出电流能力达1.5A(需配合散热器)。需外接输出电容(≥10μF)提升稳定性,并确保最小负载电流>10mA以维持稳压精度 |
ADJ | 左侧引脚(调整端) | 调整端:通过外部电阻分压网络(R1、R2)设定输出电压。基准电压固定为1.25V(Vout与ADJ间压差)。典型电路:R1取240Ω(120Ω–1kΩ),R2为电位器或固定电阻,满足公式:Vout = 1.25V × (1 + R2/R1) |
eZ-PLM上新建物料和项目的截图

新建物料

附件下载
可调电源.kicad_sch
可调电源.kicad_pcb
团队介绍
个人
评论
0 / 100
查看更多
猜你喜欢
2025 Make Blocks第五期阶段1 - 可调线性稳压电源模块选用NCP1117设计一个输入7-15V,输出1.25-12V可调的线性稳压模块
最大输出电流1A
具备输出电压数字显示,过流保护
fwwwcn
163
2025 Make Blocks第五期 阶段1-基于LM358的可调线性稳压电源模块设计该项目使用了kicad软件、ezplm官网,实现了可调线性稳压电源模块的设计,它的主要功能为:为输入7-15V,输出1.25-12V可调的线性稳压模块,具备输出电压数字显示,过流保护功能。
黄兆豪
172
2025 Make Blocks阶段1 - 基于LM317的可调线性稳压电源模块设计该项目使用了KiCad软件,实现了基于三端可调稳压芯片LM317的直流线性稳压电源的设计,它的主要功能为:基于经典三端可调稳压芯片LM317的直流线性稳压电源,为各种电路实验和面包板项目提供稳定、可调的直流电源。
wacl123
593