一、核心特性
核心特性
双节锂离子/聚合物电池支持
兼容5V输入,适用于便携式设备(如移动电源、平板电脑)。
充电电压精度达0.5%(8.4V),支持最高2.5A编程充电电流,放电电流最高5A。
集成双向充放电功能
充电模式:自动检测电池电压,分三阶段充电(涓流→恒流→恒压),防止过充。
放电模式:无5V输入时,通过降压模式将电池电压输出至5V,支持空载关断和按钮开机。
安全保护机制
输入/电池过压保护(OVP)、过温关断、电池温度监控(NTC引脚)。
充电定时器防止长时间充电,短路保护(SCP)覆盖充放电模式。
灵活控制与状态反馈
可编程输入电流/电压限制,支持定时后备保护。
4个LED指示灯显示电池电量及充放电状态。
封装与工作条件
26引脚QFN-26(4mm×4mm)封装,表面贴装型。
工作温度范围:-40°C至125°C,输入电压范围:4.0V至5.75V。
二、模块介绍
设计一个适用于便携式应用的电源管理模块,该模块需具备对2节锂离子或锂聚合物电池的充电管理功能,支持双向充电/放电,且输入输出接口采用TYPEC接口。
设计的模块介绍
主要芯片选择
选用电池电源管理芯片MP2639AGR - Z,该芯片高度集成、功能灵活,适用于各类便携式应用场景。
功能及应用
接口功能:采用TYPEC接口作为输入,同时该接口也可用作输出。
充电功能
兼容5V输入,能够为2节锂离子或锂聚合物开关电池充电,集成双向充电/放电功能,充电电流可达2.5A。
可从5V向2节电池充电,适配充电器或USB输入。在2节电池应用中,当有5V输入时,MP2639A以升压方式运行,为2节电池充电。
自动检测电池电压,并按照涓流电流、恒定电流和恒定电压三个阶段进行充电。
具备充电终止和自动充值功能。
放电功能:当5V输入缺失时,2芯电池电压通过晶体管放电至5V输出,此时MP2639A在降压模式下工作。
安全保护功能
芯片温度限制:将芯片温度限制在预设值120℃ ,确保安全操作。
输入过压保护、电池过压保护、热关机、电池温度监控,以及可编程定时器防止电池长时间过充。
三、引脚定义与功能
引脚编号 | 名称 | 功能描述 |
|---|---|---|
1 | VIN | 输入电源正极(4.0V-5.75V),连接5V适配器或USB输入。 |
2-5 | GND | 电源地,提供电气参考点。 |
6 | NTC | 负温度系数热敏电阻接口,监控电池温度,防止过热。 |
7 | ISET | 编程输入电流限制,通过外部电阻设置充电电流。 |
8 | VSET | 编程充电电压设置,通过外部电阻调整输出电压。 |
9 | TIMER | 可编程定时器引脚,设置充电保护时间。 |
10 | PB | 模式控制引脚,切换充放电模式(高电平充电,低电平放电)。 |
11-12 | LED1-LED2 | 电池电量指示灯,显示充电状态(如红灯充电中,绿灯充满)。 |
13-14 | LED3-LED4 | 充放电模式指示灯,区分充电/放电状态。 |
15 | SW | 开关引脚,控制电源通断或唤醒功能。 |
16-19 | BAT+ / BAT- | 电池正负极接口,连接双节锂离子/聚合物电池。 |
20-23 | OUT+ / OUT- | 输出正负极接口,放电模式下输出5V电压。 |
24 | COMP | 补偿引脚,用于环路稳定性调整。 |
25 | EN | 使能引脚,高电平激活芯片,低电平进入休眠模式。 |
26 | PGND | 功率地,与信号地隔离,减少噪声干扰。 |
四、DGK连接:
https://www.digikey.cn/zh/products/detail/monolithic-power-systems-inc/MP2639AGR-Z/7690044

五、物料展示图

六、eZ-PLM上新建物料和项目的截图

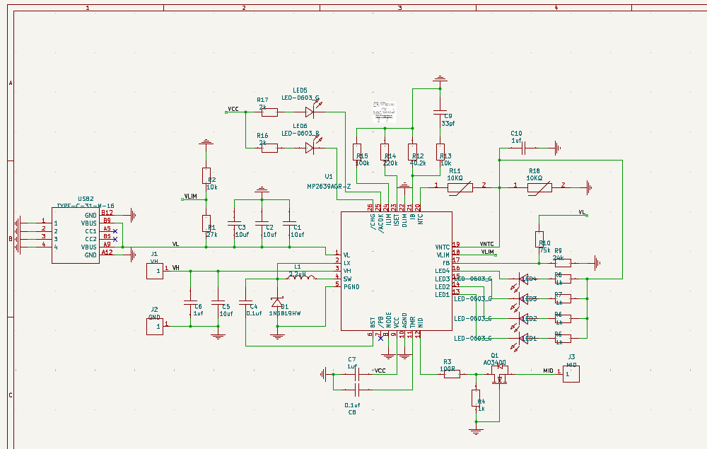
七、原理图PCB图


