KiCad文件
全屏
内容介绍
内容介绍
任务介绍
题目要求:设计一个支持2节串联锂电池的主动均衡充电模块
- 具备单体电压监测
- 主动均衡电池电量功能
- 充电电流1A左右
- 包含温度保护
- PCB尺寸建议控制在40mm×25mm范围内
- 主要器件:需在DigiKey官网上有货且正常售卖
请注意:PCB设计工具需用KiCad(官方邮件赠送了课程),或最终提交的文件需是KiCad文件,详见大赛主页阶段1要求和项目提交内容
模块介绍
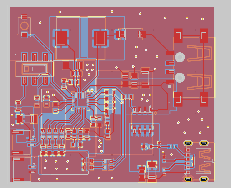
根据任务要求本次我选用的是MP2639C芯片,此板卡主要用于双节电池充电,板载USBC接口可以直接连接适配器,两个GH1.25插座用于连接锂电池,1个USBA接口实现电池对外放电,充放电由板载拨动开关控制,同时放电时,可以使用板载按键开关实现关闭
MP2639C 芯片DigiKey链接: https://www.digikey.cn/zh/products/detail/monolithic-power-systems-inc/mp2639cgr-p/18089929
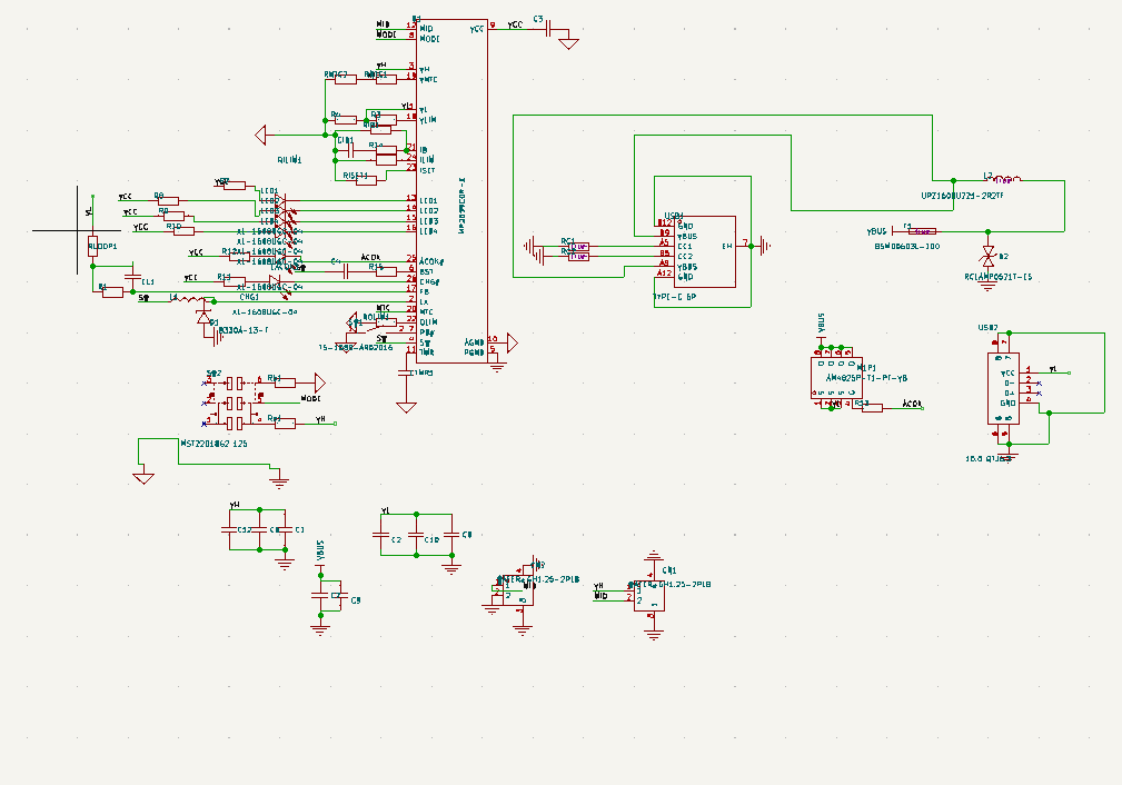
原理图和PCB模块介绍
第一次用KICAD 部分借鉴了立创EDA的库 画的有点乱 参考了官方评估版 自己把microUSB口改成常用的C口


模块主要性能指标和管脚定义
该项目使用了芯源的MP2639C,实现了电池均衡充电器的设计,
它的主要功能为给两节电池充电 自带电池均衡功能 同时自带温度保护功能 板上有两个接口可以插电池,一个typce接口充电 一个typeA接口放电, 同时有一个拨动开关可以实现充电和放电切换
由规格书 充电电流 :
Icharge=640KΩ/3*Riset= 1A 可得
Riset=200KΩ
最大输入电流
ILIM=640KΩ/3*RLIM=2A 可得
RLIM=100KΩ
最大输出电流
IoIM=640KΩ/3*RoIM=2A 可得
RoIM=100KΩ
板载4个LED用于指示电量

eZ-PLM上新建物料和项目的截图
使用了eZ-PLM系统上传了自己的工程文件,方便保存记录各个版本,也可随时查阅,系统里查阅不到的物料也支持手动添加。




软硬件
元器件
电路图
附件下载
ProPrj_New Project_2025-09-26_20-41-41_2025-09-27.kicad_sch
ProPrj_New Project_2025-09-26_20-41-41_2025-09-27.kicad_pcb
ProPrj_New Project_2025-09-26_20-41-41_2025-09-27.kicad_pro
团队介绍
无
评论
0 / 100
查看更多
猜你喜欢
2025 Make Blocks第五期阶段1 - 任务1 - USB-C锂电池充电模块该项目使用了Kicad PCB设计工具,实现了基于MCP73833的锂电池充电模块的设计,它的主要功能为:实现了对锂电池充电电流可调(100mA-1A)功能。。
慢即是快
69
2025 Make Blocks第五期阶段1 -USB-C接口的单节锂电池充电模块利用TPB4056设计一个支持USB-C接口的单节锂电池充电模块:
具备充电状态指示LED
充电电流可调(100mA-1A)
包含过充过放保护
fwwwcn
252
2025 Make Blocks第五期阶段1 -电池管理使用MP2639实现一个电池管理模块,充电兼容5V,合适应用于平板,移动电源类产品上,板子尺寸是20X30mm。
King88
289