KiCad文件
全屏
内容介绍
内容介绍
任务介绍
设计一个支持USB-C接口的单节锂电池充电模块
- 具备充电状态指示LED
- 充电电流可调(100mA-1A)
- 包含过充过放保护
- PCB尺寸建议控制在30mm×20mm范围内
- 主要器件:需在DigiKey官网上有货且正常售卖
请注意:PCB设计工具需用KiCad(官方邮件赠送了课程),或最终提交的文件需是KiCad文件,详见大赛主页阶段1要求和项目提交内容。
模块介绍
基于设计需求,芯片选用MCP73833T-AMI/UN(10-MSOP封装),工作电压范围3.75V-6V,MCP73833的最大充电速率可达1000mAh,并提供两种形式的热保护。内部传感器会保持最大充电速率,直至集成电路(IC)的芯片温度达到约95°C;此时,充电控制器会降低充电速率以防止过热。MCP73833还具有一个可选的输入引脚,用于连接NTC(负温度系数)热敏电阻,从而防止电池可能受到的损坏。
MCP73833T-AMI/UN芯片DigiKey链接:
原理图和PCB Layout图

图1 MCP73833 电池充电原理图

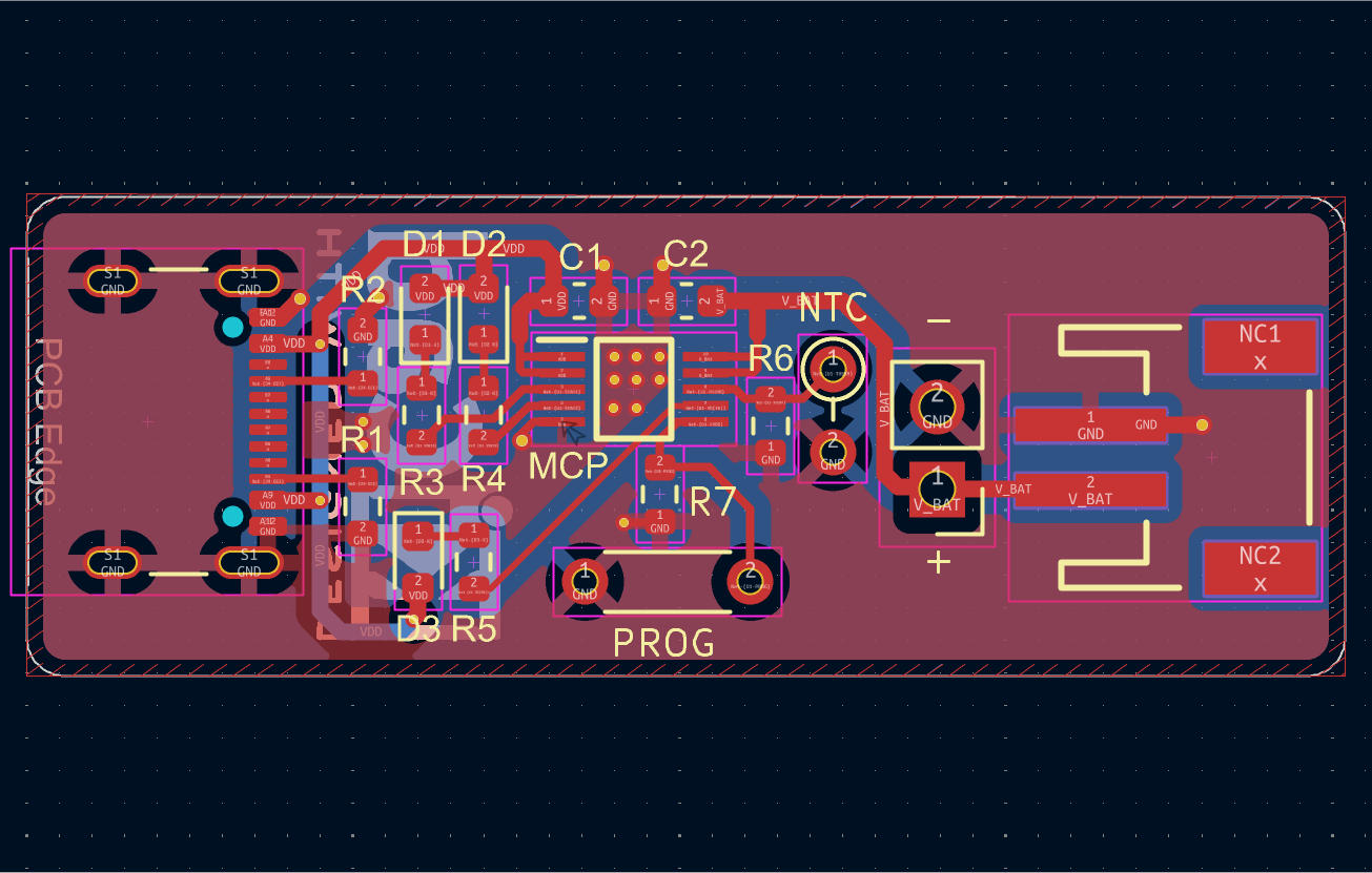
图2 PCB Layout
模块规格和管脚定义
项目 | 参数 |
电源管理芯片 | MCP73833T-AMI/UN |
电源接口 | USB-C(5V) |
支持充电率范围 | 100mA-1000mA |
尺寸 | 40.4mm X 14.7mm |
管脚定义
管脚属性 | 管脚名称 | 管脚编号 |
power | V_BAT | 1 |
Power | GND | 2 |
板上设置及标识
标记 | 名称 | 状态 | 描述 |
D3 | 电源指示灯 | 亮 | 指示5V电压是否工作正常 |
D2 | 充电指示灯 | 亮 | 链接电池,充电控制器对电池进行充电 |
D1 | 充电完成指示灯 | 亮 | 电池充满电 |
eZ-PLM上项目与新建物料截图

图3 项目详情图

图4 物料添加展示图
心得体会
通过该模块的设计,认识了NTC热敏电阻的特性及使用场景。
软硬件
附件下载
Battery Charger Based on MCP73833.kicad_sch
Battery Charger Based on MCP73833.kicad_pcb
团队介绍
个人
评论
0 / 100
查看更多
猜你喜欢
2025 Make Blocks第五期阶段1 -USB-C接口的单节锂电池充电模块利用TPB4056设计一个支持USB-C接口的单节锂电池充电模块:
具备充电状态指示LED
充电电流可调(100mA-1A)
包含过充过放保护
fwwwcn
252
2025 Make Blocks第五期阶段1 -USB-C接口的单节锂电池充电模块使用BQ24075制作一个USB-C接口的单节锂电池充电模块,它支持过充一系列的保护,其中我还设计了过放电路保护,板框20x30MM,小巧精致。
meiyao
239
2025 Make Blocks阶段1 - USB-C锂电池充电模块该项目使用了TP4056,实现了USB-C锂电池充电模块的设计,它的主要功能为:TP4056的USB-C锂电池充电模块。
小易w
144
