KiCad文件
全屏
内容介绍
内容介绍
任务要求
题目要求:设计一个支持USB-C接口的单节锂电池充电模块
- 具备充电状态指示LED
- 充电电流可调(100mA-1A)
- 包含过充过放保护
- PCB尺寸建议控制在30mm×20mm范围内
本次使用的芯片TP4056:333013 Soldered Electronics | 开发板,套件,编程器 | DigiKey
- 充电模式:支持三段式充电(涓流预充 + 恒流 + 恒压),符合锂电池安全规范
。 - 预充:电池电压<2.9V时,以小电流(典型值130mA)激活电池,防止过放损伤
。 - 恒流(CC):电流通过外部电阻(
R_PROG)编程设定,范围 50mA–1A(公式:I_BAT = 1200 / R_PROG)
。 - 恒压(CV):固定输出电压 4.2V±1%,精度满足锂电池要求
。
- 预充:电池电压<2.9V时,以小电流(典型值130mA)激活电池,防止过放损伤
- 终止条件:当电流降至设定值的1/10(C/10)时自动停止充电,并通过
STDBY引脚指示
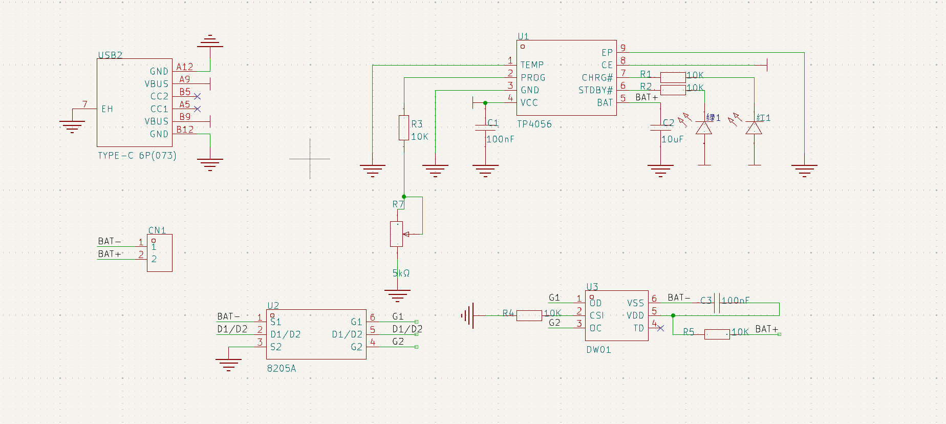
原理图和PCB模块介绍
原理图

PCB

3D图
模块主要性能指标和管脚定义
参数 | 典型值 | 单位 | 备注 |
|---|---|---|---|
输入电压范围 | 4.0 - 6.0 | V | 兼容USB/适配器(最大耐压8V) |
充电截止电压 | 4.20 ±1% | V | 固定输出 |
最大充电电流 | 1000 | mA | 可编程调节 |
待机电流 | 55 | μA | 充电完成或停机模式 |
工作温度 | -40 ~ +85 | °C | 工业级范围 |
封装形式 | SOP8/MSOP8 | - | 底部带散热片 |
关键引脚说明
引脚 | 名称 | 功能 |
|---|---|---|
TEMP | 温度检测 | 接NTC热敏电阻,监测电池温度;悬空或接地可禁用此功能 |
PROG | 电流设置/监测 | 接电阻( |
CHRG | 充电状态指示 | 充电中输出低电平(可驱动LED),其他状态高阻 |
STDBY | 充满状态指示 | 充电完成时输出低电平,其他状态高阻 |
CE | 使能控制 | 高电平启用充电,低电平关断 |
物料添加展示图

物料图

项目图
附件下载
change.kicad_sch
change.kicad_pcb
团队介绍
个人
评论
0 / 100
查看更多
猜你喜欢
2025 Make Blocks阶段1 - USB-C锂电池充电模块设计该项目使用了KiCad软件、MAX8808,实现了USB-C锂电池充电模块设计的设计,它的主要功能为:支持USB-C锂电池充电模块设计。
豆腐Orz
232
2025 Make Blocks 阶段1:USB-C锂电池充电模块该项目使用了TP4056,实现了支持USB-C接口的单节锂电池充电模块的设计,它的主要功能为:具备充电状态指示LED 充电电流可调(100mA-1A) 包含过充过放保护.。
meme
427
2025 Make Blocks阶段1 -USB-C锂电池充电模块设计该项目使用了KiCad软件,实现了USB-C锂电池充电模块设计的设计,它的主要功能为:DIY锂电设备充电。
任琳琳
442