KiCad文件
全屏
内容介绍
内容介绍
任务介绍
设计一个支持USB-C接口的单节锂电池充电模块
- 具备充电状态指示LED
- 充电电流可调(100mA-1A)
- 包含过充过放保护
- PCB尺寸建议控制在30mm×20mm范围内
- 主要器件:需在DigiKey官网上有货且正常售卖
模块介绍
我根据任务,基于MAX8808X芯片一个支持USB-C接口的单节锂电池充电模块
- 具备充电状态指示LED
- 充电电流可调(100mA-1A)
- 包含过充过放保护
- PCB尺寸:30mm×20mm
- MAX8808X DigiKey 链接:MAX8808X
原理图和PCB模块介绍

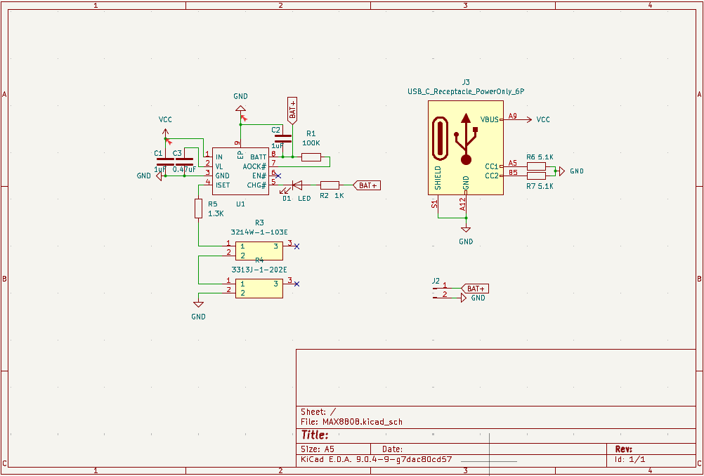
原理图

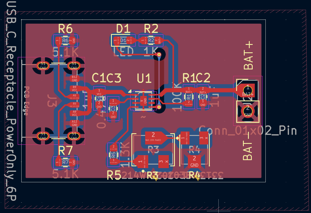
PCB

3D效果图
充电电流调节说明:
MAX8808X 是智能、独立的恒流/恒压 (CCCV)、热调节线性充电器,专为单节锂离子 (Li+) 电池充电而设计。MAX8808X 集成了电流检测电路、MOS 传输元件和热调节电路,并省去了反向阻断肖特基二极管,为手持设备打造了最简单、最紧凑的充电解决方案。
MAX8808X的充电电流由Iset引脚连接的RIset决定,关系如下:
RIset = 1302V / IFASTCHG
我在Iset引脚上串联了一个1.3K的电阻、一个10K电位器和一个2K电位器,构成一个从1.3K至13.3k的电阻可调范围,来实现充电电流从100mA到1A的调节。
模块主要性能指标和管脚定义
主要性能指标
类型 | 支持USB-C接口的单节锂电池充电模块 |
核心芯片 | MAX8808X |
充电电流 | 100mA~1A |
充电指示灯 | D1 |
板卡尺寸 | 30mm x 20mm |
供电电压 | 4.5V~5.5V |
管脚定义
管脚属性 | 管脚名 | 管脚编号 | 管脚名 | 管脚属性 | |
P | BAT+ | 1 | 2 | BAT- | P |
eZ-PLM上新建物料和项目的截图
使用了eZ-PLM系统上传了自己的工程文件,方便保存记录各个版本,也可随时查阅,系统里查阅不到的物料也支持手动添加。

物料添加展示图

项目详情图
心得体会
更加熟练了KiCAD的使用,熟悉了锂电池充电的原理。
软硬件
元器件
附件下载
原理图.pdf
原理图
MAX8808.zip
KiCAD工程文件
团队介绍
无
评论
0 / 100
查看更多
猜你喜欢
2025 Make Blocks阶段1 - USB-C锂电池充电模块设计该项目使用了BQ24040和BQ29700DSER,实现了USB-C锂电池充电模块的设计,它的主要功能为:支持100mA-1A充电电流、支持过充过放保护、支持状态指示。
小小洋洋
203
2025 Make Blocks阶段1 - USB-C锂电池充电模块该项目使用了TP4056,实现了USB-C锂电池充电模块的设计,它的主要功能为:TP4056的USB-C锂电池充电模块。
小易w
146
2025 Make Blocks阶段1 -USB-C锂电池充电模块设计该项目使用了KiCad软件,实现了USB-C锂电池充电模块设计的设计,它的主要功能为:DIY锂电设备充电。
任琳琳
278
