任务介绍
设计一个支持USB-C接口的单节锂电池充电模块
- 具备充电状态指示LED
- 充电电流可调(100mA-1A)
- 包含过充过放保护
- PCB尺寸建议控制在30mm×20mm范围内
- 主要器件:需在DigiKey官网上有货且正常售卖
模块介绍
根据任务要求,本次我选用的是 TP4057 芯片 设计了一款单节锂电池充电核心板,此板卡主要用于 USB-C 接口供电的锂电池充电与管理,常用于便携式电子设备、学习开发套件中的电池供电场景,兼容直插排针接口,便于扩展板集成使用。
主要电源与功能引脚如下:
- Pin1 - VBUS:来自 USB Type-C 接口的 5V 供电电压,支持常见 USB 5V 适配器。
- Pin2 - GND:电源地。
- Pin3 - BAT+:锂电池正极,连接单节锂电池。
- Pin4 - BAT−:锂电池负极。
- Pin5 - STAT:充电状态指示输出,可驱动外接 LED 或连接至主控电路进行状态检测。
- Pin6 - PROG:充电电流设定引脚,通过外接电阻调节充电电流范围(100mA–1000mA)。
此外,电路板还集成了 充电状态指示 LED 与 过充过放保护电路,并在 PCB 丝印中清晰标注了各功能引脚,方便与外部系统对接。
TP4057 芯片 DigiKey 链接:https://www.digikey.cn/zh/products/detail/umw/TP4057/17635237(IC) | DigiKey
原理图和PCB模块介绍

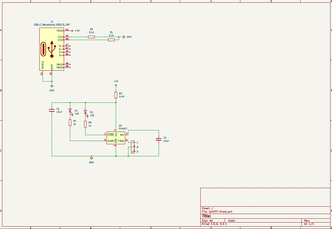
原理图

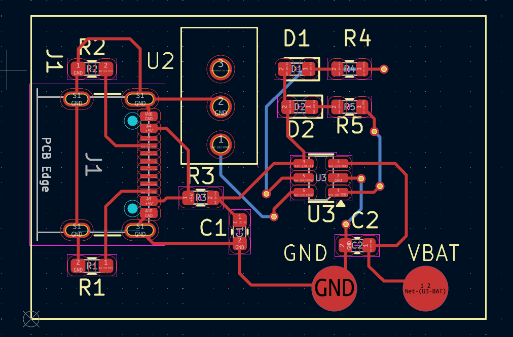
PCB
由于这块核心板采用了 SOT-23-6 封装的 TP4057 芯片,电路的主要功能集中在 单节锂电池的充电与保护,因此除芯片本体外,板上引出的引脚数量较少。核心板共预留了 6 个外部接口引脚,分别为:
- Pin1 - VBUS:USB-C 供电输入(5V)
- Pin2 - GND:电源地
- Pin3 - BAT+:锂电池正极
- Pin4 - BAT−:锂电池负极
- Pin5 - STAT:充电状态指示输出
- Pin6 - PROG:充电电流设定端
这种引脚排列方式便于核心板作为独立的充电功能模块,插接到更大的系统中使用,同时也支持单独焊线应用。
为了确保电池使用安全,板上还集成了 过充过放保护电路,避免因电池异常工作造成损坏。
为了方便使用者扩展,核心板采用了 单排 6Pin 排针接口,用户既可以通过直插焊接方式固定,也可以临时插入面包板或母座实现可拔插扩展,增强了实验和应用场景的灵活性。
在状态指示方面,板上带有一颗 红/绿双色 LED,分别对应充电与充满状态,使用者可以直观地观察电池充电进度。
在 USB-C 输入端,设计中加入了 CC 下拉电阻 (5.1kΩ),确保 USB 适配器能够正确识别并提供 5V 电源;同时在 PCB 上预留了测试点,方便用户在调试或实验中测量 VBUS、BAT、STAT 信号。
由于 TP4057 内部集成了线性恒流/恒压控制电路,板上不需要额外的开关电感元件,PCB 尺寸得以控制在 30mm × 20mm 以内,整体紧凑而清晰,适合作为学习与扩展实验的电池管理核心板。
模块主要性能指标和管脚定义
主要性能指标
类型 | 单节锂电池充电模块 |
|---|---|
核心芯片 | TP4057 |
功能 | 单节锂电池恒流/恒压充电管理 |
输入电压 | 4.5V~6V(推荐5V,USB-C输入) |
充电电流 | 100mA~1000mA(外部电阻可调) |
电池类型 | 单节3.7V锂电池(4.2V充满) |
保护功能 | 过充、过放、短路保护 |
板卡尺寸 | 20mm × 30mm |
充电状态指示 | LED(红/绿)+ STAT引脚 |
接口方式 | 单排 6Pin 扩展引脚 |
管脚定义
管脚属性 | 管脚名 | 管脚编号 | 管脚编号 | 管脚名 | 管脚属性 |
|---|---|---|---|---|---|
P | VBUS (USB输入5V) | 1 | 6 | PROG (充电电流设定) | I |
P | GND | 2 | 5 | STAT (充电状态指示输出) | O |
P | BAT+ (电池正极) | 3 | 4 | BAT− (电池负极) | P |
板上设置及标识
标记 | 名称 | 默认状态 | 描述 |
|---|---|---|---|
D1 | CHG | 亮 | 红色LED,表示正在充电 |
D2 | FULL | 亮 | 绿色LED,表示充电完成 |
RPROG | 充电电流设定电阻 | 默认1.2kΩ | 设定充电电流为1A,可根据需求更换电阻(ICHG≈1000V/RPROG) |
TVS1 | USB保护二极管 | 安装 | 抑制USB输入浪涌电压,提升可靠性 |
DW01A+MOS | 电池保护电路 | 安装 | 提供过充、过放及短路保护 |
eZ-PLM上新建物料和项目的截图

物料添加展示图

项目详情图
