任务介绍
任务一: 本USB-C锂电池充电模块,采用TP4056芯片,配备Type-C接口。集成保护电路,充电稳定安全,指示灯实时显示状态,是DIY锂电设备充电的便捷解决方案。
模块介绍
本产品是一款基于经典TP4056充电芯片的USB-C锂电池充电模块。它采用流行的Type-C接口作为输入,支持5V电源充电,可为单节3.7V锂电池提供稳定可靠的充电管理。模块集成了充电状态指示、自动截止、过热保护以及保险丝和环电阻等保护元件,具有电路简洁、使用安全、性价比高的特点,是电子DIY、项目开发和产品原型制作的理想选择。
TP4056充电芯片DigiKey链接:TPB4056A20-DFGR 3PEAK | 集成电路(IC) | DigiKey
原理图和PCB模块介绍
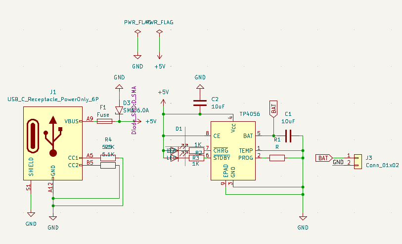
原理图:

引脚定义:
于USB_C_Receptacle_PowerOnly_6P
引脚名称 | 数量 | 功能 |
VBUS | 2个 | 供5V电,接保险丝(过流保护),和二极管(反向保护)来接5V的电。 |
GND | 2个 | 电源回路+电磁屏蔽 |
CC1 | 1个 | 外接 5.1KΩ 上拉电阻 |
CC2 | 1个 | 外接 5.1KΩ 上拉电阻 |
SHIELD | 1个 | 接地,实现电磁干扰屏蔽 |
TP4056 是专为单节锂离子/锂聚合物电池设计的恒流/恒压线性充电器:
引脚编号 | 引脚名称 | 功能 |
1 | BAT | 连接单节锂离子/锂聚合物电池正极 |
2 | GND | 电路接地端,提供电气参考零电位 |
3 | EPAD | EPAD接地以保证散热与可靠性。 |
4 | CE | 接+5V,使能 |
5 | PROG | 通过电阻,设置恒流充电电流 |
6 | STDBY | R2(1KΩ)和 D1(LED)组成充电中指示电路 |
7 | CHRG | 可外接指示电路D2和R3,用于电池充满后指示 |
8 | VCC | 电源输入端,输入电压5V |

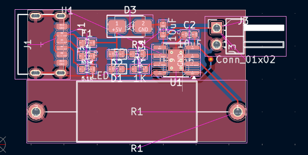
3D预览:


eZ-PLM上新建物料和项目的截图
这里使用了eZ-PLM系统进行项目管理,可随时查阅。物料管理,项目管理,BOM自动提取,非常方便。
物料添加展示图



项目详情图

心得体会
第一次接触eZ-PLM,个人感觉非常好用,网页上可以看原理图,pcb,还有bom,非常实用。KiCad软件也是第一次用,很多东西还不太会用,加油吧。
