任务介绍
我所选的任务是USB-C锂电池充电模块,要求设计一个支持USB-C接口的单节锂电池充电模块,具备充电状态指示LED,充电电流可调(100mA-1A),包含过充过放保护。
模块介绍
1.主要芯片选择与功能:模块核心采用充电管理+保护控制双芯片架构,确保充电过程安全可靠:
- TP4056:作为充电核心,支持单节锂电池恒流/恒压充电,最大充电电流由外部电阻(本设计中为10kΩ)设定为1A,具备充电状态指示(RED灯充电、GREEN灯充满)、过温保护、反接保护功能。其ESOP-8封装便于小型化布局,完美适配USB-5V输入场景。TP4056的DigiKey官网链接:https://www.digikey.cn/zh/products/detail/3peak/TPB4056A20-ES1R/22228644。
- DW01+SC8205A:DW01(控制芯片)实时监测电池电压、放电电流,当出现过充(>4.35V)、过放(2.4V)、过流(>3A)时,通过控制引脚驱动SC8205A(双N沟道MOS管)切断电池回路。SC8205A低导通电阻(典型8mΩ)的特性,确保大电流下的损耗可忽略,二者配合是锂电池保护电路的经典可靠方案。DW01的DigiKey官网链接:https://www.digikey.cn/zh/products/detail/shenzhen-slkormicro-semicon-co-ltd/DW01/26601036。
2.模块整体功能与应用:模块支持USB-C接口5V输入,可直接连接电脑、充电宝等设备;通过TP4056实现“恒流充电→恒压浮充”的自动化流程,同时由DW01全程守护电池安全;板载”充电(RED)、充满(GREEN)“LED指示灯,状态一目了然。
适用场景:小型便携电子设备的锂电池供电系统,也可作为电子设计竞赛、课程实验的电源模块原型。
原理图和PCB模块设计介绍
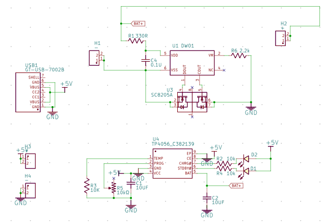
1.原理图设计

原理图电路逻辑分为四大功能模块,细节如下:
- USB-C供电接口:采用GT-USB-70028(USB1),仅保留VBUS(+5V)、GND引脚用于供电,CC引脚悬空以简化设计,VBUS直接连接TP4056的VIN引脚。
- TP4056充电控制:U4(TP4056)为核心,R3(可调电阻)设定充电电流为1A,D1(RED LED)指示充电状态,D2(GREEN LED)指示充满状态;C2(10μF)为输入滤波电容,稳定充电电压。
- DW01+SC8205A保护电路:U1(DW01)监测电池参数,R5(2.2kΩ)、C4(0.1μF)组成RC滤波电路;U3(SC8205A)作为功率开关,在DW01触发保护时切断电池回路;H1、H2为保护电路测试点,便于调试。
- 辅助测试接口:H3(+5V测试点)、H4(GND测试点)用于模块供电与接地的调试,可外接万用表或负载验证电路状态。
2.PCB设计

PCB设计遵循”小尺寸、易焊接、高可靠性“原则,布局与布线细节如下:
- 元件布局:TP4056(U4)居中布局,DW01(U1)、SC8205A(U3)紧邻BAT+/BAT-电池接口,缩短保护信号路径;USB-C接口(USB1)位于左上角,减少电源走线长度。
- 布线规则:VBUS(+5V)、BAT+/BAT-主回路走线宽度≥0.8mm,确保1A电流的载流能力;信号走线(如DW01控制引脚)宽度0.2mm,保证信号完整性;电源地采用大面积敷铜,增强抗干扰能力与散热性。
- 标识与可制造性:PCB底部明确标准BAT+、BAT-,便于电池接线;LED指示灯(D1、D2)旁标注”电源“”充满“,状态识别直观;板边预留焊接,支持排针扩展或固定安装。
模块主要性能指标和管脚定义
1.主要性能指标
指标类型 | 具体参数 |
|---|---|
输入参数 | 输入电压:5V(USB-C接口);最大输入电流:1.2A(兼容USB-C供电能力) |
充电参数 | 充电电流:1A(由R3设定);恒压充电电压:4.2V±1% |
保护参数 | 过充保护:4.35V±25mV;过放保护:2.4V±100mV;过流保护:≥3A(由SC8205A导通电阻与DW01阈值决定) |
适用电池 | 单节锂离子/锂聚合物电池(3.7V标称,容量≤2000mAh) |
板卡规格 | 板卡尺寸:约25mm×35mm;材质:FR-4;工作温度:-10℃~60℃ |
指示功能 | D1(RED):充电中常亮;D2(GREEN):充满常亮;保护触发时LED闪烁(异常状态提示) |
2. 管脚与接口定义
接口/管脚 | 名称 | 属性 | 功能描述 |
|---|---|---|---|
USB1 | USB-C | 输入 | 5V电源输入接口,VBUS接+5V,GND接地,实现USB-C供电适配 |
BAT+ | 电池正 | 输入/输出 | 锂电池正极连接端,为DW01、TP4056提供电池电压采样与充电回路 |
BAT- | 电池负 | 输入/输出 | 锂电池负极连接端,为保护电路与充电电路提供地参考 |
H1 | 保护测试 | 测试 | 测量DW01的DO引脚电平,判断过充/过流保护状态 |
H2 | 保护测试 | 测试 | 测量DW01的CO引脚电平,判断过放保护状态 |
H3 | +5V测试 | 测试 | 5V电源测试点,可外接小负载 |
H4 | GND测试 | 测试 | 模块地测试点,用于电路接地参考与调试 |
D1 | 充电指示 | 输出 | 红色LED,充电过程中常亮 |
D2 | 充满指示 | 输出 | 绿色LED,电池充满后常亮 |
eZ-PLM上新建物料和项目的截图
使用了eZ-PLM系统上传了自己的工程文件,方便保存记录各个版本,也可随时查阅,系统里查阅不到的物料也支持手动添加。


心得体会
通过参加这个活动,我认识了新的原理图和PCB设计工具,还了解了新的BOOM管理工具,非常感谢官方给予名额参加活动。通过这次对USB-C锂电池充电模块的设计,我对电池管理和电源管理的应用有了更深刻的理解和认识。