2025 Make Blocks阶段1 - USB-C锂电池充电模块设计
一、任务介绍
任务要求:设计一个支持USB-C接口的单节锂电池充电模块
A、具备充电状态指示LED
B、充电电流可调(100mA-1A)
C、包含过充过放保护
D、PCB尺寸建议控制在30mm×20mm范围内
E、主要器件:需在DigiKey官网上有货且正常售卖
二、模块介绍
根据任务要求本次我选用的是bq25071完成我的设计。
bq25071是一款由德州仪器(Texas Instruments)生产的单节LiFePO4线性电池充电器,它集成了50mA低压降稳压器(LDO),适用于空间受限的便携式应用。这款充电器可以从USB端口或交流适配器获取电源,并为单节LiFePO4电池提供高达1A的充电电流。它具备30V的额定输入电压,并带有10.5V的过压保护(OVP),以支持低成本、未稳压的适配器。
该器件的输入电流可以通过ISET输入编程设定在100mA至1A范围内,也可以在USB500模式下配置。bq25071还集成了一个4.9V ±10% 50mA的LDO,用于为低功耗外部电路供电。LiFePO4充电算法消除了锂电池充电周期中恒压模式控制下常见的电流逐渐减小过程,从而大幅缩短充电时间。在这种情况下,电池将快速充电至过充电压,然后降至较低的浮充电压阈值。
在电气特性方面,bq25071在0°C至125°C的结温范围内,具有一系列电气参数,如输入电压、输出电压、输入电流、输出电流等。它还具有输入过压保护、过放保护、欠压锁定(UVLO)、外部NTC监测(TS)、50mA LDO、充电状态指示(CHG)和输入电流限制控制(EN)等功能。
bq25071芯片DigiKey链接:https://www.digikey.cn/zh/products/detail/texas-instruments/bq25071qwdqctq1/6571618
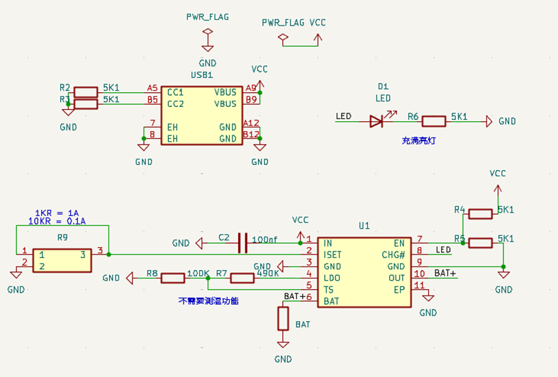
三、原理图和PCB模块介绍

原理图

PCB
在设计bq25071的PCB布局时,需要考虑一些关键的注意事项以确保器件的性能和可靠性。首先,输入和输出电容应尽可能靠近IN和OUT引脚放置,以确保电源稳定性和减少噪声。其次,PCB必须有一个接地平面(return),直接连接到所有组件的返回路径通过过孔(对于电源级电容,每个电容两个过孔;对于小信号组件,每个电容一个过孔)。TI还建议,如果可能的话,在IC的PGND垫内放置过孔。此外,高电流充电路径进入IN和OUT必须适当尺寸以避免这些路径上的电压降。
此外,为了减少噪声耦合和地弹问题,通常使用星形接地设计方法来保持电路块电流隔离(高功率/低功率小信号),这在这种小型布局和单接地平面的设计中效果很好。在设计中,还应考虑热管理,确保PCB布局能够提供有效的热接触,以帮助散热。

3D效果图
四、主要性能指标和管脚定义
主要性能指标
器件 | bq25071 |
充电算法 | 单节LiFePO4 |
过压保护(OVP) | 10.5V |
充电电流调节精度 | 7% |
电池过充电压阈值 | 3.62V至3.78V |
用户可编程输入电流限制范围 | 100mA至1A |
过放保护阈值 (UVLO) | 2.5V - 3.0V |
过放保护检测时间 | 200ms |
管脚定义
引脚名称 | 引脚编号 | 功能描述 |
IN | 1 | 输入电源引脚。IN连接到外部直流电源。至少需要一个0.1μF的陶瓷电容旁路IN到GND。 |
ISET | 2 | 输入电流编程偏置引脚。当通过接地EN引脚选择用户可编程模式时,从ISET到GND连接一个电阻来编程输入电流限制。电阻范围在1kΩ到10kΩ之间,以设置100mA到1A的电流。 |
GND | 3,9 | 接地引脚。连接到热焊盘和电路的地平面。 |
LDO | 4 | LDO输出。LDO被调节到4.9V,并能驱动高达50mA的电流。至少需要一个0.1μF的陶瓷电容旁路LDO到GND。当V(UVLO)<VIN<V(OVP)时,LDO被启用。 |
TS | 5 | 电池组NTC监测输入。连接一个从LDO到GND的电阻分压器,TS连接到中心抽头以设置充电温度窗口。电池组NTC与分压器底部的电阻并联。 |
BAT | 6 | 电池电压感应输入。将BAT和OUT连接到电池。 |
EN | 7 | 使能输入。将EN置高以禁用IC。将EN连接到GND以使用ISET输入将bq25071置于用户可编程模式,其中输入电流被编程。让EN浮动以将bq25071置于USB500模式。 |
CHG | 8 | 充电状态指示开漏输出。当设备正在为电池充电时,CHG被拉低。当电池充满时,CHG变为高阻态。 |
OUT | 10 | 系统输出连接。至少需要一个1μF的陶瓷电容旁路OUT到GND。将OUT和BAT连接在一起。 |
Thermal Pad |
| 与设备GND引脚有内部电气连接的暴露热焊盘。热焊盘必须与印刷电路板上的GND引脚处于相同的电位。不要使用热焊盘作为设备的主要接地输入。GND引脚必须始终连接到地。 |
五、板上设置及标识
标记 | 描述 |
BAT+/BAT- | 电池接入 |
D1 | 充电指示灯 |
R9 | 充电电流调节 |
六、eZ-PLM上新建物料和项目的截图
使用了eZ-PLM系统上传了自己的工程文件,方便保存记录各个版本,也可随时查阅,系统里查阅不到的物料也支持手动添加。

物料添加展示图
上图是eZ-PLM系统的物料管理界面。界面上方的筛选条件,可用于快速查找特定物料。下方的物料列表则展示了完成单节锂电池充电模块所需物料的详细信息,包括物料图片、内部编号、原厂型号、规格藐视、可用库存等信息。

项目详情图

BOM详情图
这是项目在eZ-PLM系统中的详情页面。页面展示了项目的基本信息,包括项目图片、创建人、创建日期等。项目描述说明了该模块所完成的具体任务要求。此外,还有BOM详情,显示了BOM编号、当前版本,以及工程文件的查看、下载选项。
七、心得体会
在使用bq25071设计单节锂电池充电模块的过程中,我深刻体会到了这款芯片的高度集成性和灵活性。bq25071不仅提供了1A的充电电流,还集成了50mA的低压降稳压器(LDO),这大大简化了电路设计,减少了外部元件的数量。其可编程的充电电流功能,通过ISET和EN端子实现,使得我可以根据实际需求灵活调整充电电流,这在不同的应用场景中显得尤为重要。此外,bq25071的热调节和保护功能,以及软启动特性,都为充电过程的安全性和稳定性提供了有力保障。在设计过程中,我特别注意了PCB布局,确保了输入和输出电容尽可能靠近IN和OUT引脚,以及高电流充电路径的适当尺寸,以避免电压降。同时,我也利用了bq25071的电池负温度系数(NTC)监视功能,通过外部NTC电阻来监测电池温度,进一步增强了充电过程的安全性。总的来说,bq25071是一款功能强大、易于使用的充电管理芯片,它不仅简化了设计流程,还提高了充电模块的性能和可靠性。
意见与建议方面,希望能增加更多针对KiCad软件高级功能以及电子设计实际应用场景的培训课程。比如,可以开展关于复杂PCB布局布线技巧、高速电路设计注意事项等内容的培训,帮助参与者更深入地掌握工具,提升设计能力。
此外,在活动进行过程中可以尝试组织更多的交流分享活动,比如定期的项目进度汇报会、优秀设计案例分享会。让参与者能够相互交流经验、借鉴思路,激发创新思维。
