KiCad文件
全屏
内容介绍
内容介绍
任务介绍
本次活动选择了设计一款USB-C锂电池充电模块,具有锂电池充电和指示的功能。
模块介绍
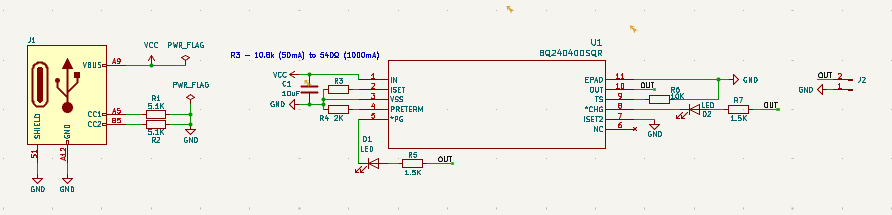
根据任务要求本次我选用的是BQ24040DSQR芯片设计了一款充电的模块,此板卡主要用于给锂电池进行充电
BQ24040DSQR芯片的DigiKey链接BQ24040DSQR
原理图和PCB模块介绍
使用USB-C作为接口给电池充电,电池接口通过2.54mm的排针引出来,可以插入也可以焊接



模块主要性能指标和管脚定义
主要性能指标
类型 | 电流采样模块 |
核心芯片 | BQ24040DSQR |
充电电流 | 50mA~1A |
板卡尺寸 | 25mm x 20mm |
供电电压 | 0.3V~30V |
输出电平 | 0.3V~7V |
管脚定义
管脚属性 | 管脚名 | 管脚编号 |
P | GND | 1 |
P | OUT | 2 |
PCB上有两个LED,用于指示充电状态
eZ-PLM上新建物料和项目的截图


总结
本次选用的芯片在 KiCad 的默认库中并无收录,但最终在该芯片的官方网站上获取到了其封装与符号文件。通过学习相关方法,已成功将其导入并应用。
软硬件
附件下载
KICAD_BQ24040DSQR.zip
团队介绍
个人玩家
评论
0 / 100
查看更多
猜你喜欢
2025 Make Blocks阶段1 - USB-C锂电池充电模块设计该项目使用了TP4057 单节锂电池线性充电管理芯片,实现了基于 USB-C 接口的单节锂电池充电、充电电流可调以及充电状态指示与过充过放保护的设计,它的主要功能为:USB-C 输入充电:通过 USB-C 接口提供 5V 电源输入,支持常见适配器和电脑接口供电; 恒流/恒压充电管理:实现 100mA–1000mA 范围内可调的充电电流,并自动切换恒流与恒压模式; 充电状态指示:板上 LED 与 STAT 引脚可直观指示充电、充满等工作状态; 电池保护:集成过充、过放与短路保护电路,确保单节锂电池安全可靠运行; 模块化引脚接口:预留 VBUS、BAT、GND、STAT、PROG 等标准接口,便于扩展和集成到其它系统。
takagimorj
385
2025 Make Blocks阶段1 - USB-C锂电池充电模块这个实验是实现通过USB-C的充电模块,通过T4056芯片来实现对充电电流的控制,用DW01A进行电池保护,用插槽的原件来模拟锂电池。
lpzzzz
226
2025 Make Blocks 阶段1:USB-C锂电池充电模块该项目使用了TP4056,实现了支持USB-C接口的单节锂电池充电模块的设计,它的主要功能为:具备充电状态指示LED 充电电流可调(100mA-1A) 包含过充过放保护.。
meme
290