所选任务:
设计一个支持USB-C接口的单节锂电池充电模块
- 具备充电状态指示LED
- 充电电流可调(100mA-1A)
- 包含过充过放保
护 - PCB尺寸建议控制在30mm×20mm范围内
- 主要器件:需在DigiKey官网上有货且正常售卖
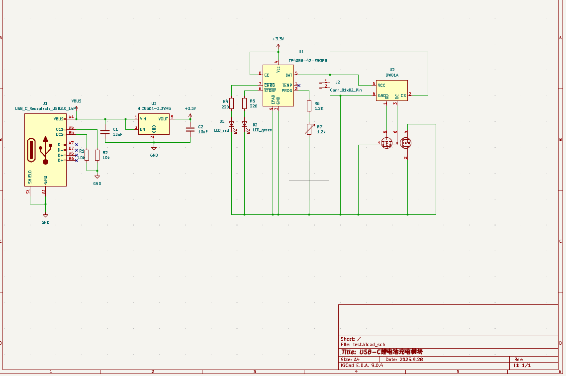
主要芯片为:MIC5504,TP4056和DW01A。
第一个芯片是将USB的5V电压改成3.3V电压,以便后续芯片的使用。链接为:MIC5504-3.3YM5-TR Microchip Technology | 集成电路(IC) | DigiKey
第二个芯片的作用是进行充电,能够做到LED灯显示,也能进行充电电流调节,芯片PROB连接的两个电阻是为了能够调节充电电流。链接为:LM5166DRCR Texas Instruments | 集成电路(IC) | DigiKey
第三个芯片是进行电池保护,通过NMOS的元件来判断能否正常工作L。链接为:DW01 Shenzhen Slkormicro Semicon Co., Ltd. | 集成电路(IC) | DigiKey
下面为该实验的原理图:
通过USB的接入从而接入电源,由in接入电路中,在和CE接口相连来确定是否充电,后续电路的功能是充电模式的转换和电池保护。
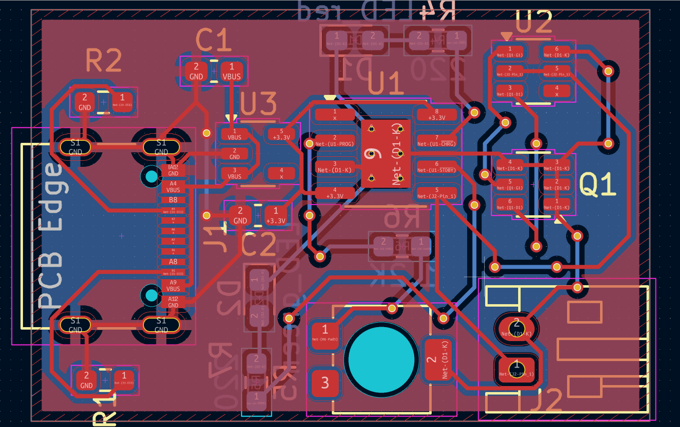
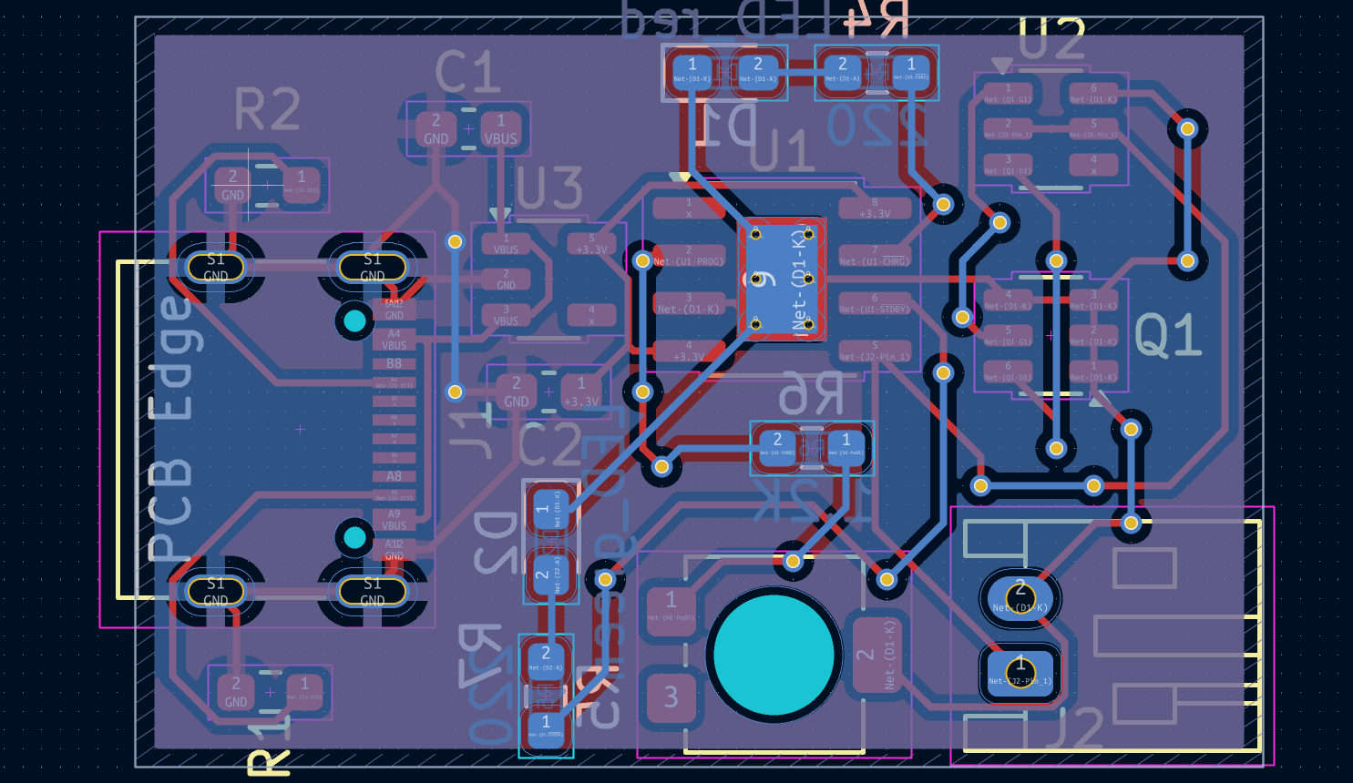
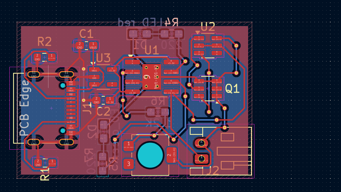
PCB:


进行直接连接,后续铺铜完成PCB的设计
MIC5504芯片管脚
VIN:接入电源
GND:接地
VOUT:输出降低后的电压
EN:芯片使能
TP4056芯片管脚
VCC:连接电源
GND:接地
CE:芯片使能
SHRG:充电时led灯指示
STDBY:充电完成指示
PROG:调节充电电流的大小
TEMP:温度检测,用于电池温度的保护
BAT:为电池提供充电电压
DWO1A芯片管脚
VCC:电源正极输入脚
GND:接地
OD:过放检测输出脚,主要用于输出过放控制信号
OC:过流检测输出脚,用于输出过流控制信号
eZ-PLM截图:


下面为该实验的3D模拟图:

心得体会:
回顾整个实验过程,从最初对着电路图 “无从下手”,到最终能独立完成PCB,我掌握了锂电池充电电路的设计要点。这次实验也让我发现了自己的不足:比如对 PCB整个电路板设计时需要留出空间 —— 未来我会进一步学习 KiCad 等 PCB 设计软件,深入研究电源完整性、信号完整性相关知识,争取在后续设计中做出更稳定、更可靠的电子模块。
总之,这次 USB-C 锂电池充电模块实验,是一次 “理论与实践的深度融合”,也是一次 “从学生思维到工程思维的转变”。它让我明白:电子设计没有 “一蹴而就”,只有 “精益求精”,每一个管脚的连接、每一个元件的选择、每一次调试的优化,都是通往 “可靠产品” 的必经之路。