任务介绍
本项目旨在设计并实现一款智能电池管理接口模块,能够完成24V以内的电压检测, 3A以内的电流监测并计算功率,提供过压/过流告警。该模块拥有稳定可靠的数据输出接口I2C与MCU连接,同时提供焊盘跳线用于控制模块功能与地址选择。
模块介绍
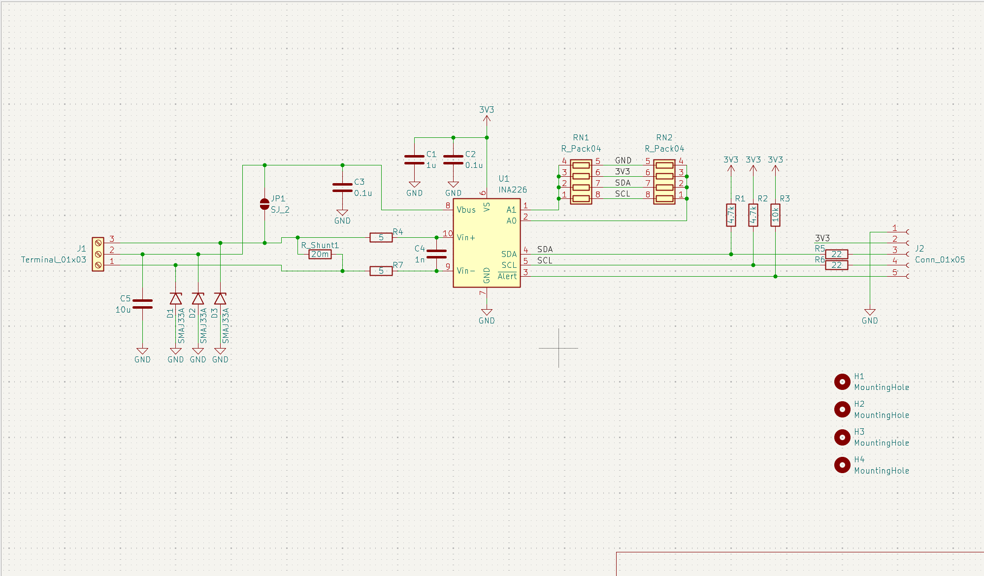
本模块核心为INA226AQDGSRQ1(DigiKey网址:https://www.digikey.cn/zh/products/detail/texas-instruments/INA226AQDGSRQ1/5404241?s=N4IgTCBcDaIJIDkCCYwDYkEUAiBxAygEqYCMIAugL5A )。该器件是一款高精度电流/电压/功率监测芯片,能够实时测量母线电压、分流电压并计算电流和功率,通过16位ΔΣ ADC实现高分辨率采样,并提供可编程报警功能以实现过流、过压或功率超限检测。通信接口兼容I²C和SMbus协议,可与主控MCU实现高速数据交互。本模块仅使用了I2C协议。
为满足INA226对供电及信号完整性的要求,模块采用外部3.3V供电,并在输入端配置去耦电容及ESD保护器件SMBJ3.3A TVS,提升稳定性和抗静电能力。I²C总线引脚SDA、SCL通过上拉电阻接至3.3V,保证总线通信可靠;ALERT引脚也通过上拉设计以便与MCU中断输入兼容。
模块接口设计简洁明了,右侧引出GND、3V3、SDA、SCL和ALERT五个管脚,便于用户快速接入主控系统。同时,模块提供灵活的I²C地址配置,适合在电源管理、能耗监控、车规电源系统等场景中使用,兼顾设计的测量精度、系统兼容性与扩展性。
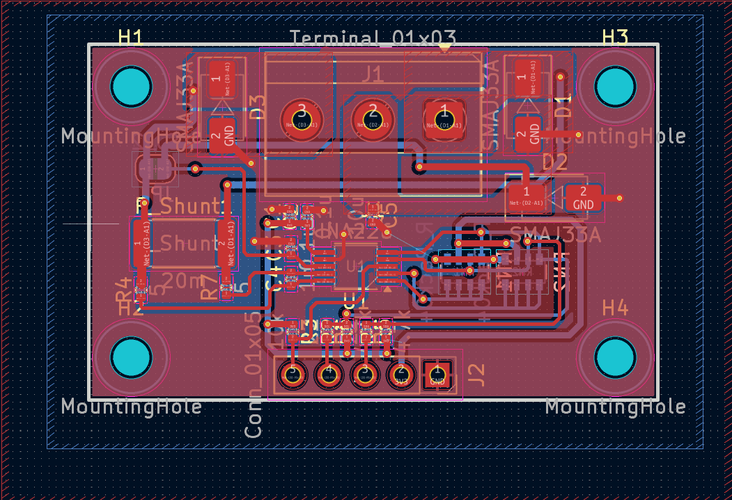
原理图与PCB设计


主要性能指标
项目类别 | 指标参数 | 说明 |
电源电压范围 | 2.7V–5.5V | 支持常见3.3V、5V供电 |
总线电压测量范围 | 0–36V | 适合高压母线监控,ADC满量程对应40.96V |
分流电压测量范围 | ±81.92mV | 可根据外部分流电阻测量大电流 |
ADC 分辨率 | 16位 | 高精度ADC |
分辨率(步进) | 分流电压:2.5 µV/bit 母线电压:1.25 mV/bit | 满足精细测量 |
共模抑制比 (CMRR) | 典型 140 dB | 保证高共模电压下测量精度 |
输入阻抗 | 约 830 kΩ | 对母线负载影响极小 |
静态电流 | 典型 330 µA | 低功耗设计 |
通信接口 | I²C | 支持标准模式 (≤400 kHz) |
报警功能 | 分流过压/欠压、母线过压/欠压、功率超限 | ALERT引脚输出 |
工作温度范围 | –40 °C ~ +125 °C | 满足工业/车规环境 |
管脚定义
管脚序号 | 名称 | 属性 | 说明 |
1 | GND | P | 系统参考地。 |
2 | 3V3 | P | 3.3V供电。 |
3 | SDA | I/O | 连接 MCU 的 SDA。I²C 总线数据线,上拉至 3V3。 |
4 | SCL | IN | 连接 MCU 的 SCL。I²C 时钟线,上拉至 3V3。 |
5 | ALERT | OUT | 报警输出,发生过压/过流/功率超限时拉低。同样上拉至3V3。 |
板上设置与使用方法
模块在设计中预留了跳线和排阻,方便用户根据应用场景快速调整配置,提高适用性和灵活性。
模块上的跳线用于选择INA226的工作模式。短接跳线时,Vbus与Vin+电位一致,模块测量的是负载高端的电压,从而获得母线电压、电流和功率,适合高端电流检测场景,能提供更完整的电源状态信息并避免因低端采样导致的地电位漂移。断开跳线时,Vbus与Vin+断开,模块改为通过Vin+与Vin−两端差分测量来计算负载电压,这种低端测量方式适合对高端电位不敏感的应用,同时降低对电源路径的干扰。用户可以仅通过调整跳线实现高端/低端电流测量模式切换,无需改动电路。
模块上的排阻用于设定 INA226 的 I²C 地址选择引脚A0、A1的高低电平,切换 I²C 地址。每个地址选择引脚可以通过排阻拉至 GND、3V3、SCL 或 SDA,通过改变排阻的焊接状态,可以在 16 个可选地址中切换,避免总线上多器件冲突。用户只需根据下图选择合适的电阻焊接即可完成地址设定。
通过上述跳线与排阻的组合,模块可快速适配不同电路环境,既能选择最优的测量方式,也能灵活解决多模块总线地址冲突问题,极大提升系统集成的便利性和扩展性。

eZ-PLM项目
已于eZ-PLM系统中上传了自己的工程文件,方便保存记录各个版本,也可随时查阅,系统里查阅不到的物料也支持手动添加。


心得体会
本次设计不仅锻炼了我的电路设计和PCB绘制能力,加深了对 I²C 通信和电流测量原理的理解,也让我熟悉了跳线、排阻对功能的影响,激发了我对嵌入式应用的兴趣,也期待后续能挑战更复杂的设计。
