项目名称:基于 INA226 的锂电池电压与电流监测模块设计
任务介绍
本项目目标是设计一款 锂电池电压与电流监测 PCB 模块,实现以下功能:
- 电压监测:支持 0–24 V 输入电压的实时检测。
- 电流监测:支持 0–3 A 电流的实时检测。
- 数据接口:通过 I²C/SPI 接口输出数据,方便与 STM32、ESP32 等主控对接。
- 功率计算:模块内部支持电流 × 电压的实时功率计算。
- 告警功能:当出现过压、过流时,通过 ALERT 引脚输出告警信号。
模块介绍
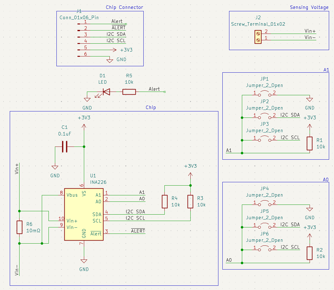
根据任务要求,本次我选用了 INA226 电流/电压/功率监测芯片 设计了一款监测模块。该模块通过高侧分流电阻采集电流信号,同时内部 ADC 测量总线电压,芯片可自动完成功率计算,并提供告警输出。
模块的主要接口为:
- J2(Screw Terminal):电源输入端,接 Vin+/Vin–;
- R6(10 mΩ 四端子分流电阻):串联在电源正极,用于电流采样;
- INA226 芯片:采集电压/电流并计算功率;
- J4(6 Pin 接口):输出 I²C 信号(SCL、SDA)、供电(3.3 V)、告警输出(ALERT);
- 地址配置跳线 JP1–JP6:通过焊盘选择 A0/A1,支持总线上挂多块模块;
- D1(LED):配合电阻 R5,实现告警状态的直观指示。
INA226芯片DigiKey链接:INA226AQDGSRQ1 Texas Instruments | 集成电路(IC) | DigiKey
原理图和PCB模块介绍

原理图
主要功能:
- 通过 INA226 检测 Vin+ 电压与分流电阻压降;
- 上拉电阻(R3、R4)保证 I²C 总线正常工作;
- 地址选择电阻(R1、R2)配合跳线实现灵活寻址;
- LED+R5 实现 ALERT 可视化。

PCB
PCB 布局要点:
- 大电流走线采用加宽铜皮,分流电阻靠近输入端子;
- Kelvin 取样走线直接引到 INA226 芯片 IN+/IN–;
- I²C 信号与告警输出远离大电流路径,避免干扰;
- 模块尺寸约 39 mm × 19.5 mm,可方便集成到电池管理系统或扩展板中。

3D渲染图
模块主要性能指标和管脚定义
主要性能指标
项目 | 参数 |
|---|---|
类型 | 电压/电流监测模块 |
核心芯片 | INA226 (TI) |
电压测量范围 | 0–24 V(支持最高 36 V) |
电流测量范围 | 0–3 A |
分辨率 | 电压 1.25 mV/LSB;电流 0.25 mA/LSB(10 mΩ 分流) |
功率计算 | 内置,2.5 mW/LSB |
通讯接口 | I²C(支持多地址配置) |
告警功能 | 过压/过流/过功率,ALERT 引脚输出 |
模块尺寸 | 约 30 mm × 40 mm |
供电电压 | 3.3 V |
输出电平 | 3.3 V TTL |
管脚定义
管脚属性 | 管脚名 | 说明 |
|---|---|---|
P | Vin+ | 电池正端输入 |
P | Vin– | 电池负端输入 |
P | VCC | 3.3 V 电源输入 |
P | GND | 地 |
I/O | I²C SDA | 数据线 |
I/O | I²C SCL | 时钟线 |
I/O | ALERT | 告警输出 |
配置 | A0/A1 | 地址选择引脚 |
板上设置及标识
- JP1–JP6:地址配置跳线,可选择将 A0/A1 接到 GND/3.3V/SDA/SCL;
- D1 LED:告警指示灯,超过设定阈值时点亮;
- R6(10 mΩ 分流电阻):大电流路径,采用 4 端子精密电阻,保证高精度。
eZ-PLM上新建物料和项目的截图
使用了eZ-PLM系统上传了自己的工程文件,方便保存记录各个版本,也可随时查阅,系统里查阅不到的物料也支持手动添加。

物料添加展示图

项目详情图
心得体会
在本次设计过程中,我对 INA226 的工作原理(高侧分流测量 + 内部 ΔΣ ADC + 功率计算)有了深入理解。相比传统“ADC + 分流电阻”方案,INA226 省去了 MCU 计算功率的负担,并且内置告警功能,提高了系统的实时性与安全性。
