任务介绍
设计一个输入3-20V,输出5V/2A的升降压转换模块
- 具备输入输出电压监测
- 软启动功能
- PCB尺寸建议控制在35mm×25mm范围内
- 主要器件:需在DigiKey官网上有货且正常售卖
模块介绍
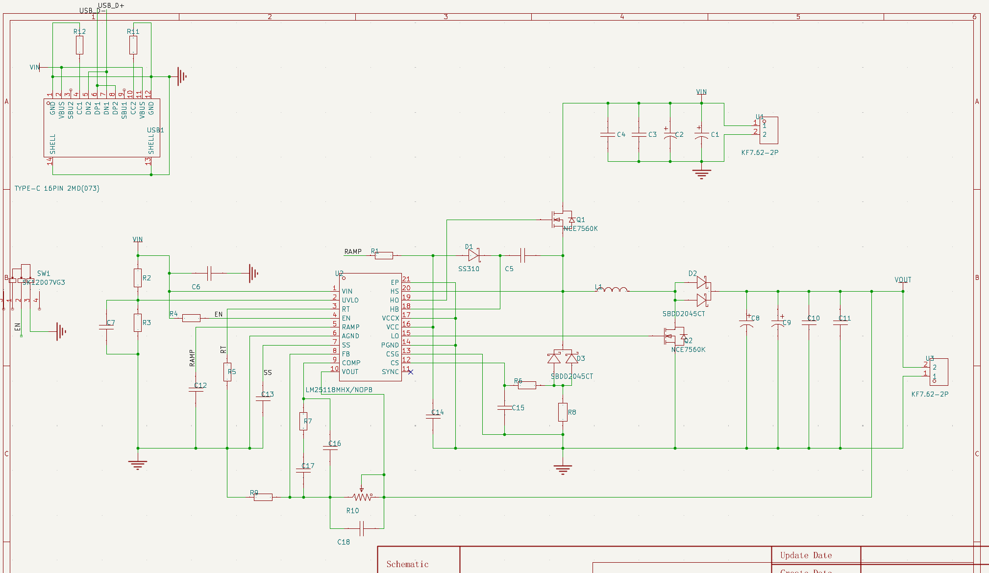
这是基于 LM25118MHX/NOPB 同步降压 - 升压控制器的电源转换模块电路,适用于输入电压或高或低且需稳定输出电压的场景。左侧 TYPE - C 接口接入电源,右侧接口与电容组成输入滤波,滤除电源噪声让输入电压更平稳。核心芯片 LM25118MHX/NOPB 负责整体控制,外接电阻可设定开关频率,还能通过相关电路检测输出电压以实现闭环控制,保障输出稳定。功率转换部分,MOS 管作为同步开关管,在芯片控制下交替通断,二极管起续流作用,电感实现能量存储与传递,共同完成电能转换。输出端电容组成滤波电路,降低输出电压纹波,最后通过接口为外部负载供电,可高效完成从输入电源到稳定输出电压的转换,适配对供电有要求的电子设备。
LM25118MHX/NOPB
https://www.digikey.cn/short/4db87fdt
原理图和PCB模块介绍


LM25118MHX/NOPB 主要性能指标
LM25118MHX/NOPB 作为德州仪器推出的同步降压 - 升压型 DC-DC 转换器芯片,具备出色的综合性能:其输入电压范围宽达 4.5V 至 60V,可适配 5V USB、汽车 12V/24V 及工业直流电源等多种场景;输出电压能通过外部电阻灵活调节,范围覆盖 1.22V 至接近输入电压值,满足不同负载需求,且持续输出电流可达数安培(具体受电路设计与散热影响)。在能效方面,该芯片典型应用下转换效率超 90%,结合内置同步整流功能,大幅降低能量损耗与发热;开关频率可通过外部电阻设定在 200kHz-2.2MHz,支持电源模块小型化设计。同时,芯片集成过流、过压、欠压保护功能,能有效保障电路安全,且工作温度范围覆盖 - 40°C 至 125°C,可适应汽车电子、工业控制、便携式设备等多种严苛应用环境。
包装 | 卷带(TR) |
剪切带(CT) | |
Digi-Reel® 得捷定制卷带 | |
零件状态 | 在售 |
输出类型 | 晶体管驱动器 |
功能 | 升压,降压 |
输出配置 | 正 |
拓扑 | 降压,升压 |
输出数 | 1 |
输出阶段 | 1 |
电压 - 供电 (Vcc/Vdd) | 3V ~ 42V |
频率 - 开关 | 最高 500kHz |
占空比(最大) | 75% |
同步整流器 | 无 |
时钟同步 | 是 |
串行接口 | - |
控制特性 | 使能,频率控制,斜坡,软启动 |
工作温度 | -40°C ~ 125°C(TJ) |
安装类型 | 表面贴装型 |
LM25118MHX/NOPB 管脚定义
- 1 脚(VIN):是电源输入引脚 ,连接输入电源,为芯片工作提供电能,输入电压范围较宽,能适应不同的供电场景。
- 2 脚(UVLO ):欠压锁定引脚。用于检测输入电压,当输入电压低于设定的欠压锁定阈值时,芯片会关闭输出驱动,避免芯片在低电压下异常工作,起到保护芯片和后端电路的作用。
- 3 脚(EN ):使能引脚。高电平有效,当该引脚为高电平时,芯片开始正常工作;若为低电平,芯片进入低功耗关断模式,可降低系统功耗,在不需要芯片工作时起到节能作用。
- 4 脚(RAMP ):斜坡补偿引脚。通过连接外部电阻,为内部电流控制环路提供斜坡补偿信号,能改善系统在占空比大于 50% 时的稳定性,防止出现次谐波振荡,确保开关电源稳定运行。
- 5 脚(SS ):软启动引脚。连接外部电容实现软启动功能,在上电时,使输出电压逐渐增加,避免上电瞬间产生过大的冲击电流,保护电路中的元件和负载设备。
- 6 脚(COMP ):补偿引脚。连接外部补偿网络(通常由电容和电阻组成),对芯片内部的误差放大器进行频率补偿,优化系统的动态响应,提升系统的稳定性。
- 7 脚(FB ):反馈引脚。通过连接外部电阻分压器,将输出电压的一部分反馈到芯片内部,芯片根据反馈电压调节输出,使输出电压稳定在设定值。
- 8 脚(VOUT ):输出电压检测引脚,用于监测输出电压情况,以便芯片进行相应的控制调节。
- 9 脚(SYNC ):时钟同步引脚。可以连接外部时钟信号,让芯片的开关频率与外部时钟同步,减少多个电源芯片工作时的电磁干扰,也可用于设置芯片的开关频率。
- 10 脚(PGND ):功率地引脚,连接功率电路的地,为功率开关管的电流回路提供低阻抗路径,保证功率电路的正常工作。
- 11 脚(GND ):接地引脚,为芯片提供电气参考地。
- 12 脚(CSN ):电流检测负端引脚,与电流检测相关,用于检测功率开关管的电流情况。
- 13 脚(CSG ):电流检测接地引脚,配合电流检测功能使用。
- 14 脚(CSP ):电流检测正端引脚,和 CSN 等配合实现对功率开关管电流的检测,以便芯片进行过流保护等控制。
- 15 脚(VCCX ):内部电路电源引脚,为芯片内部特定电路模块提供电源。
- 16 脚(HB ):高端自举引脚,与自举电容配合,为高端栅极驱动电路提供足够的驱动电压,确保高端功率开关管能够正常导通和关断。
- 17 脚(HS ):高端开关节点引脚,连接外部高端功率开关管的漏极,用于检测高端开关状态。
- 18 脚(LO ):低端栅极驱动输出引脚,驱动外部低端功率开关管(如 MOSFET)的栅极,控制其导通和关断。
- 19 脚(EP ):裸露焊盘,通常焊接到 PCB 的接地平面,有助于散热和降低接地阻抗。
- 20 脚(HO ):高端栅极驱动输出引脚,驱动外部高端功率开关管(如 MOSFET)的栅极,控制其导通和关断 。
物料截图

项目截图

心得体会
在深入分析包含 LM25118MHX/NOPB 芯片的原理图后,我对开关电源电路的设计逻辑、元件协同以及工程实践中的细节考量有了更为系统的认知,这段学习经历不仅填补了我在电源管理领域的知识空白,更让我体会到电路设计中 “严谨性” 与 “实用性” 的深度融合。
从核心芯片的功能拆解来看,LM25118MHX/NOPB 的 20 个引脚并非孤立存在,而是形成了一套完整的 “输入 - 控制 - 输出 - 保护” 逻辑闭环。比如 1 脚 VIN 作为电源输入引脚,其 3-42V 的宽电压范围设计,让电路能适配车载、工业控制等多场景供电需求,这让我意识到芯片选型需提前结合实际应用的供电环境;而 2 脚 UVLO 与 3 脚 EN 的配合,则构建了电路的 “启动保护机制”—— 当输入电压低于阈值时,UVLO 触发欠压锁定,强制关闭输出,避免芯片在低电压下异常发热;EN 引脚的高低电平控制则实现了电路的 “按需启动”,既降低了待机功耗,也为系统的智能化控制提供了接口,这种 “双重保障” 的设计思路,正是工业级电路可靠性的关键所在。
在电路细节的分析中,多个引脚的 “隐性作用” 让我突破了对 “引脚功能仅停留在定义层面” 的认知局限。以 4 脚 RAMP(斜坡补偿引脚)为例,起初我仅知道它需外接电阻,但深入研究后发现,其本质是通过引入斜坡信号,解决电流模式控制中 “占空比>50% 时次谐波振荡” 的技术痛点 —— 当电路高负载运行时,若缺乏斜坡补偿,开关管的导通 / 关断时序会出现紊乱,导致输出电压波动。而通过精准选择 RAMP 引脚外接电阻的阻值,能让补偿信号与电流检测信号完美叠加,确保电路在全负载范围内稳定工作,这让我明白 “引脚外围元件参数的选择,直接决定了芯片性能的发挥”。
此外,芯片与周边元件的 “协同设计” 更是让我感受到电路设计的整体性。比如 16 脚 HB(高端自举引脚)与外接自举电容、二极管的配合,解决了高端 MOSFET 栅极驱动电压不足的问题 —— 当低端 MOSFET 导通时,自举电容通过二极管充电;当高端 MOSFET 需要导通时,自举电容释放电能,为栅极提供足够电压,确保开关管可靠导通。这种 “利用电容储能实现电压抬升” 的设计,既简化了电路结构,又降低了成本。同时,输出端的电解电容与陶瓷电容组合、反馈回路的分压电阻与补偿电容搭配,分别实现了 “滤除高低频纹波”“优化动态响应” 的功能,这些细节充分说明,一个稳定的电源电路,是芯片、被动元件、功率器件共同作用的结果。
这次原理图学习让我深刻认识到,电路设计并非 “元件的简单堆砌”,而是 “原理认知、参数计算、场景适配” 的综合过程。每一个引脚的功能定义、每一个元件的参数选择,背后都蕴含着对技术痛点的解决与对实际需求的考量。未来,我需要更注重将理论知识与工程实践结合,不仅要 “看懂” 原理图,更要 “理解” 设计逻辑,才能在电路设计与调试中做到精准高效。
