任务介绍
多路输出降压转换器模块
任务解读:
本次设计的任务是完成一款多路输出降压转换器PCB模块。模块要求输入电压为6-12V直流电源,并能稳定输出5V和3.3V两路常用的低压直流电,同时具备输入输出电压监测接口和软启动功能。
一、模块介绍
本降压转换模块采用经典的线性稳压方案,核心控制芯片为AMS1117系列稳压器。具体使用AMS1117-5.0和AMS1117-3.3分别生成5V和3.3V电压。模块设计了完善的输入输出滤波电路,以抑制电源噪声,确保输出电压的稳定性。通过外置的拨动开关控制总电源通断,并配有LED电源指示灯。输入、输出及监测点均通过坚固的凤凰端子引出,便于连接和测量。模块PCB尺寸紧凑,布局合理,兼具了实用性和易用性,非常适合作为各种嵌入式主控板的配套电源模块。
主要器件选型(来自DigiKey)
1. 5V线性稳压器 (AMS1117-5.0)
型号: AMS1117-5.0 (AMS)
链接: https://www.digikey.cn/short/tp4983wb
说明: 固定输出5V的LDO,最大输出电流1A,压差约1.1V,满足从12V输入降至5V的需求。
2. 3.3V线性稳压器 (AMS1117-3.3)
型号: AMS1117-3.3 (AMS)
链接: https://www.digikey.cn/short/5fmzd597
说明: 固定输出3.3V的LDO,特性与5V版本一致,用于生成3.3V电源轨。
3. 滤波电容 (100µF, 10µF)
型号: 通用电解电容和陶瓷电容(多种品牌可选,如Murata, Samsung)
说明: 用于输入输出滤波,100µF电解电容用于低频纹波抑制,10µF陶瓷电容用于高频噪声滤除。
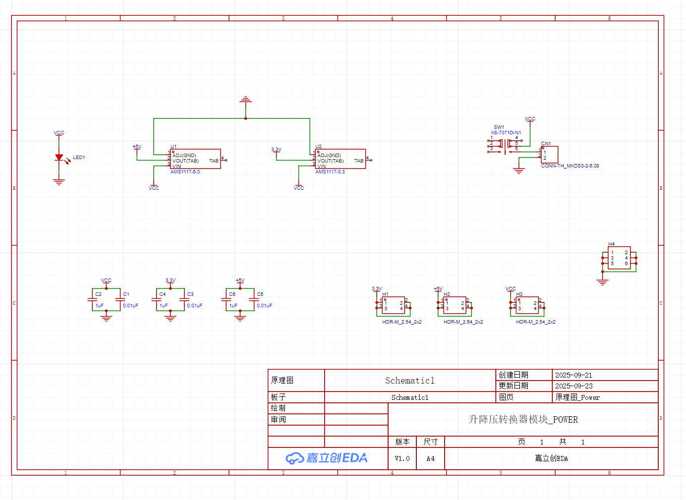
二、原理图设计图
原理图清晰分为几个部分:
1.电源输入与开关:输入电源经凤凰端子 ‘CN1 ‘引入,通过拨动开关 ‘SW1 ‘控制总电源的通断。
2.指示灯电路:当开关闭合,电流流经限流电阻 ‘R1 ‘点亮LED ‘LED1 ‘,指示模块已上电。
3. 5V降压电路:输入电压 ‘VIN ‘接入 ‘U1 ‘(AMS1117-5.0),其输入端配有滤波电容 ‘C1 ‘(100µF)和 ‘C2 ‘(10µF),输出端配有 ‘C3 ‘(100µF)和 ‘C4 ‘(10µF),产生稳定的5V输出。
4. 3.3V降压电路:5V输出作为输入接入 ‘U2 ‘(AMS1117-3.3),同样配置输入输出滤波电容 ‘C5 ‘,‘C6 ‘等,产生稳定的3.3V输出。
5. 监测接口: 凤凰端子 ‘CN1 ‘上除电源引脚外,预留了 ‘VIN_MON ‘,‘5V_MON ‘,‘3.3V_MON ‘等焊盘,可用于连接万用表或MCU的ADC引脚,实现电压监测功能。
三、PCB设计图
顶层
底层
PCB尺寸设计为 27.305mm x 24.765mm符合题目要求,采用双层板设计。
布局:电源路径从左至右依次为:输入接口 -> 开关/指示灯 -> 5V LDO -> 3.3V LDO -> 输出接口。布局流畅,减少 了电源路径的迂回。
布线:电源走线加宽,以满足电流需求。地线进行了完整的铺铜处理,提供了良好的接地平面和屏蔽效果。
标识:板上有清晰的丝印层,标注了元件位号(如U1、U2)、接口定义(VIN、5V、3.3V、GND)和极性,极大方便了焊接和调试。

四主要性能指标
1.输入电压范围: 6V ~ 12V DC。
2.输出电压:一路5V ±2%, 一路3.3V ±2%。
3.最大输出电流:每路最大持续输出电流约1A(受限于AMS1117芯片及散热条件)。
4.电压监测:提供 ‘VIN ‘、‘5V ‘、‘3.3V ‘电压监测点。
5.软启动:通过LDO芯片内部电路实现自然软启动,有效抑制上电冲击电流。
6.效率:线性稳压方案效率约等于(输出电压 / 输入电压),在输入12V输出3.3V时效率约为27.5%,适用于中小功率场景。
7. 工作温度:-40°C 至 +125°C(工业级芯片保证)。
五、管脚定义
1、通过凤凰端子 ‘CN1 ‘引出以下引脚:
1. VIN:电源输入正极(6-12V)。
2. GND:电源输入地线。
3. 5V:5V电源输出正极。
4. 3.3V:3.3V电源输出正极。
5. VIN_MON:输入电压监测点(与VIN相通)。
6. 5V_MON:5V输出电压监测点(与5V输出相通)。
7. 3.3V_MON:3.3V输出电压监测点(与3.3V输出相通)。
2、板上设置及标识
1. 电源通断:通过拨动开关 ‘SW1 ‘控制整个模块的供电。
2. 状态指示:红色LED ‘LED1 ‘亮起表示模块已通电。
3. 电压监测:使用万用表表笔或杜邦线连接 ‘ _MON ‘测试点与GND,即可测量相应电压。
4. 标识说明:
‘U1 ‘: AMS1117-5.0芯片
‘U2 ‘: AMS1117-3.3芯片
‘SW1 ‘: 电源开关
‘LED1 ‘: 电源指示灯
‘CN1 ‘: 输入输出及监测接口
3、eZ-PLM上新建物料截图

图4:在eZ-PLM中创建的降压模块物料截图
3、eZ-PLM上新建项目截图

六、心得体会
通过本次降压转换模块的设计与实现,我对线性电源的工作原理有了更深刻的理解。AMS1117这类LDO芯片虽然效率不如开关电源,但其电路结构简单、噪声低、成本低廉,非常适合在低压差、小功率且对电源纹波敏感的场合应用。
在设计过程中,我遇到了几个关键问题并找到了解决方案。首先是散热考虑,当输入电压较高而输出电流较大时,LDO上的功耗((V_in - V_out) I_out)会迅速转换为热量,因此在PCB布局时我为芯片预留了足够的铺铜面积以辅助散热。其次是滤波电容的配置,我学习了输入电容主要用于抑制输入线引入的噪声,而输出电容则对负载瞬态响应和稳定性至关重要。
关于题目要求的“软启动”功能,我认识到对于LDO方案,其启动过程由内部电路特性决定,是相对平缓的。若需更精确可控的软启动,未来可考虑集成软启动电路的开关稳压芯片(如TPS54331),这将是一个更有挑战性的升级方向。
这次项目让我完整经历了从需求分析、器件选型、原理图设计、PCB布局到后期调试的硬件开发全流程,特别是使用嘉立创EDA和eZ-PLM平台,极大地提升了我的工程实践能力,为今后更复杂的系统设计奠定了坚实的基础。
