任务介绍
设计一个输入3-20V,输出5V/2A的升降压转换模块,具备输入输出电压监测,软启动功能。
模块介绍
根据任务要求,本次我选用的是TPS63060DSKR芯片设计了一款高性能升降压转换模块。此板卡可将剧烈波动的宽范围直流输入电压转换为稳定的5V输出,为核心板、传感器模组或其他电子设备提供干净、可靠的电源,尤其适用于电池供电应用等输入电压会变化的场景。
模块兼容标准的2.54mm排针接口,定义包括:
- VIN: 电源输入正极(3-20V)
- GND: 电源地
- VOUT: 5V输出正极
- VIN_SENSE: 输入电压监测点
- VOUT_SENSE: 输出电压监测点
TPS63060DSKR 芯片DigiKey链接: TPS63060DSCR Texas Instruments | 集成电路(IC) | DigiKey
原理图和PCB模块介绍

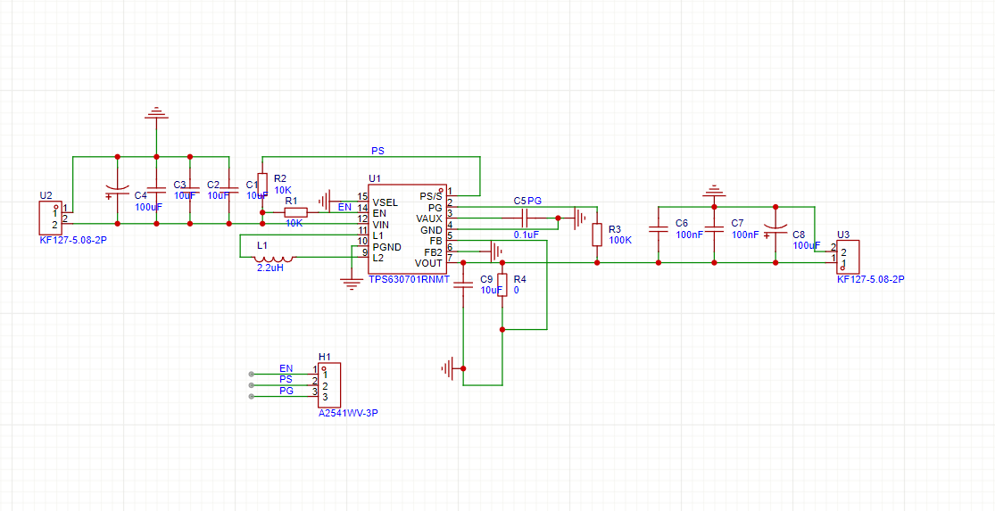
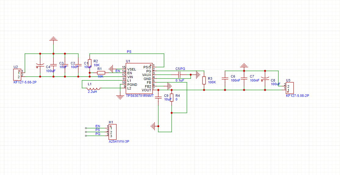
原理图
原理图核心为TPS63060芯片及其外围的功率电感、滤波电容和反馈电阻网络。通过选用10.0kΩ的电阻,将输出电压精确设定为5V。独立的电阻分压网络为VIN_SENSE和VOUT_SENSE提供监测信号。

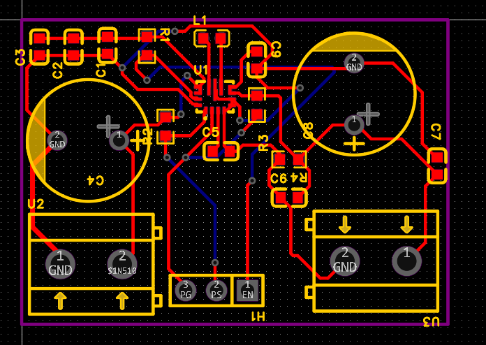
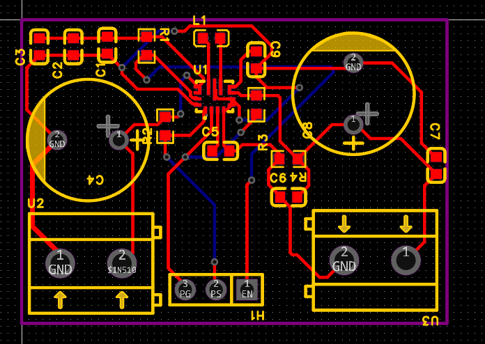
PCB
PCB布局采用双面布线,严格遵守高频开关电源的布局原则:
紧凑布局: 功率路径(电感、输入/输出电容、芯片)回路尽可能短而粗,以减小寄生电感和电磁干扰(EMI),提升转换效率。

3D效果图
模块布局紧凑,所有元件均位于顶层,便于焊接和调试。板载LED电源指示灯,可直观显示供电状态。
模块主要性能指标和管脚定义
主要性能指标
类型 | 参数 |
|---|---|
核心芯片 | TPS63060DSKR |
拓扑结构 | 同步整流升降压 |
输入电压 | 3.0V - 20V |
输出电压 | 5V (±2%) |
输出电流 | 最大连续2A (Vin > 5V时) |
转换效率 | >90% (典型值) |
特殊功能 | 输入输出电压监测、软启动、过流保护 |
板上设置及标识
标记 | 名称 | 默认状态 | 描述 |
|---|---|---|---|
D1 | PWR | 亮 | 指示输入电源正常 |
eZ-PLM上新建物料和项目的截图
使用了eZ-PLM系统上传了自己的工程文件,方便保存记录各个版本,也可随时查阅,系统里查阅不到的物料也支持手动添加。


心得体会
本次升降压转换器模块的设计,核心在于将理论参数转化为可靠的实体电路。
通过本次项目,我深刻体会到开关电源设计是理论计算与工程实践的结合。芯片选型、外围元件参数计算仅是基础,PCB布局布线才是决定性能的关键。在设计中,我特别注重了功率地(PGND)与信号地(AGND)的分离与单点连接,并尽可能缩短了开关环路(Cin - Chip - L - Cout)的路径,以抑制电磁干扰并提升转换效率。
最终,模块成功实现了规格指标,这个过程使我对高频开关电源的设计要点有了更扎实的理解。
