KiCad文件
全屏
内容介绍
内容介绍
任务介绍
本次选择2025 Make Blocks第五期的任务6,选用TI的TPS552892芯片。
模块介绍
TPS552892是TI的DCDC芯片,可对输入的电源进行升降压操作。输入电压范围是3-36V,输出电压范围是0.8V-22V,最大电流是8A,开关频率可达200kHz ~ 2.2MHz。

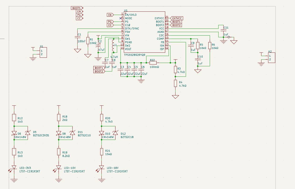
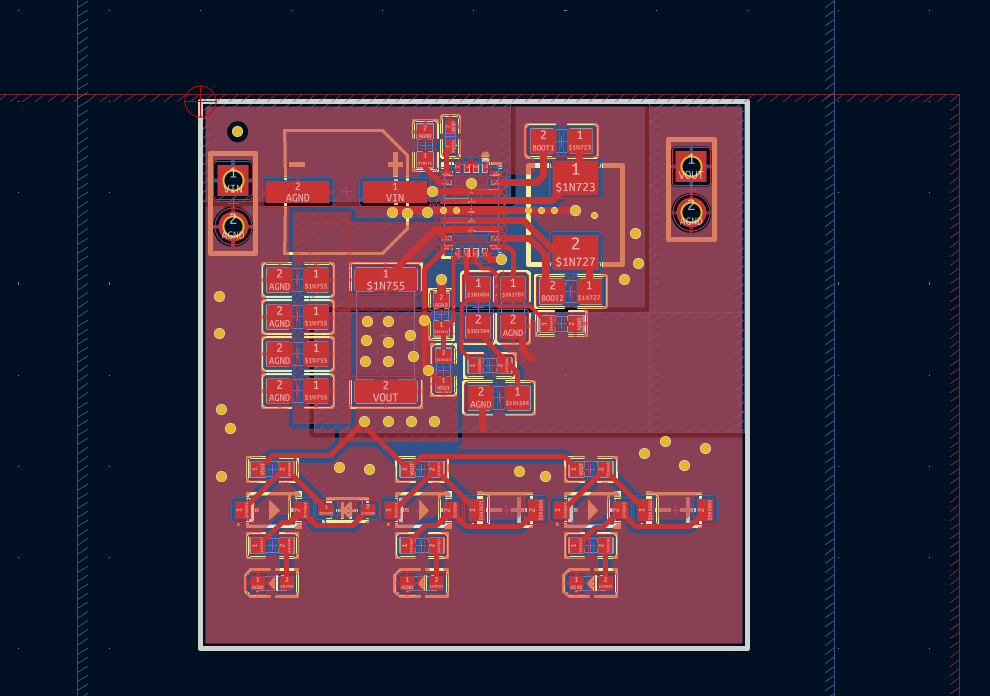
原理图和PCB
从左向右,H1是电源输入端,采用2.54px2的排针。U1是TPS552892。H2是电压输出端,采用2.54px2的排针。C3C4C5C6是电源输出滤波。FB分压电阻使用R3和R4进行分压,SW1和SW2使用L1电感连接。

PCB采用两层板,大规模铺铜来连接VIN、VOUT等电源区域。

模块性能
输入电压:3-36V
输出电压:0.8V-22V
最大电流:8A
开关频率:200kHz ~ 2.2MHz

eZ-PLM


心得体会
第五期,冲冲冲!CCC
附件下载
ProPrj_D-02-TPS552892_2025-09-28.kicad_pcb
ProPrj_D-02-TPS552892_2025-09-28.kicad_sch
D-02-TPS552892升降压电源-KICAD.zip
团队介绍
由种花家刘氓兔完成
评论
0 / 100
查看更多
猜你喜欢
2025 Make Blocks阶段1 - LT1171CT升降压电源该项目使用了LT1171CT,实现了升降压电源的设计,它的主要功能为:输入电压范围是3-40V,输出电压范围是1.244V-65V。
zhjlmt
104
2025 Make Blocks 阶段1:升降压转换模块该项目使用了LM25118MHX/NOPB,实现了升降压转换模块的设计,它的主要功能为:升降压转换。
meme
222
2025 Make Blocks阶段2 - 基于TPS55289的升降压转换模块一款高性能、宽输入电压范围的升降压DC-DC电源模块。该模块需能够适应输入电压(3V至20V)在大范围波动的情况下,稳定输出5V/2A(10W)的电源,为便携设备、电池供电系统、工业控制等应用场景提供一个灵活、可靠的电源解决方案。
鲜de芒果
317