KiCad文件
全屏
内容介绍
内容介绍
任务介绍
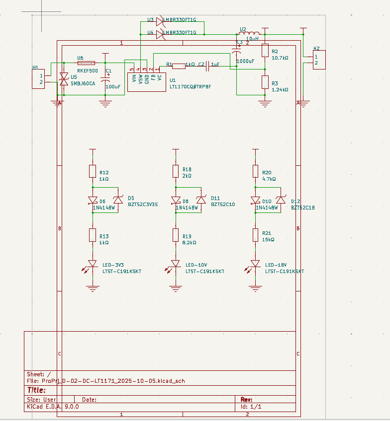
本次选择2025 Make Blocks第五期的任务6,选用ADI的LT1171CT芯片。设计一款升降压电源模块。
模块介绍
LT1171CT是ADI的DCDC芯片,可对输入的电源进行升降压操作。输入电压范围是3-40V,输出电压范围是1.244V-65V,最大电流是2.5A,开关频率固定为100kHz
原理图和PCB
从左向右,H1是电源输入端,采用2.54px2的排针。U1是TPS552892。H2是电压输出端,采用2.54px2的排针。C3C4C5C6是电源输出滤波。FB分压电阻使用R3和R4进行分压,SW1和SW2使用L1电感连接。

PCB采用两层板,大规模铺铜来连接VIN、VOUT等电源区域。

模块主要性能
输入电压:3-40V
输出电压:1.244V-65V
最大电流:2.5A
开关频率:固定100kHz
管脚定义

eZ-PLM


心得体会(包括意见或建议)
第五期,冲冲冲!CCC
附件下载
D-02-LT1171-KICAD.zip
ProPrj_D-02-DC-LT1171_2025-10-05.kicad_pcb
ProPrj_D-02-DC-LT1171_2025-10-05.kicad_sch
团队介绍
由种花家刘氓兔完成
评论
0 / 100
查看更多
猜你喜欢
2025 Make Blocks阶段1 -升降压转换模块该项目使用了TPS63060芯片,实现了3-20V转5V/2A升降压转换的设计,它的主要功能为:宽范围电压转换,大电流输出,电压监测,软启动与保护。
珊闪扇山善
182
2025 Make Blocks 阶段1:升降压转换模块该项目使用了LM25118MHX/NOPB,实现了升降压转换模块的设计,它的主要功能为:升降压转换。
meme
222
2025 Make Blocks阶段1 - TPS552892升降压电源该项目使用了TPS552892,实现了升降压的设计,它的主要功能为:输入电压范围是3-36V,输出电压范围是0.8V-22V。
zhjlmt
182