本次任务是设计一个输入电压范围为 7 - 15V,输出电压可在 1.25 - 12V 之间调节的线性稳压模块。该模块需满足最大输出电流 1A 的要求,同时具备输出电压数字显示以及过流保护功能,并且 PCB 尺寸建议控制在 45mm×35mm 范围内,主要器件需在 DigiKey 官网有货且正常售卖,PCB 设计工具使用 KiCad。此模块可应用于对电源稳定性要求较高的小型电子设备,如低功耗传感器节点、小型嵌入式系统等,为其提供稳定可调的工作电压。
主要芯片选择
- 线性稳压芯片 LM317:这是核心的稳压器件,它具有可调输出电压的特性,输出电压范围宽,且具备一定的过流、过热保护能力,非常适合本次设计中输出电压可调的需求。其在 DigiKey 官网的链接为:https://www.digikey.cn/zh/products/detail/onsemi/lm317t/458678
- 显示驱动及控制芯片 ICL7107:用于驱动数字显示模块,实现输出电压的数字显示功能,能够将采样得到的模拟电压信号转换为数字信号并在显示模块上呈现。DigiKey 官网链接:https://www.digikey.cn/zh/products/detail/renesas-electronics-corporation/icl7107rcpl/1063175
功能和应用
- LM317:通过外接电阻网络(图中的 PR1 等电阻),实现输出电压从 1.25V 到 12V 的连续可调。当输入电压在 7 - 15V 范围内时,能稳定输出调节后的电压,为负载提供最大 1A 的电流,可应用于各类需要可调直流稳压电源的场景。
- AMS1117 - 5.0:产生稳定的 5V 基准电压,为电压采样电路和 ICL7107 提供准确的参考,确保输出电压测量的精度,保障数字显示的准确性,在精密电源监测和显示系统中起到关键的基准作用。
- ICL7107:接收经过采样和处理的电压信号,驱动三位数字显示模块(图中的三个显示器件),实时显示当前的输出电压值,让用户能够直观地了解模块的工作状态,方便对输出电压进行调节和监控。
原理图和 PCB 模块设计介绍

原理图设计
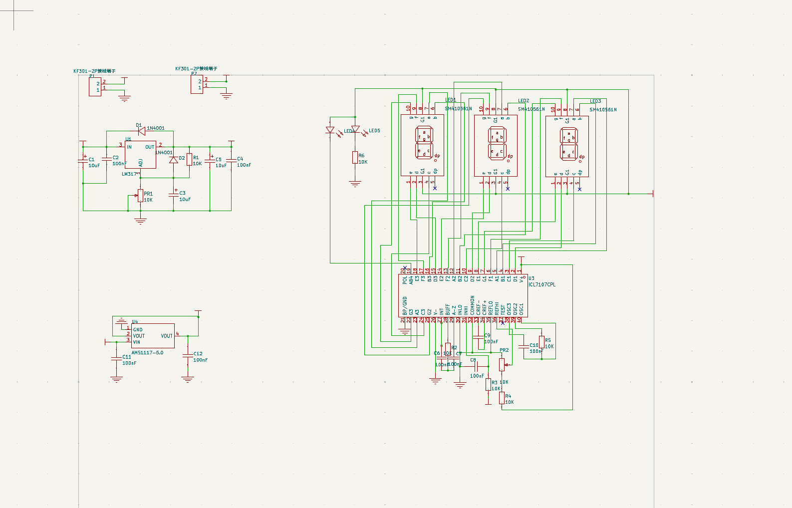
从提供的原理图来看,左侧部分是基于 LM317 的稳压电路。输入电压通过 KF251 - 2P 接线端子接入,经过电容 C1、C2 滤波后进入 LM317 的输入引脚(IN)。LM317 的输出引脚(OUT)连接输出电容 C4、C5 进行滤波,同时通过电阻 PR1 和其他相关电路来调节输出电压。电压基准芯片 AMS1117 - 5.0 产生 5V 基准电压,为后续的电压采样和显示提供参考。右侧部分是显示驱动电路,ICL7107 作为核心驱动芯片,接收来自稳压电路的电压采样信号,然后驱动三个数字显示模块(如 SM420564 等),实现输出电压的数字显示。此外,电路中还包含一些 LED 指示灯(如 LED7、LED5 等),用于指示电源状态或过流保护等情况。
PCB 设计

PCB 设计将基于原理图,合理布局各个元器件,确保信号的稳定传输。考虑到 PCB 尺寸限制在 45mm×35mm,会对元器件进行紧凑但不影响散热和电气性能的排列。电源输入和输出部分的走线要保证足够的宽度,以承受最大 1A 的电流。数字显示部分的走线要尽量短,减少干扰,保证显示的准确性。同时,要设置合适的过孔和铜箔,增强电路的电气连接和散热能力。
模块主要性能指标和管脚定义
主要性能指标
- 输入电压范围:7 - 15V DC。
- 输出电压范围:1.25 - 12V DC 连续可调。
- 最大输出电流:1A。
- 电压调整率:由于采用 LM317,典型值为 0.01%/V。
- 负载调整率:典型值为 0.1%。
- 输出电压显示精度:由电压基准和显示驱动电路决定,理论上可达到 ±0.05V 以内。
- 过流保护阈值:当输出电流超过 1A 时,模块会启动过流保护,切断或限制输出电流,保护模块和负载。
管脚定义(以主要连接器为例)
- KF251 - 2P(输入):两个引脚分别为输入电源的正极和负极。
- KF251 - 2P(输出):两个引脚分别为输出电压的正极和负极。
- 数字显示模块引脚:与 ICL7107 的对应引脚连接,用于接收显示数据和控制信号,具体引脚功能需根据所选用的显示模块型号确定,一般包括段选、位选等引脚。
- LM317 引脚:IN(输入)、OUT(输出)、ADJ(调整),通过 ADJ 引脚外接电阻来调节输出电压。
- ICL7107 引脚:包含电源引脚、输入信号引脚、显示驱动输出引脚等,具体功能可参考其数据手册。
心得体会
在本次线性稳压模块的设计过程中,首先感受到了电路设计的严谨性。从芯片的选择来看,需要综合考虑输入输出电压范围、电流容量、精度等多方面因素,比如 LM317 的选择就很好地满足了可调压和大电流的需求。在原理图设计时,要仔细分析各个部分的功能和信号流向,确保电路的正确性,像电压基准部分的设计,直接影响到输出电压显示的精度,容不得半点马虎。
不过,也遇到了一些挑战。比如在考虑 PCB 布局时,要在有限的 45mm×35mm 空间内合理放置所有元器件,同时还要保证电源走线的电流承载能力和信号走线的抗干扰能力,这需要反复调整和优化。另外,对于过流保护功能的设计,虽然理论上清楚其原理,但在实际电路中如何精准设定保护阈值并确保保护动作的可靠性,还需要进一步的测试和验证。
建议在后续的设计中,提前更充分地进行仿真分析,利用电路仿真软件对稳压性能、过流保护等功能进行模拟,以便在实际制作前发现潜在问题。同时,加强对 PCB 设计规则的学习,尤其是在高密度、小尺寸 PCB 设计方面,提升布局布线的效率和质量。


