任务介绍
本项目旨在设计并实现一个锂电池电量显示模块,能够实时监测3.7V锂电池的电压和剩余电量,并通过4位数码管显示相关信息。模块需具备低电量报警功能,PCB尺寸建议控制在50mm×30mm范围内
模块介绍
本设计采用了高度集成的芯片方案,以在有限空间内实现全部所需功能,同时保证测量精度和低功耗特性。
主控MCU:STM32G031F6P6
功能:作为模块的核心处理单元,负责电量数据采集、处理、显示控制及报警功能管理
特点:采用ARM Cortex-M0+内核,运行频率达64MHz,具备8KB RAM和32KB Flash存储空间,提供丰富的I2C、SPI、USART等外设接口,适合低功耗便携设备应用
DigiKey 链接:
https://www.digikey.cn/zh/products/detail/stmicroelectronics/stm32g031f6p6/10326692
电量计芯片:MAX17048G+T10
功能:精准监测电池电压和充电状态,通过I2C接口向主控MCU提供实时电量数据
特点:内置ModelGauge™ m5算法,无需外部校准即可提供精确的电量读数,支持±1%的电量测量精度,自带温度补偿功能
DigiKey 链接:
https://www.digikey.cn/zh/products/detail/analog-devices-inc-maxim-integrated/max17048g-t10/3758921
数码管驱动芯片:PCA9685PW
功能:驱动4位数码管显示,通过I2C接口控制16路PWM输出
特点:I2C接口兼容,支持多级亮度调节,可同时驱动多位数码管
DigiKey 链接:
https://www.digikey.cn/zh/products/detail/nxp-usa-inc/pca9685pw-112/2034324
低压差稳压器(LDO):MCP1700T-3302E/TT
功能:将锂电池电压(3.0V-4.2V)稳定转换为3.3V系统工作电压
特点:低静态电流,最大输出电流250mA,采用SOT-223封装,散热性能更好
DigiKey 链接:
https://www.digikey.cn/zh/products/detail/microchip-technology/mcp1700t-3302e-tt/652676
原理图和PCB设计介绍
原理图
原理图设计采用模块化分区理念,将整个电路划分为电源管理、电量检测、显示驱动和核心控制四个主要区域。
电源管理部分采用MCP1700T-3302E/TT LDO稳压器,将锂电池的3.0V-4.2V波动电压转换为稳定的3.3V系统电压。设计包含多级滤波,在LDO输入输出端均布置了适当容值的电容,有效抑制电源噪声,保证系统稳定工作。
电量检测电路是设计的核心之一。MAX17048G+T10直接连接电池正极,通过I2C接口向主控MCU提供高精度的数字式电压和电量数据。电量计芯片尽可能靠近电池接入点放置,以减少路径电阻对测量精度的影响。
显示驱动部分采用PCA9685PW芯片,通过I2C总线与主控MCU通信只需2个IO口即可控制4位数码管。PCA9685的每个PWM输出通道均串联了限流电阻,驱动数码管各段,将段电流控制在合理范围内,保证亮度均匀且不过度耗电。
MCU外围电路包括精确的8MHz时钟电路、复位电路和SWD调试接口,为系统提供稳定基准和编程调试功能。
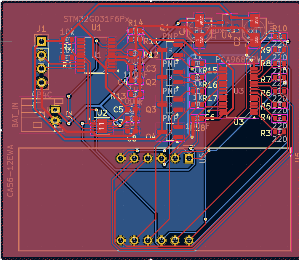
PCB
PCB采用两层板设计(顶层信号/元件层,底层接地/布线层),在有限的层数下,通过优化布局和布线策略,在保证功能完整性的同时实现了高集成度设计。由于数码管尺寸较大(50mm*20mm),所有元器件排布在顶层情况下,实际PCB最终尺寸为55mm×48mm。
基于电路图,由各芯片围绕直连细小元件构成分块,各分块再进行布局,这样可使线路交叉尽可能少,但部分功能衔接模块距离可能较远
电源路径线宽加粗,显著减少电压跌落和热损耗。底层进行大面积GND覆铜,提供低阻抗回流路径,并通过密集过孔阵列与顶层地网络连接,有效保证电源完整性和信号完整性。
3d效果图
模块主要性能指标和管脚定义
性能指标
参数类型 | 指标值 | 条件说明 |
输入电压范围 | 3.0V-4.2V | 锂电池直接供电 |
系统工作电压 | 3.3V±0.1V | LDO稳压输出 |
电量测量精度 | ±1% | 使用MAX17048电量计 |
电压测量分辨率 | 0.8mV | 12位ADC |
工作电流 | <5mA | 数码管全亮 |
待机电流 | <50μA | 显示关闭状态 |
工作温度 | -10℃~+60℃ | 工业级标准 |
显示方式 | 4位数码管 | 支持电压/电量双模式 |
管脚定义
管脚号 | 管脚名称 | 功能描述 | 类型 |
1 | VBAT | 锂电池正极输入 | P |
2 | GND | 电源地 | P |
3 | 3V3 | 3.3V输出 | P |
4 | ADC_BAT | 电池电压检测 | I |
5-8 | LED1-LED4 | 电量分段指示灯 | O |
9 | SDA | I2C数据线 | I/O |
10 | SCL | I2C时钟线 | I/O |
11 | SWDIO | 调试数据线 | I/O |
12 | SWCLK | 调试时钟线 | I/O |
13 | BOOT0 | 启动模式选择 | I |
14 | TX | 串口发送(未连接) | O |
15 | RX | 串口接收(未连接) | I |
16-20 | NC | 保留未连接 | - |
eZ-PLM物料管理和项目创建
物料添加展示图
项目详情图
心得体会与建议
在有限大小的PCB上集成全部功能,需要精心规划每一平方毫米的空间。首先,芯片选型至关重要。高度集成的专用芯片(如MAX17048电量计和PCA9685显示驱动)不仅节省空间,还大大简化了软件设计。其次,电源完整性设计是模块稳定工作的基础。通过分层供电和星型拓扑结构,有效减少了数字电路对模拟采样电路的干扰。最后,模块化布局理念提高了设计效率,将功能相关的元件集中布置,缩短了关键信号路径。
通过参与Make Blocks的项目设计,我深刻体会到电子设计的挑战与乐趣。对于初学者,从学习到完成一个项目可谓任务繁重,困难重重,几乎每一步都有问题,完成后还遗留许多错误。电源管理对我来说也是完全陌生的领域,但依靠网络参考与AI辅助,加上长时间的打磨,终于完成了工作。这对我来说是不小的挑战,也真心希望最后的结果可以对得起自己的付出。
